‘Make Ready
Productive Disruption and Interstitial Sites of Graphic Design Practice’
Peter Maybury (MA)


A thesis presented in fulfilment of the requirement for the award of
PhD (Doctor of Philosophy)

 

School of Media
Practice-Based Research Centre, Technical University Dublin

 

Supervisors: Dr Alan Grossman, Dr Anthony Haughey


May 2025




<p>‘I stand behind the counter and sell 150 copies of our book’. <em>Underground</em> (2008), exhibition launch, ROAD Records, Dublin. (Photograph: McNulty, D.).</p>

‘I stand behind the counter and sell 150 copies of our book’. Underground (2008), exhibition launch, ROAD Records, Dublin. (Photograph: McNulty, D.).

Abstract >

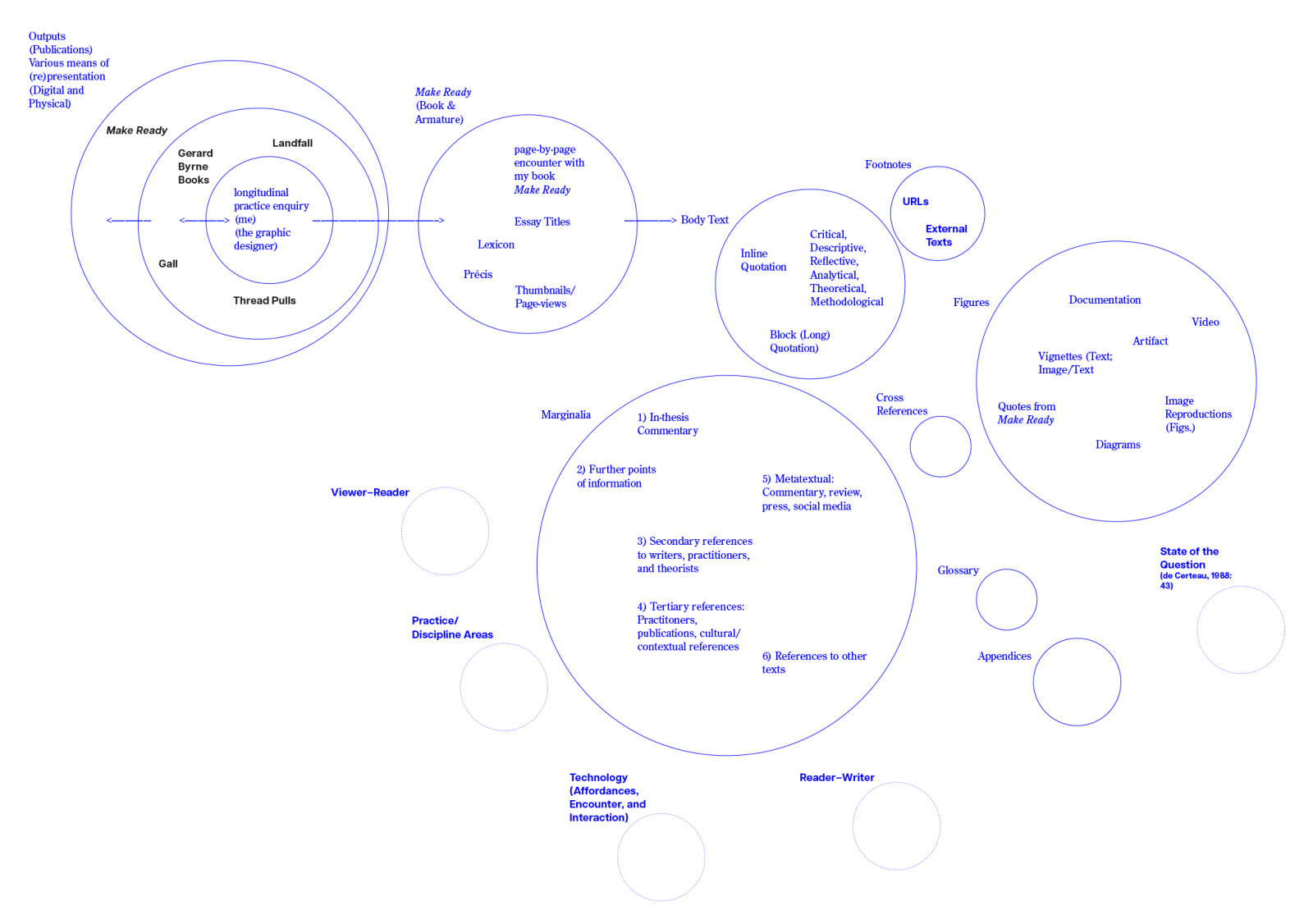
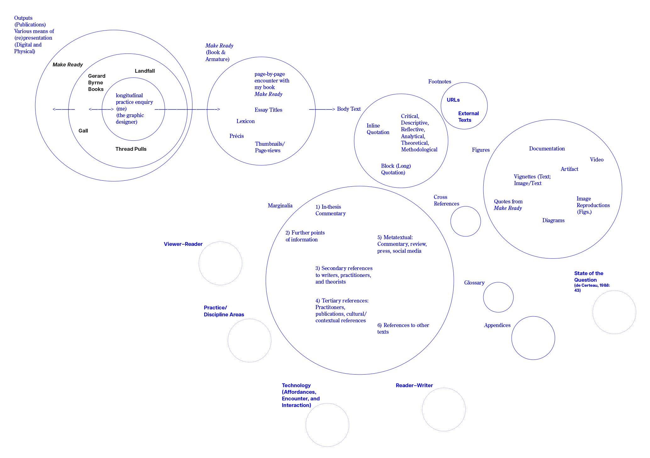
This thesis draws on five publications produced between 2010–22: My 2020 film installation Landfall; a series of four museum and gallery-published books made with artist Gerard Byrne (2010–18); Gall, my practice enquiry with Tom dePaor which encompasses film, writing, books, sculpture, curation, and gallery works; releases and live performances by my band Thread Pulls during the period 2010–12; and my exhibition, conference talk and book Make Ready (2015), the structure of which is taken as armature for the writing of the thesis. Across these wide-ranging pursuits, this thesis articulates a non-normative role for the graphic designer. It identifies my operative position leveraging the assumed transparency in graphic design’s role in communication, and ways in which I instrumentalise the inherent limitations of technology, the contingencies of practice, and the ‘foldback’ from other disciplines and discourses. Central to this is the active role of the reader-viewer who sets it going (Barthes).

The structure of the written thesis is effectively divided into three parts, with an introduction and conclusion, and at the centre of this a single chapter divided by the multi-part essays which comprise the Make Ready book. Through revisiting and repurposing the reflective structure of Make Ready I invite the reader into my practice, develop the theoretical and methodological underpinnings which expand as a longitudinal enquiry into the relaying of phenomena (experience, and meaning derived from that experience) through communicative media, addressing social, cultural, and artistic knowledge through dialogic publication. I propose a mode of operating from an more immersed, critical and reflective position across multiple, interrelated sites, beyond that which is commonly understood to constitute graphic design practice.

The introduction sets out central theoretical and methodological concerns, and this is followed a prologue which sets the scene, positioning my practice in dialogue with industry. My Energy Transfer construct, which emerged in writing Make Ready (2015) is then expanded to critically articulate through the mechanisms of Capture, Storage, and Release the process of gathering and arranging material in preparation for it to be met by the viewer-reader. In proceeding sections, organised by and integrated within the Make Ready ‘armature’  is a subjective overview of graphic design practice which gives critical context, and I outline my immersed operative practice position characterised by what I term ‘mutual constituency’ is developed. Through the identification of a Bricolage methodology, and enabled through borrowing a number of theoretical framings from literary theory, particularly Genette’s Transtextual modalities, in addition to the coining or claiming of a number of theoretical constructs, this thesis examines how subtle disruptions can be highly productive in recasting both the role and outputs within the scope of graphic design practice, with implications for those in a number of related areas of enquiry including art and architecture practice, editing and publishing.

The delivery of the thesis itself is both physical and digital, an enactment of some of the principle claims of the thesis, regarding the affordances of media and the role of the viewer-reader in both navigating and activating the material through encounter. My findings have implications for graphic design practice, and how the design practitioner might situate themselves and identify a role in communication, while the format of the thesis has implications for future publication of theses in this and related areas of enquiry.

 

 

Declaration >

I certify that this thesis, which I now submit for examination for the award of PhD (Doctor of Philosophy) is entirely my own work and has not been taken from the work of others save and to the extent that such work has been cited and acknowledged within the text of my work.

This thesis was prepared according to the regulations for PhD of the Technological University Dublin and has not been submitted in whole or in part for an award in any other institute or university. The work reported on in this thesis conforms to the principles and requirements of the Institute’s guidelines for ethics in research.

The Institute has permission to keep, to lend or to copy this thesis in whole or in part, on condition that any such use of the material be duly acknowledged.

 

Date: 02 May 2025

Signature:  

 

 

<p>PETER MAYBURY</p>

PETER MAYBURY

Acknowledgements

My thanks to Gerard Byrne, Tom dePaor, and Gavin Duffy for the work we have produced together and for allowing me the space to view it through the particular lens of this thesis. Thanks to Sarah Browne (for de Certeau); Maeve Connolly and Dennis McNulty (for putting me on to this PhD pathway, and for Gillian Rose); Brenda Dermody (fellow traveller); David Donohoe (no-input sounding board); Kevin Donovan (critical critical friend); and to all the participant and inadvertant contributors mentioned in the publications. Thanks to Marcel Meesters for so brilliantly printing all of the books included in this thesis (with the exception of Reservoir), and for producing the box; and Neil Creagh for developing the browser-based presentation. Additional thanks to all of the cohort of PhD candidates at the Centre for Socially Engaged Practice Based Research, Technological University Dublin for their support and input. I am especially grateful to Paul Clarke for his support and vision throughout, and to my supervisors Alan Grossman and Anthony Haughey for their patience, rigour, and enthusiasm.

Ways of Operating: Multimodal Navigation of Thesis >

This written thesis is presented in two, parallel forms: as hard copy accompanied by printed publications in a boxed set; and in this browser-based version. Both amplify different aspects of the material under discussion, but by virtue of the range of material across the outputs each is inevitably an incomplete presentation. Alike with my multi-modal Make Ready (2015) there is no privileged version. Producing these two versions is in acknowledgement of the affordances of media and their bearing on reader experience. It is also practical – the physical version is produced in a very short run and isn’t easy to transport, while the digital space is easily accessible. With each presentation the position of audience/participant subtly shifts. Each is a version (or reversioning) from the same material, each with a common structure, but the delivery platforms variously bias certain aspects. The ‘design’ of the thesis parallels its distinctive textual mode, and the specificities of my practice.

The writing while a discrete component from the outputs, is an iteration of a practice which operates across multiple contexts and mediums. Much of what is described is difficult to visualise without its referent, and beyond this the outputs which form the ‘data’ of the research are inextricably linked to their theoretical framing. It is my contention that the thesis reading experience must address this in its manner of presentation as an enactment of, and performative of thesis findings in order to make them meaningful. To achieve this I am putting form and content directly in dialogue, a characteristic of all my practice outputs.

The arrangement of the material within the thesis reflects my overall practice strategies, with multiple constitutive elements available in parallel: Text, image, movement, arrangement, juxtaposition, materiality etc. in dialogue serve to activate and enact the subject matter, itself a constellation of views and ideas originating from a constellation of people, institutions, social, and cultural constructs. Each theoretical or methodological element is imbued with aspects of many others – they are not isolated – and this is why I present the material in a format which allows for cross-referencing, with areas of discussion taken up in more than one instance from distinct perspectives or lenses, and material arranged such that more than one text is vying for the readers attention at any one moment. It is also an undoing of a hierarchy: there are themes which may be more or less prevalent or expanded upon but they only exist and operate successfully as part of an ensemble, each time adjusted to the needs and contingencies of a publication. The mechanisms chosen to deliver this thesis – both digital and physical – offer advantages and shortcomings. By not fixing on one definitive format it is performative of an infinite deferment of fixed reading or meaning. Equally by insisting on an iterative approach where the presence of the ‘data’ – the actual outputs, or the various representations of these – is tied to the writing and to the modes of presentation, I am asserting the view that the writing can only be fully understood in relation to it. The writing reveals underlying theory and methodology but this is only fully legible in parallel with the outputs. The abstraction of theory and methodology has relevance and transferability as knowledge outside of the work but the encounter is intrinsic to the affects of the encounter.

When my contention is that the visual and the arrangement of the material can be so instrumental it would seem necessary that the data (the outputs) are adequately represented using similar strategies of presentation to give the critical writing real purchase and to have resonance as reference or archival document. The format and textuality of this thesis are a way to escape monological limitations. I draw on my accumulated experience in publishing – in making-ready – in the arrangement of the material. The format in part instantiates the text. As such it has additional knowledge value in proposing a way to employ and present multi-modal textualities in a doctoral thesis, new knowledge evidenced in my thesis enquiry which can be considered as a model for further pursuance.

The boxed set includes copies of the printed publications, files of the films, photographic and printed matter which form the thesis outputs. As viewer-reader you can read the written pages of my thesis at a table while engaging with the reference material first hand. This is the way I wrote the thesis. While the text is arranged similarly across both formats – as a continuous body of text – the browser-based version amplifies some of the dynamic, hypermediated possibilities of screen and sound. Various devices are employed to dynamically integrate material such as marginalia, footnotes, and cross-references with links made across the thesis for non-linear reading. Filmed page-throughs of each book are integrated, alongside streaming of each of the films. For convenience, a Publication Overview with links to related visual material for each output is provided at the top of the menu, while the main text also provides links and/or project descriptors to outputs when first referred to. The idea here is that within a single digital space the experience of engaging with the thesis is an enactment of ideas contained within. This is again reflective of how the thesis was written.

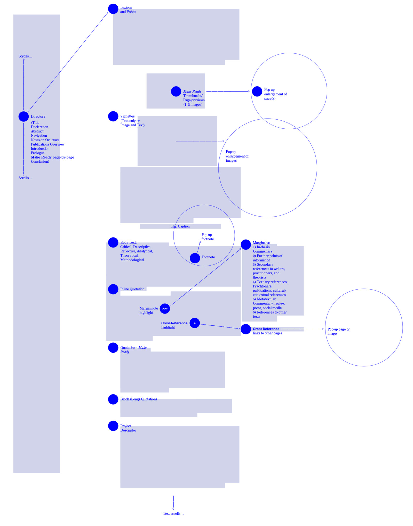
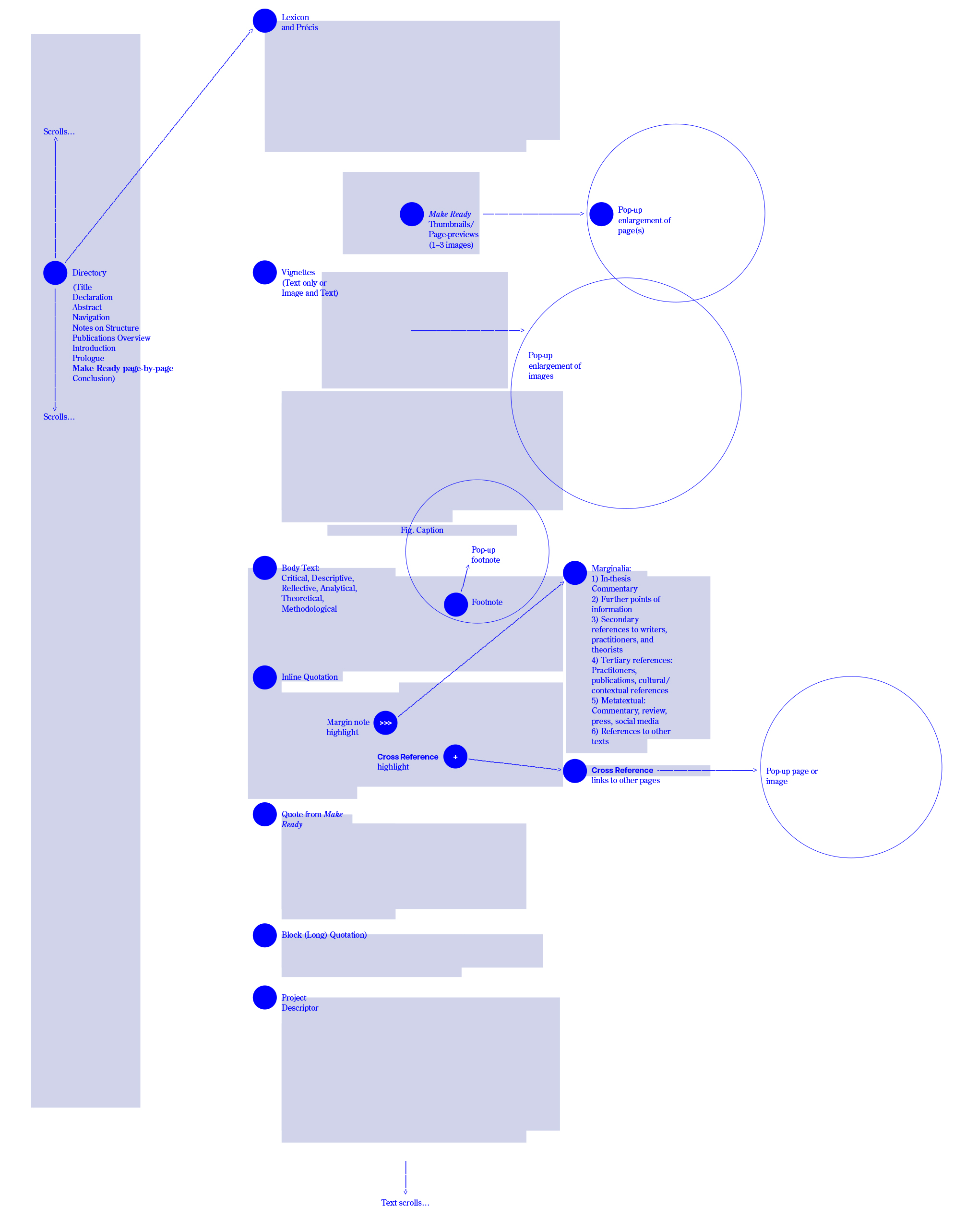
Notes on Structure >

<p><strong>Fig. i</strong> Schematic diagram of the browser structure for this thesis and in the second image a schematic of the pages of the print version of this thesis (click to enlarge and view in detail).</p>

Fig. i Schematic diagram of the browser structure for this thesis and in the second image a schematic of the pages of the print version of this thesis (click to enlarge and view in detail).

Appreciating research as a power-driven act, the researcher-as-bricoleur abandons the quest for some naïve concept of realism, focusing instead on the clarification of his or her position in the web of reality.
(Kincheloe, 2005: 324)

Overview of Structure

The structure of this thesis is built around a page-by-page encounter with my book Make Ready.>>> The multi-modal presentation of Make Ready  – book, exhibition, and conference presentation – is one of the five outputs on which this research is focussed, while the origins of the other four outputs in this thesis are contained within the Make Ready book. The Make Ready book is structured as a combination of contextual framing and interspersed accounts of and examples from practice, together shaping a constellation. Its pages afford multiple digressions, marginal notes and cross-references (which I frame here through a borrowing of Genette’s Paratexts). These devices are echoed in my thesis structure, allowing the subsequent threading-through of theoretical framing and methodology. I consider my practice as a longitudinal research enquiry punctuated by publications, and the Make Ready book provides a map through which to explore this. Using the Make Ready book as armature the thesis responds to the text of Make Ready through various registers and text typologies to draw out the critical underpinnings of my practice. Make Ready is the ‘make-ready’ for the written thesis.

The Make Ready book is arranged as a sequence of interlocking essays, arranged in loose chronology cut across by vertical, asynchronous insertions. The book can be broadly divided into zones: The initial pages (1–27) establish my practice formation where I reflect on early technical processes of photographic imagery and audio recording; ideas of interdisciplinarity and transdisciplinary foldback, and technology’s imprint on the recorded artifact and its consequent communicative potential. This positions my practice in a historical context of recording and communication, and as a contemporary activity of recording, presentation, and reflection. Page 28 marks the first book (N3) in which I am exploiting materiality and high production values, something which will characterise my subsequent book output, while also having a ripple-effect on artbook publishing in Ireland.>>>

Page 30 reflects on my first solo music album, published by influential graphic design magazine and music label Emigre, one of many instances of my interdisciplinary crossover.1 1. I was interviewed by Emigré in 1997 for issue 45, and I am the only Irish designer to have been featured in the magazine. Available at: https://www.emigre.com/Magazine/45 [Accessed 28 March 2025] From this point onwards (32– ) the essays reflect a practice developing in and into the areas of book production, public art; spatial artworks with corresponding print publications; further music releases including Thread Pulls; curation; sculptural works; all through long-term working relationships. These include the Gall publications with Tom dePaor and the series of five books made with Gerard Byrne, some of which are visited in Make Ready.>>> Amidst these are instances in which I am concurrently contributing to exhibitions in separate capacities as artist and designer, and Make Ready also contains reference to my set of photographs which are the origins of my film Landfall.

The Make Ready book comprises 128 pages with front and back covers printed inside and out. The entirety of this structure (covers and essays within) is taken and reused directly as the organisational device for the written thesis. The Essays in Make Ready (which run to between one and four pages) are used for navigation and signpost in this thesis.>>> Accompanying these in the paratextual material is a Lexicon itemising the material on the relevant pages or spreads of the book; and a Précis which reads across the material in three ways (outlined below), a tripartite reading which allows me to foreground what is at stake in the book itself as a manifestation, summation, and reflection on the entirety of my practice. The Make Ready essays are then employed as cues, providing a foundation from which to identify, reflect upon and draw out underlying theoretical and methodological concerns. Some essays yield more than others, and amongst these are some for which I have only written brief observations, and others which I do not draw upon beyond their inclusion as an entry. Their presence though is important in framing my practice as a constellation of constituent elements. Further they act as a flattening device in opposition to any hierarchy.+ Their presence is that of holding device, registering this material even if it is not drawn upon in exemplifying this present reading. Some themes in the thesis are recursive and material is interwoven, with ideas raised by one essay reemerging in later pages viewed through a different lens. In its totality this forms a constellation of practice. Ong’s observation that manuscripts ‘with their glosses or marginal comments… remained closer to the give-and-take of oral expression’ (Ong, 2005: 130) is instructive here. As an example from the thesis publications, in the book Images or Shadows (Make Ready, 98–101) a constant digression from essay text to visual text to captions and the disrupted hierarchy of these elements suggests this ‘give-and-take’. The threshold between text and marginalia (the boundaries of text and Paratext) become less distinct, and similar devices are at play in this thesis presentation as an instantiation of my approach to practice. 

Rationale for structure

In relation to the written component of this thesis the Make Ready book stands in as the heritage of my practice, one that is ‘more or less coherent or ruined’ (Derrida, 1970: 6), and this conceptual framing is shaped in part by Benjamin’s Arcades project. Reusing Make Ready in an act or enactment of bricolage, I am repurposing an available structure. The structure of the Make Ready book is chronological, with synchronic interruptions, convoking fragments throughout: what was of the past is read in the present and necessarily only with the perspective of the present. While my practice is (obviously) realised chronologically it can be read as a non-linear enquiry. Themes emergent in early work (for example Touched by Love [1999], a series of lightbox images made from found and recontextualised film footage) traverse the practice and remain to the fore in contemporary outputs. As an iterative process these themes and ideas are played out in multiple ways and contexts. It is for this reason that the chronology is of less significance than the enquiry itself.>>>

Rationale for Word Count

The written thesis draws on a number of textual typologies to create a new discursive constellation around the original Make Ready book and the other publications which form the research data of the thesis. Alongside the conventions of bodytext, footnotes, and appendices the writing shifts in register through appropriate modalities which I am collectively framing through my borrowing of Genette’s Paratextual typologies. As part of Genette’s Transtextual construct, Paratext includes footnotes, marginalia, forewords, subtitles, intertitles, illustrations, epigraphs, bookcovers and many other ‘secondary signals’; in essence a greatly expanded list of elements that configure to make or ‘bind’ a text (Genette, 1997: 3). Adopting this categorisation allows me to produce a thesis which recognises conventions, while the paratextual material serves to retain and reflect the essential polyvocal, multivalent and ‘give-and-take’ discursive characteristics of each output. I offer this both as instantiation, and as proposition for other Thesis by Prior Publication which are built around practices with similar complexification.

Paratextual Material in the Written Thesis Presentation

In the Introduction I set out the various Transtextual modalities, amongst them the Paratext, as they intersect with my practice outputs. Below I outline how paratext is applied to the structure of the thesis writing.

1) Lexicon

de Certeau, in discussing tactics as a way to operate within existing, given or imposed constraints or structures, refers to a ‘lexicon of users’ practices’, establishing the repertory with which operations are carried out (de Certeau, 1988: 31). In my thesis a Lexicon for each essay in Make Ready serves this purpose, itemising the collision of actors, actants, procedures etc. that contribute to my practice enquiry. The Lexicon details publications, practitioners, institutions, technologies, phenomena, references, citations, subject matter etc. and in itemising the page contents the lexicon isolates the ideas from their initial published framing, making them more readily available as elements for discussion within the thesis. Some of this material is drawn upon in depth, while some is left untouched but is included to give a comprehensive mapping of practice. 

2) Précis

A Précis of matters stemming from each essay is used to unpack what is on the page and reads across the material in three ways: 1) At the level of the text of the thesis: what relevance does it have here in contributing to an understanding of the practice as a whole? 2) At the level of the page, the site of transmission: It addresses what the Make Ready book is doing with subject matter in relation to the other essays and to external texts. What operational/organisational factors shape the presentation?; how it is arranged and what bearing does this have on reading of the material? This may be regarding content, timbre, composition, configuration, effects, interrelationships of text and image, and may also concern image typology: some images are reproductions of works, others are included or appropriated for what they signify in relation to my practice, while others again are simply explanatory or reference material.>>> This in conjunction with critical and analytical writing helps to draw out the methods (or toolkit) of the bricolage of my practice. 3) At the level of the publication to which the material refers: its site, contribution or relevance in its initial usage and how this is altered through time and in this new thesis context.>>>

Thumbnails

Beneath each Lexicon and Précis is a thumbnail of the corresponding pages in Make Ready. This is provided as visual navigation for ease of use when referring to the original Make Ready book-pages. In the browser verion this expands so that you can see the pages in detail.

3) Body Text

Critical, Descriptive, Reflective, Analytical, Theoretical, Methodological

A central text draws together critical, descriptive, reflective and analytical writing to reveal the theoretical and methodological underpinnings of my practice, bringing these into dialogue in order to make transferable knowledge, aspects of which are discussed iteratively across the thesis, acumulatively capturing an informed practice position.

4) Inline Quotation

Short or partial reference to specific wording or paraphrase from external texts.

5) Block (Long) Quotation

More extensive quotation of specific wording from external texts.

6) Figures

Quotes from Make Ready 

Direct (eidetic) quotes from Make Ready introduce concepts or constructs (e.g. ‘The Untrained sound’ [8]; ‘The Liquid Page’ [9]) which are subsequently developed. Excerpts from Make Ready serve as readymades, vignettes in another register – written at another time and for another context – imported into the thesis for further parsing. These quotations are primarily text-based, but occasionally operate in conjunction with an image.

Vignettes

Reflective practice requires critical analysis and evaluation of specific and unique moments from my practice. These are the unseen, unpublished events, or intuitions that point towards methodological and theoretical underpinnings. The vignettes are a way-in – ‘fleeting moments’, which rather than providing an answer pose questions for you as reader. They set an ‘emotional tone’ (Gullion, J. cited in Bloom-Christen and Grunow, 2016: 90) and connect with latent energies in the formation of work. A methodological ‘resistance to closure’ underpins my use of the vignette.2 2.  (Jackson 2017: 59) These vignettes point to the different energies between performance (or lived experience/phenomena) and their translation to storage media. Each instantiation brings the reader closer to a lived moment of my practice, and subsequent writing expands this critically, yet the implications of an instant are not singular, and we can read an event in many ways. As they are written retrospectively, or even as they are written at all they are fictions, but their content is not fictitious (Bloom-Christen and Grunow). They are though, like all of my outputs, restagings in which things are included, and things are left out. ‘Through artifice, you can get closer to the real’.3 3. (Paper Boat Collective in Bloom-Christen and Grunow, 2022). I re-immerse myself in moments from my practice, using (unseen) insights and experiences to draw out context and make propositions which are addressed in the writing that immediately follows them. As affective writing they form part of the data of the research. Through these I hope to immerse the reader within the ‘make-ready’, the inquiry of my practice. Images occasionally form part of a vignette to explain in some detail elements of a page or image, a description of which would be difficult to parse without accompanying image. Photographic figures of my publications when they appear in Vignettes are presented ‘staged’ on a background of the registration sheet of a Repromaster camera.>>>

Image Reproductions

In print, images are reproduced in colour, and at relatively small scale. The use of a coloured substrate amplifies the conversion that is taking place, and serves as further reminder that the image is place-holder for the thing itself. You will however have access to copies of the main publications under discussion and can refer to these as artifact and illustration. The thesis provides access to the full films and to filmic sequences paging through the print publications, both through online links and on USB memory stick.>>> 

The browser version includes images and figures which can be clicked on to enlarge at two magnifications. Many of the figures include multiple images to scroll through (indicated with arrows left and right); the first example of this you might encounter is in the Publication Overview where several installation views of Irlanda: of de Blacam and Meagher (2010) can be seen, and each can be zoomed in on. Throughout the text links are provided to the films and book page-throughs, so that the material is easily to hand.

Diagrams

Some diagrams are presented as ways to represent practice configuration, but each of these is iterative and some capture information lost in others.

Footnotes

In the printed version ‘footnotes’ are presented in the outer margin of each page, where possible aligned directly opposite their reference number. They typically serve the conventional purpose of reference to external texts. Online they function like ‘tool–tips’ appearing on mouse-over. 

Marginalia

There are several types of marginalia which accompany the main body of the text. ‘As in quilt making and jazz improvisation, many different things are going on at the same time: different voices, different perspectives, points of views, angles of vision’ (Denzin & Lincoln, 2013: 351). In the browser version these are all found on the right hand margin in blue text. A graphic mark ‘>>>’ in the body text links to their location on the page.

1) In-thesis commentary: Written from an emic position within the thesis-writing process, this is self-reflexive commentary, a voice at the time of writing. It amplifies both the emergent nature of writing a thesis, in which a reading of practice forms over time, and the overarching synchronic proposition of this thesis, where multiple and simultaneous timeframes are conflated, both in the timeframe of my practice and in the incorporation through Make Ready and elsewhere of redundant technologies, other texts etc. 2) Further points of information which help to inform the main text. 3) Secondary references to writers, practitioners, and theorists whose insights may not be central to but, even if discrete, have had significant bearing on my practice formation. This draws on many disciplines and contexts. 4) Tertiary references: typically one-off references or associations which resonate with what is being said in the body text. These may be mere splinters from other texts, disciplines or discourses, but they form their own interdisciplinary subset of the larger framing of my practice. Born of the bricolage methodology and of sagacity, they are misuse, détournement, misreading, or ‘infiltration’ (Johnson, 1987:116) characteristic of the intertext understood as a perception in the mind of the reader of a relationship between a work and others (Riffaterre, cited in Genette, 1997:2). 5) Metatextual elements – commentary, reviews, press, social media etc. 6) References to other texts, and may include quotations, including reference to previously published texts which I have written.

Essay Titles in Make Ready

Section headings in Make Ready often involve wordplay, punning or associative connections with other works and the work of others. These may be cited elsewhere in the text, and although many of the references will be unavailable to you the reader (we are each our own text and constellation of references), collectively these associations contribute to the transtextual weave of my practice. Although these might appear in some ways frivolous, these are indicative of the non-hierarchical and interdisciplinary nature of my enquiry.

Cross References

Cross-references indicate overlaps between the topic under discussion and related content within the Make Ready book. In the digital version these function as links to elsewhere within the thesis and allow the reader to view other sections of the writing in a pop-up window. This in particular is useful in making thematic synchronic connections across my practice enquiry. In print this is indicated with a ‘+’ symbol.

Hyperlinks

Throughout the browser version, hyperlinks (highlighted linked text) open up cross-referenced texts from elsewhere in the thesis writing so that you can refer to another section without needing to scroll and navigate extensive areas of text, and close it down after reading to return to the place you were.

Glossary

A short glossary of some technical terms appears at the end, with terms explained in relation to my practice experience.

Appendices

Appendices are gathered at the end of the thesis, where they might provide further supporting data or documentation. Some of this material has been published previously, while some of the material is from within practice and was not intended for publication.

 

<p><strong>Fig. ii</strong> Beginning at top left this diagram sets out publications under consideration, framed by the <em>Make Ready</em> book, in relation to my practice, and adjacent to this the interrelated and constituent parts of the written thesis, all of which is surrounded by a number of external and contextual factors (click to enlarge and view in detail).</p>

Fig. ii Beginning at top left this diagram sets out publications under consideration, framed by the Make Ready book, in relation to my practice, and adjacent to this the interrelated and constituent parts of the written thesis, all of which is surrounded by a number of external and contextual factors (click to enlarge and view in detail).

Publications Overview >

<p><strong>Fig. 3</strong>. Maybury, P., <em>Landfall</em> (2020), Exhibition view, Project Arts Centre, Dublin. (Photograph: Maybury, P.).</p>

Fig. 3. Maybury, P., Landfall (2020), Exhibition view, Project Arts Centre, Dublin. (Photograph: Maybury, P.).

Landfall Overview

Landfall (view full film here) a dual-screen, dual-stereo film installation of one hour duration ostensibly comprises documentary or observational footage shot in the Republic of Ireland over the period 2012–19. The material was recorded by me using a DSLR camera, in a Direct Cinema tradition (single camera, available light etc.). The footage consists primarily of tripod shots with panning, zooming and varying focus-points, and a small element of hand-held footage. Exceptionally, two sequences were recorded using a mobile phone camera. The camerawork intermittently makes itself conspicuous through abrupt movement, focus-finding etc., bringing a self-reflexive element. In contrast, much of the soundtrack is heavily processed in post-production using Ableton Live software – where I combined direct sound (recorded either in-camera or using an additional audio recorder); sound generated using analogue synthesizers; Foley techniques; and field recordings from non-contiguous sources.145 145. Foley (named for Jack Foley) is the production of sound effects that are added to films during post-production. They may emulate or simulate natural sounds. Often there is no actual correlation between sound and image as the sound has been entirely synthesized, but the viewer imposes one. The film is a succession of vignettes which combine to form interrelated observations on the island of Ireland as a set of conditions – geographical, political, ideological – with themes of contested ground, boundaries, containment, resources, energy, systems, and structures emerging. Chronology and geography are disrupted, thus correspondences across the material are explored through sequence and juxtaposition and recurring motifs or themes.146 146. see Landfall Exhibition Leaflet found in Appendices, detailing all footage locations and shooting dates.

<p>Byrne, G. (2011) <em>Images or Shadows.</em> Dublin: Irish Museum of Modern Art. </p>

Byrne, G. (2011) Images or Shadows. Dublin: Irish Museum of Modern Art. 

A Series of Museum and Gallery-Published Books Made with Artist Gerard Byrne (2010–18):

A Late Evening in the Future: Signal Spectre System (2018); Gestalt Forms of Loch Ness, Grid, Site, Sequence (2012); Images or Shadows (2011); and Tuxedo Junction, 1960 (2010). 

This output presents my ongoing collaboration with lens/exhibition-based artist Gerard Byrne, focussing on four gallery-published books that I produced between 2010–18. In recognising the limitations of documentary material, these books are outcomes in my longitudinal enquiry into the potential of the book as exhibitionary site. My role in these publications is within the functions of book designer and editor. Through a discursive, iterative process each publication develops and resolves a unique approach in response to specific variables, while cumulatively forming an interrelated body of work. The four titles which comprise this output are used as exemplars of various propositions within my thesis. I make use of these with regard to collaboration (which I am characterising as mutual constituent practice); the exhibitionary space of the book; and various Transtextual modalities. Here I am referring particularly to A Late Evening in the Future: Signal Spectre System: (2018) with regard to the exhibitionary space of the book, however this framing of collaboration is applicable in each of my outputs although the specifics are quite different. 

A Late Evening in the Future: Signal Spectre System was published in 2018 by Verlag für moderne Kunst, and relates to a series of three exhibitions by Gerard Byrne, at Frac des Pays de la Loire; Carquefou, Kunstmuseum St.Gallen; and the Australian Centre for Contemporary Art, Melbourne. The book was published in German/English and French/English editions and is distributed internationally by Verlag für moderne Kunst. I designed and supervised production of the book, and it was edited by me with Gerard Byrne and Sven Anderson. This large-format (‘coffee table’-sized) book in hardcover and dust-jacket has extensive colour reproductions and high production values, and contains written texts by five authors.

Gestalt Forms of Loch Ness, Grid, Site, Sequence (2012) was published by MK Gallery, UK/ Fondazione Galleria Civica Trento, and distributed by JRP|Ringier. This book draws on Byrne’s body of work relating to the myth of the Loch Ness monster, fuelled by the popular press of the 1930s, and the shift that developed, away from belief in the authority of the photographic image. As the viewer progresses through the book the text and image layers become more entangled and a grid, normally employed as an organisational structure, serves as a means to interpolate images and text and introduce ambiguity. ‘Staged’ or contrived images: of populist literature spawned by the Loch Ness myth; material gathered from alleged sightings, remade sketches based on accounts of sightings; and photographs of newspaper accounts from the 1930s are interwoven with photographic material from numerous site visits by the artist; and photographic material staging both artworks and reference material in the artists studio and darkroom. 

Images or Shadows (2011) was published by the Irish Museum of Modern Art to accompany Byrne’s survey show Gerard Byrne: Through the Eyes. Images or Shadows is stylistically modelled on an educational textbook such as those by Folens publishers. Throughout, the book interweaves material from the making or staging of artworks by Byrne, their staging for installation and exhibition, and the making or staging of the book. The nine essays, many of which refer to the same works by Byrne, are exploited as a framing device through which to present multiple pictorial representations of the works. All image typologies are given equal emphasis, and artwork images, film stills, production stills, archival and reference images, staged images, and installation views are arranged in various combinations throughout the book to prompt multiple readings and associations. 

Tuxedo Junction, 1960 was published retrospectively in relation to the solo show ‘Gerard Byrne’ (2010) at Lismore Castle. Comprising new and existing video and photographic works, including the first exhibition of A Thing is a Hole in a Thing it is Not, a work with the Minimalists and their critics as its central focus, and in which several key events or accounts of Minimalist art history are reenacted. The book comprises installation views; reference material and documentation including archival exhibition views of Minimalist works; photographs of practitioners; typographic treatments of seminal Minimalist artwork titles; restaged photographs of photographs from in the exhibition; and a facsimile reproduction of Alexander Potts essay ‘The Minimalist Object and the Photographic Image’. A newly commissioned essay and an interview between the artist and the exhibition curator are presented as photographic depictions of typewritten documents. The dustjacket presents in miniature a facsimile of the Michael Fried essay ‘Art and Objecthood’, first published in Artforum.

<p><em>Of</em> (2012) dePaor T, Maybury, P. Dublin: Gall Editions/Irish Architecture Foundation.</p>

Of (2012) dePaor T, Maybury, P. Dublin: Gall Editions/Irish Architecture Foundation.

Gall Overview

This output considers Gall, my on-going practice enquiry with Tom dePaor. It comprises six films which I made: On Being There (2022); Dysart 050920–120920 (2020); Drape (2018); These Islands, Ballysadare, Co. Sligo (2017); A Study (2015); These Islands, Slievemore, Dooagh, Keel East, Co. Mayo (2013); a sculpture (Temperance, 2010) and associated publication (Reservoir, 2010); and the co-curation of Ireland’s 2010 national pavilion at La Biennale di Venezia, and it’s subsequent touring to four venues in Ireland, and the Gall Editions publications Irlanda: of de Blacam and Meagher (2010), and Of (2012). Cumulatively they articulate the holistic nature of Gall, interrogating issues of authorship, boundaries, description, and permissions, and forming an exploration of exhibitionary/ publishing spaces and discursive forms. The practice provides the scope to draw out my transdisciplinary engagement with curation, writing, editing, graphic design, publishing, photography, filmmaking and installation, and how my approach to these is informed by my positionality as a graphic designer. Outlined below are my roles in three inter-related outcomes: i) of de Blacam and Meagher (2010); the co-curation of the 2010 Irish Pavilion at the 12th International Architecture Exhibition – La Biennale di Venezia; and the Gall publications ii) Irlanda: of de Blacam and Meagher (2010), and iii) Of (2012), which I co-authored, edited, and published, and for which I was designer and photographer.

On Being There is a filmic encounter with the material and outputs of the office of Tom dePaor, drawing on 30 years of practice. There is the place itself, notebooks, drawings, prints, scale models, 35mm slides, photographs, films, files, books, writing, a diversity of materials and media evidencing significant technological changes in production and reproduction. This is the raw material.

The film is a rerecording, or sampling of this material, where scale, media, and modes of presentation and realisation merge. The linear transition from drawing to model to built landscape and documentation is disrupted. The film explores the permeability of the image. Animated or activated through movement and operation, everything can be superimposed, overlaid, or cut into. An audio-visual encounter with place, within the space of the screen and the loudspeaker.

Dysart 050920-120920 was commissioned by the Irish Architecture Foundation for Open House 2020. Dysart is an address in Co. Wicklow, Ireland at which since 2005 Tom dePaor has been developing an acre of land in a series of walls, gardens and buildings. Shot across two days the film is a circumnavigation of the place and offers multi-point perspectives.

Drape (2018) is a single channel HD video with stereo sound, of 6:34 duration, filmed, directed, and edited by Peter Maybury. Pálás, completed in 2018, was a purpose-built three-screen cinema building by Tom dePaor located in Galway city centre. Windows, joinery, seating, drapes, light fixtures, handrails, gates, canopy, signage, neon lettering etc. were all bespoke, specifically designed and made for purpose inside an in-situ cast concrete shell. I was commissioned by dePaor and Element Pictures to make Drape as a reflection on the bespoke nature of the building. The film is shot at two locations and divided into two sections: Drapesworld, the Wicklow-based factory at which the velveteen drapes which line each of the three cinemas were fabricated; and Pálás itself. Drape was first screened at the Architecture at the Edge festival (2018) in Pálás Cinema, Galway. Pálás closed on 27 February 2025.

Desert (2016) is one book of an eight volume set Notations (Gall Editions), co-edited by me with Paul Clarke. Desert presents notebook pages by dePaor in parallel with a corresponding set of photographs which I made over a 10 year period. The publication gathers this material chronologically, and without hierarchy. It inherently questions our ideas of drawing and documentation, and their relationship to place. In this publication I occupied several roles; as series co-editor, as volume editor, and as contributor, photographer and book designer. Notations brings together in eight separate volumes, drawings, notes, collage, photographs and appropriated images taken from the notebooks of seven architects/practices who use them as both reflective and reflexive forms of thinking and practice, and a collection of texts by Clarke.

A Study (2015) is a Gall film by Peter Maybury, commissioned for the exhibition Book for Architects presented by gta Ausstellungen, at ETH, Zürich. Serving the campus library at ETH is a subterranean storage facility (HDB) containing c.1.6 million titles, alongside many samples of materials, maps, models etc. relating to architectural and pedagogical practice. The film is thought of as a diagrammatic enactment of the way in which knowledge bases are accumulated and embody knowledge, how that knowledge is accessed, and how texts move in and out of favour.

<p><em>These Islands</em>, exhibition views: <em>The Everyday Experience</em>, Irish Museum of Modern Art (2013); <em>Architecture at the Edge</em> festival (2017); <em>i see Earth, </em>VISUAL, Carlow (2022)</p>

These Islands, exhibition views: The Everyday Experience, Irish Museum of Modern Art (2013); Architecture at the Edge festival (2017); i see Earth, VISUAL, Carlow (2022)

These Islands, Slievemore, Dooagh, Keel East, Co. Mayo (2013/7) is a single channel HD video with stereo sound, of 9:46 duration, filmed, directed, and edited by Peter Maybury. These Islands was first exhibited at the Irish Museum of Modern Art. This is a filmed response to the unauthorised development on commonage at Slievemore, Dooagh, Keel East, Co. Mayo. A concrete structure 4.5m in height and 30m in diameter comprising 26 piers and lintels and recalling a henge, it was the subject of controversy having been erected over a weekend without planning permission, and was, after appeal, declared an unauthorised development with orders for its demolition and the return of the land to its prior condition. This ‘unauthorised development’ is appropriated as a found image or ‘text’ embodying issues of land ownership, boundary, public and private, community, authority and description. These Islands, when exhibited at the Irish Museum of Modern Art at The Everyday Experience exhibition (2013), was displayed in a small room with a chair, a one person cinema. The chair was borrowed from the Venice Biennale, again raising issues of authorship. The sound from the film played in the room and was also relayed to the museum’s colonnades. Separated from the screen it is experienced as a series of dislocated field recordings, affected by the acoustics of the architecture in which it plays back, and merging with ambient noise.

Inter Alia (2013), co-authored by Tom dePaor and Peter Maybury, was presented as a parallel contextual text when the film first exhibited, and was subsequently published as a discrete text in San Rocco: What’s Wrong with the Primitive Hut? (8) Winter 2013. The text is an account of the incomplete construction of the unauthorised development structure; the ensuing dispute through the High Court; and the subsequent appeal and inspection on behalf of the Planning Board and the ensuing determination.

These Islands, Ballysadare, Co. Sligo (2017) is a single channel HD video with stereo sound of 5:00 duration, filmed, directed, and edited by Peter Maybury. It is an account of the site conditions and surroundings of Ballysadare Abbey, Co. Sligo, found at Abbeystown, a working quarry. The remains of the abbey extend to the ruins of two walls, the arches of the belfry, and a small part of the tower. I made this film as a companion to These Islands, Slievemore, Dooagh, Co. Mayo (2013), and in common with it, issues of history, exploiting resources, and manufacture are considered through this ‘ready-made’, while camera, editing, and sound-processing make explicit the construct of film, paralleling the societal construct that is the film’s subject.

These Islands (diptych, 2022) comprises footage from two previous films re-edited into a single, dual-screen, dual stereo audio version. First exhibited at I See Earth: Building and Ground (2022), on one wall is footage of site conditions and surroundings of the remains of Ballysadare Abbey, found at Abbeystown, Co. Sligo, a working quarry. On the opposite wall of the gallery is footage of the unauthorised development on commonage at Slievemore, Dooagh, Keel East, Co. Mayo – a concrete structure recalling a henge. Both sites are approached in similar fashion, with establishing shots and circumnavigation followed by interior views and a return to the periphery. The footage, originally shot in colour, is here flooded in blue light, used to illuminate the gallery space. The interplay of images between the two screens is choreographed by the soundtrack, a composite from both films dispersed across loudspeakers in each corner of the room. Simulating a transition from day to night, a complete cycle lasts 18 minutes, comprising 9 minutes of footage, after which a blue rectangle which gradually transition to white projects on both walls, and this transitions back to blue before the film recommences.

<p><em>Irlanda: of de Blacam and Meagher</em> (2010) installation views, Chiesa di San Gallo, Venice. (Photographs: Clancy, A.).</p>

Irlanda: of de Blacam and Meagher (2010) installation views, Chiesa di San Gallo, Venice. (Photographs: Clancy, A.).

of de Blacam and Meagher (2010) was Ireland’s participation at the 12th International Architecture Exhibition – La Biennale di Venezia, 2010, of which I was co-curator. We chose to address the built and unbuilt portfolio of de Blacam and Meagher, an award-winning Irish architectural practice established in 1976. The overarching subject of the curation however was the dilemma of exhibiting architecture, particularly when amplified by its setting in the built intensity of Venice, and the high-key charge of the Biennale. Amidst the complexities of creating an exhibition about architecture within another architectural space and context, the installation performed as an exhibition display, replica archive, repository and reading room. The exhibition in Venice took the form of an oversized (A2 approx.) unbound book Irlanda: of de Blacam and Meagher (2010), comprised of five discrete volumes, published in an edition of 9,000 copies for free distribution and arranged as paper stacks on five items of bespoke joinery in counterpoint with the architecture of the San Gallo oratory. The curation directly addresses the Biennale’s theme ‘People meet in architecture’. To visit the exhibition was to encounter and activate the artwork by moving through it, handling and removing copies of each volume. The viewer-reader was able to walk amongst the stacks, browse the publication inside the oratory, and take copies away. The space was transformed by the interaction of visitors who interrupted the grid by browsing, disturbing and removing copies, making a physical imprint on the space, collectively changing its form. If a visitor chose to take copies home, a second, slower, engagement of close reading might occur over time.

<p><em>Irlanda</em> (2010), <em>Essay: Writings</em>. Dublin: Gall Editions.</p>

Irlanda (2010), Essay: Writings. Dublin: Gall Editions.

<p><em>Irlanda</em> (2010), <em>Archive: Drawings</em>. Dublin: Gall Editions.</p>

Irlanda (2010), Archive: Drawings. Dublin: Gall Editions.

<p><em>Irlanda</em> (2010), <em>Archive: Construction</em>. Dublin: Gall Editions.</p>

Irlanda (2010), Archive: Construction. Dublin: Gall Editions.

<p><em>Irlanda</em> (2010), <em>Archive: Photography</em>. Dublin: Gall Editions.</p>

Irlanda (2010), Archive: Photography. Dublin: Gall Editions.

<p><em>Irlanda</em> (2010), <em>Essay: Photography</em>. Dublin: Gall Editions.</p>

Irlanda (2010), Essay: Photography. Dublin: Gall Editions.

Of (2012) (was written and edited by me with Tom dePaor, funded by the Irish Architecture Foundation, and published by our Gall Editions imprint. I designed and produced the book and was principal photographer. The book is a softcover demi-octavo format, printed throughout with black text and duotone image reproductions. Organised into a colophon and 25 essays after Francis Bacon, Of is a meta-book – a book about a book – while also a book which reflects on its own making. It refers to the exhibition in Venice – as reader and intertext – dismantling the conceits and constructs of the exhibition, and of the book itself. Using elements of the exhibition’s mechanisms as prompt, issues of archive, copy, exhibition and distribution, presentation, representation, fact, truth, verisimilitude, authorship and authority are considered both through the text, and through the form and presentation of the book itself.

Temperance is a sculptural work I made with Tom dePaor at the invitation of Elizabeth Hatz, curator of EV+A for the 2010 edition of the exhibition. It is fabricated from four 6mm mild steel sheets each 3000 x 1500 mm, its scale and geometry derived from these commonly available sheet sizes. The four plates incline and are seam welded. Its form is a truncated, inverted pyramid. At the centre of each plate two stacked letterforms are inscribed by oxy-acetylene torch, spelling out A R E T H U S A. Fabricated from mild steel, its rapid oxidation results in total discolouration, contaminating the rainwater which flows onto the courtyard. Temperance was installed on the forecourt of the Hunt Museum from 2010 until 2022 when it was re-sited at VISUAL, Carlow for inclusion in I See Earth: Building and Ground. It was subsequently moved to Dysart, Greystones, where it currently resides.

Reservoir (Maybury, P. and and dePaor, T. [2010]) was published by Gall Editions as a reader to Temperance. It was co-authored by and Peter Maybury and Tom dePaor and restages or enacts some of the conversations through which Temperance came about, presenting images and pages from books, held open and photographed, and a brief description of the object including documentary photographs of its fabrication, it’s siting, and the work photographed in-situ from multiple perspectives on the day of its installation. These are followed by detail photographs showing initial effects of oxidation and water ponding. A short text by the museum curator is presented in calligrammatic form.

Thread Pulls, Sink and Swim, Weight, HhYy, live at Hullet, Copenhagen, 13 October 2010. (Video: Bysted, N.).

Thread Pulls Overview

In this thesis I am looking mainly at the releases and live performances of my band Thread Pulls made between 2010–12 as a duo with musician Gavin Duffy. Thread Pulls released material on several ‘independent’ labels in Ireland and the UK, including New Thoughts, the début album, (Osaka [IRL], 2010), released in CD, vinyl and digital formats; and Youmeltwords/5/8 Rhythm Here (C/F records [UK], 2012), released in vinyl and digital formats. These releases were supported by a series of mini-tours and live performances including concerts, festivals and showcases, tapping into a network of promoters and venues throughout Ireland, the UK, Denmark, Sweden, Germany and the Netherlands.95 95. discogs.com (2010). Available at:https://www.discogs.com/label/820252-Osaka-Records-Limited; discogs.com (2010). Available at: https://www.discogs.com/label/17493-CF-Records [Both accessed 9 August 2024]

Thread Pulls (2012) You Melt Words. Belfast, C/T Records. (Video: Maybury, P.)

<p><strong>Fig. 1</strong> Maybury, P. (2015), <em>Make Ready</em>, installation views, The Library Project, Temple Bar, Dublin. (Photographs: Maybury, P.).</p>

Fig. 1 Maybury, P. (2015), Make Ready, installation views, The Library Project, Temple Bar, Dublin. (Photographs: Maybury, P.).

Overview of Make Ready
Make Ready is the title given to a body of publications comprising a semi-performative audio-visual conference presentation; a survey exhibition during which a number of gallery talks were hosted; and a book, all of which were authored by me. They were staged and published concurrently in 2015, prompted by an invitation to appear as opening speaker at Offset, Dublin, an established international design conference attended by industry practitioners, educators, and students.4 4. Offset is described by its producers as ‘an educational and vocational conference for the design and creative industries’. iloveoffset.com (2020). Available at https://www.iloveoffset.com/about/ [Accessed 10 August 2024]. Offset took place annually (2009–2020) in the Bord Gáis Energy Theatre, Dublin. Ways&Means is both the publishing imprint and the title of a publication for Offset.  The exhibition was presented at the Library Project, Temple Bar, Dublin, and the book was co-published by Gall/Ways&Means. A copy of my book was given to each of the 2,500 delegates, and copies were on sale at the gallery and various online art and design resellers.

Make Ready (Conference Presentation) (+ Cross reference Prologue)
Offset, 6 March 2015, Bord Gais Energy Theatre, Dublin.5 5. . Available at: https://www.iloveoffset.com/news/offset2015/ [Accessed 10 August 2024]
At Offset I made a performative audio-visual presentation, combining a part-scripted/ part-improvised spoken component, intercut with pre-recorded voice segments, still images and 22 film and audio sequences which dramatise or reimagine aspects of my working practice. This mode of presentation is atypical of the setting, which favours a ‘show and tell’ delivery. The presentation followed the book’s sequence and is in part a ‘reversioning’, or Transposition; a staged (re)enactment of the book.

Make Ready (Survey Exhibition) (see suite of images Fig. 1 above)
5–22 March 2015, The Library Project, Temple Bar, Dublin
The exhibition made a single intervention – a press-folded aluminium shelving unit of 2.7M height – forming a 4M skeletal wall across the gallery. I reconfigured the space to function as window display, library, reading room and exhibition (Fig. 2). Aligning the shelving parallel with the glass shopfront and stepped back it functioned as sign and window display when viewed from the outside. A deep space inside, between the glazing and the shelf facilitated an intimate (yet in public view) ‘reading room’, while the gallery-facing side offered another browsing space and overview perspective of the installation. On the shelves were books, prototypes, posters, make-ready sheets, records, CDs, and several unique artifacts. An amplifier, speakers, turntable and CD player enabled visitors to select and listen to recordings, while an adjacent laptop played-out a number of film works on a loop. The sound of each source clashed or merged with environmental noises of gallery and street. 

Make Ready (Book) (view here)
This book is a 128pg. softcover in demi-octavo format, offset litho-printed, and illustrated throughout in monotone, duotone and tritone (see glossary). A complex system of grids, type-hierarchy, typeface usage, layering, and the technological possibilities of printing are exploited as part of the organising structure of material derived from practice over a 20 year period through accompanying essays. The written text commences with a succession of chronologically arranged observations, many illustrated in found photos or diagrams, discussing aspects of sound and image, the earliest of which dates to 1854. These merge into a succession of texts reflecting on aspects of (re)production, citing formative examples relating to my practice on the subjects of recording, drumming, film, typesetting, and reproduction. These are followed by illustrated accounts of early work from my practice. The book then provides further chronologically arranged output examples, disrupted by commentary and observations on artefact, archive, analogue recording techniques, posters, books, materiality, presence and absence, photography, economy, inter alia. Each of these forms an essay, and within these accounts reference to many other works and ideas are made.6 6. ‘This first album for Sub Rosa by Dublin based Hard Sleeper, aka Peter Maybury, sounds at times more like a group effort than the product of a lone individual.’ Extract from review of Hard Sleeper “Rain”/A Leaf Spiral (2004) Sub Rosa. Buttimer, C. The Wire, February 2005 (Issue 252: 54). 

Fig. 2. Maybury, P. (2015), Make Ready, Exhibition floorplan, The Library Project, Temple Bar, Dublin.

">

Introduction

Against Boredom7 7. ‘Against boredom’ references Barthes’ view that the reader ‘produces’ the text: ‘to be bored means one cannot produce the text’ (Barthes, 1978: 163).

In my thesis I refer to the ‘viewer-reader’, where ‘audience’, ‘visitor’ or ‘viewer’ might often be used, in acknowledgement of the productive role of this audience (receiver). As audience (viewer-reader) we view and from this construct a reading over time. The term reflexively acknowledges the reader-writer – that the author too is always a reader first, writing into the always already written. From an already written text and web of associations in the mind of the reader, ‘associations, contiguities, carryings-over’ release or liberate [symbolic] energy (Barthes, 1978: 158). Its opposite, the reduction of reading to consumption (ibid.: 163) could indeed be seen to characterise much of graphic design and it is against this that my practice position is framed. This ‘viewer-reader’ term has affinities too with Kristeva for whom ‘The only way a writer can participate in history is by transgressing this abstraction [the linear or diachronic] through a process of reading-writing; that is, through the practice of a signifying structure in relation or opposition to another structure.’ (Kristeva, 1980: 65, see 113 ‘9 March 2012’ / ‘Silence’). In my Energy Transfer construct I identify the reader–writer as the start of a circular process where material, having been arranged and published, is ‘produced as text’ by the reader, who through this process emerges as viewer–reader, determining their own version of the text. The success of a publication is in the ability of the viewer-reader to open out meaning from this arrangement. Importantly we are always reader and writer at the same time.

In my practice one project overlaps and informs the next: there is a continuity both to practice discovery and to encounters with other material and experiences. In reading this thesis you might move non-sequentially according to your interests (we often operate books in a non-linear fashion, and this browser-based version invites non-linear ‘browsing’). Since the methodological and theoretical are threaded through the page structure of Make Ready the material can be encountered in any order as the effect is cumulative and not reliant on sequence. Using the Make Ready book as the organisational device or armature for the thesis emerges from these intentions. The encounter can be non-linear, as is the development of practice, where events or ideas move into and out of focus, or have significance and bearing on each other.8 8. Maybury, P. (2015) A Study is a Gall film commissioned for the exhibition Book for Architects presented by gta Ausstellungen, at ETH, Zürich. Serving the campus library at ETH is a subterranean storage facility (HDB) containing c.1.6 million titles, alongside many samples of materials, maps, models etc. relating to architectural and pedagogical practice. The film is thought of as a diagrammatic enactment of the way in which knowledge bases are accumulated and embody knowledge, how that knowledge is accessed, and how texts move in and out of favour. As the originator of this material I am of course uniquely aware of these interconnections but the thesis construction contrives to simulate this.

Synchrony, the V-Effect 9 9. As explained in the editors’ introduction to the 2021 edition of Brecht on Theatre, the intention of the V-Effect is to allow the viewer to perceive things afresh, revealing underling social rules which govern our actions. (Silberman, Giles & Kuhn, 2021: 5), Rupture, Cutting-into, Disrupting the Communicative Order

Performing this idea of chronology and sequence opens the conversation onto Landfall (2020) and On Being There (2022),  both of which follow a similar architecture to Make Ready in that they are broadly chronological but with vertical disruptions. While the Make Ready book is linear due to its physical characteristics, any book can be operated in a non-linear way. The films are linear (although when presented on a loop in a gallery the viewer-reader might join at any point), yet within them chronology is disrupted, adjusted, sequences reappear etc. The Make Ready exhibition although bound (like a book) by the skeletal grid structure of the shelving, invites aleatoric access based on the viewer-reader’s movement and interaction.

In Landfall (Fig. 3) (view full film here) sequencing of the film broadly follows the chronology of filming, but segments or episodes (the drummer in particular) recur as motifs throughout its duration. Events are paced such that the intensity is cumulative, with busy moments such as marches and demonstrations punctured by quieter moments which expand the thematic concerns while establishing a rhythm of tension and release through each episode. In the exhibitionary space the viewer-reader may enter and leave at any point.

In On Being There (Fig. 4) (view full film here) a broad chronology derives from the origination of the material (spanning 1990–2022), but this is frequently disrupted or ruptured. In the segment on Dysart10 10. Dysart is an address in Co. Wicklow, Ireland at which since 2005 dePaor has been developing an acre of land in a series of walls, gardens and buildings.  I combine footage from my previous film Dysart 050920-120920 with new footage, making pronounced the change of seasons, while through montage we jump back and forth such that the built becomes unbuilt and built again; and growth or flowering is absent then present then absent again.11 11. Dysart 050920-120920 was commissioned by the Irish Architecture Foundation for Open House 2020. While it would be unusual to shoot a narrative/fictional film in chronological sequence, most films choose to conceal what would commonly be regarded as a continuity error. More significantly documentary purports to present facts, but the chronology of events is often manipulated, and this device alludes to this. Chronology is ruptured too for example when drawing, model and exhibition view are superimposed in the segment Delay/Relayer (2008), itself a model for a future cinema building (completed in 2019). The completed view is presented synchronically with the view of the work in prospect.

In common with these two films the Make Ready book introduces my outputs in a broadly chronological order, bookended by entry and exit points of a figure in repose, but this sequence is interrupted by ‘vertical’ insertion of thematic and reflective writing which disrupts the chronology. This is at its most exaggerated on page three, where the first essay conflates material spanning 1854–2013, and this synchronic device reoccurs throughout the book. While any book is physically bound by a beginning and an end, books of this kind are seldom read front to back, the reader may not choose to follow this, thus the making their own edit, and contributing to the act of writing into the text. It is perhaps in the encounter with the Make Ready exhibition though that the work is best understood as a simultaneous conjunction of elements in on-going enquiry. On the shelves everything is arranged in bays (similar to a book this provides an ordering structure and grid imposed by the mechanics of the delivery medium), but it is the viewer-reader who determines the sequence of their encounter with the material. The shelving makes subdivisions, but since the shelves are skeletal and the material can be viewed from both sides and is available to handle, use and play, the encounter is led by the viewer-reader, and through their choices different strands can operate in conjunction with each other.>>>

Fig. 4 Maybury, P. (2022), On Being There, Exhibition view, VISUAL, Carlow. (Photograph: Maybury, P.).

">

Decentring (through the V-Effect) Methods of the Bricolage (in prompting the viewer-reader to produce the text)

In the Make Ready exhibition a performative element is played out in the gallery where the space, with its shop window, is arranged as a set with props. Through the act of viewing, the visitor brings to it their own reading and response, but also becomes performer, activating the space, and can be observed as an actor within this, thus a ‘media’ amongst all the other media – artefacts, arrangement, cultural space – at play. In this sense Make Ready traverses the threshold or ‘fourth wall’ between performer and audience, observer and observed, redolent of devices found in Epic Theatre (Brecht, 2019), which distance ‘the spectator from the spectacle and, theoretically at least, making him or her reflect on the social relations depicted… and on his or her position on (rather than “in”) the text’ (Hebdige, 2003: 163-4). This is further substantiated in the conference talk where I employed various media – purpose-made film clips enacting aspects of the ‘script’, sound effects and voice over in conjunction with a live, semi-improvised spoken script (the metatext). Repetition, sound-clashes, overlaps, juxtaposition (the hypertext) play out embedded themes of mastery and anti-mastery, with apparent errors disrupting the audience’s expectation, bringing to the fore the mode (the Storage or carrier) of presentation at the moment of Release.

Ordering Through Bricolage>>>


Multiple accounts splinter the dogmatism of a single tale, If they undermine the authority of the teller, they also free her from being captured by the reflection provided in a single narrative.

(Grumet, 1987: 324)

My field of study is the communicative order and instrumentalisation of ideas and material/media in diverse artistic and cultural contexts across multiple mediums, framed by my practice formation in graphic design. Vignettes in this thesis (comprising text only or text and image) are employed to reach inside my practice, situating the reader within the practice enquiry. Through these I draw out theoretical undercurrents, cognisant always that there are multiple interlocking strands; materiality (as a reflection of the material world it is attempting to engage with) explored through timbre; sign; and language, all in dialogue. Implicit in my bricoleur perspective is the relative position of the observer, and in a practice context my positionality and its bearing on that which is communicated and from where it is communicated, particularly with regard to my access to privileged sites or platforms from which to speak. A longitudinal perspective on this enquiry enables practice activity and encounter across prolonged periods of time to have a bearing on later and future outcomes. The formation of practice is constantly emergent, and in line with the bricoleur’s mode of enquiry is never fixed, in an ‘infinite deferment of the signified’ (Barthes, 1878: 158). Indeed it is always cognisant of the provisionality of both practice position and of the flux of the interrelationships that are implicated in the material under discussion, and of a dynamic relationship with the viewer-reader. The performative is embedded across mediums and context in the outputs (Make Ready as performative talk; exhibition and book for example) and equally the viewer-reader is actively engaged in that performative aspect (they turn the pages of a book thus determining sequence, timing and ‘reading’; in a venue as receivers – physically, emotionally and intellectually – of sound energy, they ‘perform’ the  subsequent completion of a loop in feeding back energy into the room and consequently back to the ‘performers’). This is described by my Energy Transfer construct of Capture, Storage, and Release.

Kincheloe delineates some of the complexity of everyday life for the bricoleur in the following long list, and I recognise many of these as embedded perspectives in my practice:

explicate and implicate orders of reality; the question of universalism; polysemy; the living process in which cultural entities are situated; the ontology of relationships and connections; intersecting contexts; multiple epistemologies; intertextuality; discursive construction; the interpretative act of all knowledge; the fictive dimension of research findings; the cultural assumptions within all research methods; the relationship between power and knowledge. 

(Kincheloe, 2005: 328)


The implicate order is a much deeper structure of the world. It is the level at which ostensible separateness disappears and all things seem to become a part of a larger unified process. Implicate orders are marked by the simultaneous presence of a sequence of many levels of enfoldment with similar dissimilarities existing among them.

(Bohm & Peat, 1987: 328)

This implicate order in the real world resonates with the enmeshing or enfoldment of form with sign, and timbre. The bricolage is founded on an array of tools, tactics, and techniques acquired on an on-going basis and applied through the Sagacity of the operation of my practice. I can thread connections through my practice, and the implicate order then connects these elements.

… bricoleurs seek multiple perspectives not to provide the truth about reality but to avoid the monological knowledge that emerges from unquestioned frames of reference and the dismissal of the numerous relationships and connections that link various forms of knowledge together… bricoleurs plan their escape from the limitations of monological knowledge.

(Kincheloe, 2005: 326–7)

In What Ways am I a Bricoleur?

… [s/]he ‘speaks’, not only with the things … but also, through the things: relating, through the choices [s/]he makes among the limited possibilities, the character and the life of the creator. Without ever accomplishing [her/]his project, the bricoleur always puts into it something of [her/]himself.

(Lévi-Strauss, 1966: 21)

Rather than disappearing into the Text, the bricoleur as author is evident through his/her choices, legible as a Text within the Text. These are the choices that define my practice – its heterogeneity, reflexive foldback or spill, its interstitial siting, timbre, technique etc. and the setting-going of a productive text.>>> Many characteristics of this approach are identified in Make Ready: Adapting to limited technical ability (Make Ready, [drumming]); Availing of opportunity (Make Ready, 11‘Pragmatic Decisions’); resourcefulness with budget constraints, Using to-hand tools (Make Ready, 21 [a fax machine]); restrictions, making-do, technicity (Make Ready, 30 [early digital hardware recording]); improvised studio, recording, and composition (Make Ready, 42, 54, 55 [Thread Pulls]); Cross-disciplinary foldback>>>, design, curation, exhibition design (Make Ready, 64 [Underground]); Appropriation of discourses (Make Ready, 80 ‘Reservoir’). The thesis gives these theoretical framing.

If the bricolage is one of ‘signs and concepts’, tools and materials, this ‘instrumental set’ (Lévi-Strauss, 1966: 17) is reliant on a technicity, a mutual constituency of human being and technologies. Were it simply a matter of choosing tools and materials the results would be bland. I am looking for means to bring about a productivity – the ‘literary’ in place of the ‘linear’ – and this engages not only sign and concept but timbre and technicity, and the Aesthetic Function (Mukařovský, 1995).

The tools of the bricoleur are ‘specialised up to a point, sufficiently for the ‘bricoleur’ not to need the equipment and knowledge of all trades and professions.>>>

(Lévi-Strauss, 1966: 18)

With software applications many tools are available to use or misuse, while many remain unexplored.12 12. ‘Musical instruments are not forever conceptually defined after the stages of design, manufacture, and marketing are completed. Rather, they are “made-over” by musicians in the process of making music.’ (Théberge, 1997: 160).  Proprietary software share various metaphors including toolboxes, timelines etc. and these working environments and their operation carry sufficient similarities that it is relatively easy to work with tools of many professions (graphic design, photography, music, film, architecture).+ With persistence and some trial and error this suits my working methods, as encountering an obstacle can often result in deriving workarounds, solutions determined by technical restrictions which yield unexpected results which amplify content. Though this may not be ‘best practice’ or amount to an ‘efficient workflow’, it cumulatively contributes to the formation of a distinctive language. While the software developer may seek to offer ‘seamless’ and ‘transparent’ effects or ‘transparent immediacy’ (Bolter and Grusin, 2000: 30), in transferring knowledge or understanding from one field or working environment to another I often encounter unintended operation and usage. These mistakes or workarounds bring a dimension of self-reflexivity – producing conspicuous artifacts, or editing decisions which disrupt the viewer-reader (Brecht’s V-Effect). While some of these are radical and others slight, they become part of my bricoleur toolkit to which I can often and easily return. They contribute to the ‘treasury’ of objects which for Lévi-Strauss the bricoleur interrogates each time a new project is undertaken. Formulated as tactics which may ‘divert these spaces’ (de Certeau, 1988: 30) – the spaces or paradigms in which I am working, or the professed ‘transparency’ of these spaces – they make explicit the bricolage. Turning back to what is available to him/her the bricoleur is in dialogue with his/her tools and materials discovering what each could ‘signify’, thus formulating a distinct set for each project but always drawing on what has previously been used (Lévi-Strauss, 1966: 18). In the actuality of my practice I have over time formed many biases and agendas (and taste preferences) and my work has consistent lines of enquiry into the communicative order of cultural knowledge, out of which theoretical framing emerges. As a result, rather than freshly indexing available resources as I commence each project, I gravitate towards methods (tools and effects) that will achieve my intended biases, within or amongst the specific requirements of a given project. I exercise my will over them, even as they are always ‘limited by the particular history of each piece’ (ibid.: 19). It is through this limitation that their language as placeholder or shorthand for something becomes activated. Each particular history is an additive force in the construction of the project. ‘Pre-constrained’ by their history, they become productive precisely as ‘they already possess a sense which sets a limit on their freedom of manoeuvre’ (ibid.). For me this gives them purchase, while for Lévi-Strauss’ engineer, through limitations s/he meets resistance in a negative form (ibid.). The position of the bricoleur is the inverse of the engineer whose concepts aim to be wholly transparent. The bricoleur addresses only a ‘subset of the culture’, and this work requires ‘the interposing and incorporation of a certain amount of human culture’. Part of the bricoleur’s message has been ‘transmitted in advance’ (ibid.: 20), thus in each project I am drawing on the viewer-reader to actively engage with the material and through this to formulate ideas and opinions from that experience. In what could serve as a definition of ‘bricolage’, Lévi-Strauss speaks of the ‘continual reconstruction from the same materials… the signified changes into the signifying and visa versa’. It is in this thought that each of my ‘tools’ or methods (which I have represented in a diagram as parameters [Fig. 5 below]) resides. Each calls on prior understanding, perception or signification, each redeployed where required. The bricoleur ‘derives his poetry from the fact that he does not confine himself to accomplishment and execution: he ‘speaks’ not only with things, but also through the medium of things: giving an account of his personality and life by the choices he makes (ibid.: 21).

13 13. ‘Hypermediacy’, as described in Bolter and Grusin (2000: 33–4) ‘acknowledges multiple acts of representation and makes them visible’. >>>

<p><strong>Fig. 5</strong> The above diagram indicates some of the parameters that come into effect in making and positioning of a work, and below are examples of how this might be applicable to specific outputs. In the below iterations I chart out emphasis or bias. The axes though are intentionally not aligned as this would imply an artificial equivalence or weighting.</p>

Fig. 5 The above diagram indicates some of the parameters that come into effect in making and positioning of a work, and below are examples of how this might be applicable to specific outputs. In the below iterations I chart out emphasis or bias. The axes though are intentionally not aligned as this would imply an artificial equivalence or weighting.

Timbre and the Ineliminable Grain

FitzGerald credits Brian Eno with identifying timbre as ‘the true innovation of contemporary music’, describing timbre as ‘the sonic attributes and qualities of recorded music, separate from the notes’. (FitzGerald, 1997: 22). FitzGerald suggests that through this and a traditional concern for musicians with ‘fidelity’ in reproduction, an analogy between music and graphic design can be construed. ‘Fidelity, clarity, noise suppression’ rather than being necessarily desirable are instead available for manipulation. This timbre operates on at least two levels: both for its inherent qualities, and for its ‘associative resonance’. Together they become powerful tools of articulation in ‘performing the rhetoric of design’ (ibid.: 23). Capturing material (through origination or documentation) and Storage (where I am preparing and producing material for publication) are always inflected by the grain of each technology. Alike with Timbre it informs the message or signal it is carrying. Its  presence is ineliminable. In the analogue era we were familiar with this in its actual presence in photography, and any SLR camera user will have ‘pushed’ 400 ASA to 1600 ASA to amplify the inherent grain in 35mm film; and we are familiar too with the lines of video and the pixels of early digital cameras especially. Filmmakers often exploit this to signify events of a previous era, and cameras such as the Pixelvision camera (see Glossary) were subsequently used by filmmaker Richard Linklater (Slacker, 1990), and by artists including Sadie Benning. In The Bread and Butter Stone+ I used the exaggerated imaging characteristics of the thermal fax machine to amplify the malleability and ambiguity of memory. Audio engineers will be highly sensitised to the particularities of microphones and their characteristics which (just like the timbre of any instrument) inform the recording. I make some further reference to its application in recording in my ‘Notes on Energy Transfer and the ineliminable grain or timbre of recording.’+. However advanced we regard a contemporary technology (4K video for example can produce images of remarkable fidelity, and with each iterations of mobile phones we marvel at the improved image quality of their cameras), it always contains particular characteristics, with implications some of which might only become apparent to us in retrospect.

Intuitive Sagacity

Fig. 6: Make Ready, 11 ‘Pragmatic Decisions’
The material presents opportunities which you follow to a logical conclusion, with some co-incidence along the way

[the bricoleur] interrogates all the heterogeneous objects of which his treasury is composed of to discover what each of them could ‘signify’ and so contribute to the definition of a set which has yet to materialise. 

      (Lévi-Strauss, 1966: 18)

The bricolage is founded on an array of tools, tactics, and techniques acquired on an on-going basis but applied through the intuitive sagacity of the operation of my practice.

Fig. 7: Make Ready, 127 ‘Vantage Point’
With each undertaking there seems to be a point of intuition I need to reach, from which understanding becomes embedded and I am able to respond without the undue interference of reason. From this point on, making work seems easy. Before that, it can be a struggle. I continually search for the right questions, or a way to formulate questions such that they draw out the subject.

Intuitive Sagacity is being attuned to, keeping an eye out. In Liestman (1992), Beveridge’s two distinct types of sagacity are outlined – subconscious and intuitive. The first draws upon ideas that have been in the subconscious and surface as a random juxtaposition brought about by external catalyst. The second type is a moment of revelation where a connection between things suddenly becomes evident. For either ‘rigorous preparation’ is required, which Liestman suggests must be prior to the research. This ‘rigorous preparation’ in my practice is what develops as a consequence of longitudinal enquiry, in a sustained engagement in communication through media, since the learning from one project feeds into another in an ongoing process and internal dialogue with the material and tools of my bricolage.>>>

Hypotext and Hypertext

‘More than anything this is about practice. This is what is left of it – the artifacts, the evidence, the material – in dialogue and at odds with external reality’.14 14. Maybury, P. , in conversation post-screening of On Being There, Lighthouse Cinema, Dublin, 16 October 2022 https://architecturefoundation.ie/event/on-being-there/ [Accessed 22 March 2025] This is how I opened a recent post-screening public conversation about my film On Being There. The film is constructed from material remnants of Tom’s practice, pieced together to stage an incomplete telling of this work through my encounter with it. The material artifacts of this thesis too, the outputs, are the evidentiary material from my practice. Spatiotemporal events such as performance or exhibition reside now only as elements, separated from experience, in their documentation, and in memory, as another form of text. If for the purposes of this written thesis the writing is hypertext to the outputs (the hypotext), then the text inhabits the entire of the practice, i.e. not only the visible, manifested, published elements but also the surrounding practice. This is revealed through descriptive and reflective writing, through vignettes, and collectively these are read through methodological and theoretical framing: an overarching strategy and rationale for research combining methods with theoretical underpinning.

There can be no doubt that this is a rehearsal situation.

(Pantenburg, 2011: 159)>>>

In On Being There, text, sketches, drawings, models, the place or event itself, photographs, film, documentation, all emerge from different temporal relationships with the subject matter and the evidentiary material. A sketch predates a model, a building, or a photograph of the building, yet each of these comes to exist on screen at the same moment, in synchronic dialogue. (Fig. 8) These together, as artifacts of the work form a ‘text’, intertexts to themselves and external reality. It is amongst this material that we as viewer-reader enter the ‘text’ as media ourselves (Fiske) meeting it with our own knowledge and experience. Asked by Tom to make a film which provided retrospective framing for the material in the main room of the I See Earth exhibition, the role I adopted as archivist and curator was in part to care for the material but in presenting it I am actuating or performing it.15 15. ‘The centrepiece of the [I See Earth] exhibition is an epic installation comprised of 2km of 6mm round bar steel which brings to life the familiar Willow Pattern – a house, a fence, a bridge, a hut, a boat and island with birds in flight – reconstituted as a 3D drawing of some of dePaor’s iconic works previously exhibited at the Venice Biennale and elsewhere. The linear form highlights architectural drawing as the primary communication and production of the architect. Hand painted in cobalt blue, the installation is suspended from the ceiling of the main gallery whose dimensions span 29m x 16m x 11m high. The sculpture is artificially lit and acoustically scored by a diptych of films recorded on Achill Island in 2013 and at Ballysadare Quarry in 2017. In addition to the main sculptural installation, the exhibition premieres a new documentary film by Peter Maybury, a long-term collaborator of dePaor’s, who has gathered and conserved notebooks, drawings, photos and films of the practice over 30 years. This film complements the main exhibition and includes content never seen before.’ Available at:  https://visualcarlow.ie/whats-on/i-see-earth [Accessed 22 March 2025] There is of course no alternative to this, as to present the material in any way or in any context is to frame it with the privilege of my field of operation and for an audience with the opportunity to access this. The transtextual is always dialogic – a reflexive interaction of text, intertext, and reader.

Writing this thesis is to produce a fiction – there is no single or complete reading of the material or its underlying framing: It is a performance of an archive. This, just like the outputs themselves is a perspective constructed from evidentiary material, driven through the actuality of the work or its artifacts, but available for revision or reinterpretation. Make Ready then has a transtextual relationship to all the outputs of the thesis.

Fig. 8. Maybury, P. (2022), On Being There, film still, layering scaled paper model and exhibition view of Delay/Relayer (2008) in The Lives of Spaces, Palazzo Giustinian Lolin – La Biennale di Venezia.

">

In this thesis reading of my practice I ‘borrow’ and ‘remove’ (Murray & Evers, 1989: 647) intertextual (transtextual) theory from several critical thinkers to form a composite, reflective of my approach. Central amongst these has been Genette’s transtextual framing through which to read the modalities of my practice within a larger ensemble, ‘at a point that has already been written on’ (de Certeau, 1988: 43), and I elaborate on these below. My practice relates to a ‘state of the question’ (ibid); i.e. it sits both within existing discipline discourse(s); primarily that within which it speaks (e.g. art, architecture); and equally in relation to graphic design practice, and the thesis situates this in a critical context. In framing this transtextuality it is necessary to draw on Barthes’ distinction between work and text. Not all works are ‘texts’: many have a functional or explanatory priority and do not multiply out and unfold in complexity in the mind of the viewer-reader, while ‘the Text is experienced only in an activity of production.’ (Barthes, 1978: 157; emphasis in original). A similar distinction is made by Riffaterre  (cited in Genette, 1997: 2) between ‘linear reading’ of non-literary text which produces only meaning, and ‘intertextuality’ which is specific to ‘literary’ reading, and produces ‘significance’ (ibid). 16 16. Mukařovský (1984: 156) makes this distinction as one between poetry and ‘information language’. ‘Poetic reference is primarily determined, then, not by its relationship to the reality indicated, but by the way it is set into the verbal context.’ I am then, taking this as a qualitative distinction and thus claiming my outputs to have this same ‘literary’, transtextual charge.+ The outputs of my thesis are ‘texts’, and as such all texts are intertexts.>>> I employ various intertextual modalities in each output, typically with a dominant modality, but other modalities are always drawn upon in support of this. Through exemplars I am discussing each of these modalities as I apply them in my practice.

… Here, therefore, it is a matter not of classification of transpositional practices, in which each individual, as in the taxonomies of the natural sciences, is necessarily inscribed within one group and one group only, but rather of an inventory of their basic procedures, which each work combines in its own way…

      (Genette, 1997: 212)

Adapting Transtextuality

I have adapted Genette’s Transtextuality as the basis for a component of the theoretical framing of my practice. It is important to note that I am adapting these terms – which he applied in a literary context – to the context of my practice.  As such (and even as Genette notes of his literary transpositions, 1997: 213) there is no exact fit. Elements of several transpositions are applicable, but none of them may be in the manner Genette had envisaged. I am adapting them to my context as a means to make knowledge of my practice visible and transferable. Genette develops five principal components of what he terms Transtextuality as a framework, which subsumes ‘Intertextuality’ in a delimited way as a relationship or copresence amongst two or more texts, an eidetic, or quoted presence. It’s difficult when speaking not to use ‘Intertextual’ to refer to a broad sweep of characteristics, but for the purposes of achieving some precision in describing what I am doing I have adapted Genette’s Transtextuality (the poetics of the text), and with this comes his narrower use of Intertextuality. I am therefore retaining his usage, since it is specific and serves a purposes, although I reserving use of ‘intertextual’ in more specific terms such as Vertical and Political Intertextuality mentioned below.

As Genette notes of Transposition (ibid.: 213) Transtextual or intertextual modalities rarely manifest in only one form. For example the These Islands films appropriate a ‘text’, making certain use of Transposition, while Foretext describes their iterative condition with no definitive version of the work, having been screened originally in a nearly 10 minute version; in a concise five minute version or ‘Condensation’ (Genette) screened on rotation in conjunction with These Islands (Ballysadare); and most recently with both films edited into a dual-screen installation incorporating previously unscreened material (akin to Genette’s ‘Augmentation’, 1997: 228) in I See Earth

Modalities of Transtextuality:

 

1) Intertext (Eidetic Presence)

Exemplars

Outside Covers; (Make Ready cover);
20–23 ‘Introduction’ / ‘1997’ (The Bread and Butter Stone);
28/29 ‘Being There’ (On Being There);
46–49: ‘Everything is Something Else’ (Huts);
101 ‘MadonnaWarhol’ (Through the Eyes);
108–111 ‘November 2011’ (Hear the Drummer / Landfall);
113 ‘9 March 2012’ / ‘Silence’

If we accept that we are writing into a text that is already written (de Certeau (1998: 43), or read (as suggested by Barthes, 1978: 160), then all of my outputs are predicated on one or more Transtextual modalities, one of which is the literal quote or eidetic presence, but more often the material derives from many sources or is situated within an already existent discourse. Outside of the written word, on which Genette is basing his framing it is difficult to define what constitutes an ‘actual presence’ since in the visual, spatiotemporal, or (lived) experience this is constituted of so many parts, and any recording device brings with it an ineliminable grain, a timbre, character or language, which informs our reception of the material. A stronger link to what I produce then is to say that it is firstly Hypertextual, i.e. a text having a unity with one or more previous texts, upon which as Genette puts it, it is ‘grafted’ (Genette, 1997: 5)+  I like the use of this word as it conveys the idea of a transplant of living tissue, that it does not attempt to assimilate itself into the original but is both conspicuous, and responsive, open to an interplay with the viewer-reader.

The Eidetic (for Genette, the ‘Intertextual’, ibid.: 52) presence of material from one of my outputs within another recurs in my practice. The quotation in itself seldom has great weight, instead its significance comes from its new context and reuse, a juxtaposition or détournement.>>> Genette (ibid.) says of an intertext that it is the ‘actual presence’ of one text in another and while this may formally be the case, the quoted material behaves differently in its new setting, disrupting or rerouting meaning through this collision, and bringing about its productivity beyond simple recall. They are each of course ‘authorised’ since I am drawing on my own outputs but are none the less appropriations in that the shift in context is to exploit for new purposes meaning held within the material. The idea of a (self-reflexive) transtextual facet in my practice is introduced to this thesis on the cover of the Make Ready book (Fig. 16), which not only makes visual reference to but eidetically depicts the cover of another book (Gerard’s Images or Shadows). There is though another dimension to this, since it is not only an image of the actual cover but of the cover in production, and alongside this quotation must be read all of the signals of this setting. Additionally the cover now has the presence of Byrne, or rather a fictional Byrne, since it confers on my book an association with Gerard’s artworld status. Bringing together discrete outputs through quotation grafts onto them my own authorial presence in a self-reflexive gesture that points to the longitudinal enquiry of my practice.+ This intertextuality continues on page 2 with the reproduction of a fragment of a make ready sheet from the publication Utopias (1999), which I designed for an exhibition at the Douglas Hyde Gallery and for which I was both a contributing artist and the publication designer. In the background of page 3 is an eidetic reproduction (it is reproduced from the original artwork file) of a page from An Anthology of Noise and Electronic Music, Volume 1 (2001). Here I am borrowing the page design (it is after all a monograph of sorts) but its quotation (if a slight-of-hand) is more so of the image (of a phonautograph) that it carries.

Eidetic Intertextuality in Landfall

As an example of more recent usage Hear the Drummer, my 2018 film is repurposed and intercuts Landfall.>>>18 18. Maybury, P. (2018) Hear the Drummer can be viewed here: https://vimeo.com/287508607 [Accessed 22 March 2025]. There are five instances of its inclusion in Landfall found at these time: 22:17; 30:38; 41:19; 49:52; 57:48. These excerpts are eidetic (unchanged from the original film), but the shift of context brings about a shift in their reading. Firstly they function in a musical sense as a refrain – an identifiable point to return to during the course of the Landfall. Secondly their new context moves the focus away from a single event and towards a more symbolic reading – meanings forged by their placement (détournement) adjacent to thematic concerns of the other footage. This eidetic inclusion is an example of how across my outputs I repurpose available material to accommodate my evolving needs. A further example of eidetic usage in Landfall (37:28) is found in the photographs I made at Occupy settlement (one of which reproduced on page 113: ‘9 March 2012’), staged as images on a screen in a my office. The footage blends these still images with filmed footage of the façade of the Central Bank shot on another occasion, thereby compositing images within a framing image as the camera pans across the screens in a low-lit room. The sound is a blend of a mouse-click (as if an unseen viewer clicks through the images) overlaid with fragments from an Occupy march, and these clash with the sound emanating from the adjacent screen (Landfall is a dual-screen work) on which we see in almost total darkness an image of a bus passenger scrolling their phone screen while the light from passing traffic intermittently flairs.

2) Paratext

Exemplars
Describing its usage in the written thesis structure
Inside Cack Cover (Colophon)
Outside Back Cover, Spine, Outside Front Cover

2a) Paratext contains many of the surrounding conventions of a book: title, foreword, as well as footnotes, commentary, illustrations, marginalia, book cover, dust jacket etc., and often a simple adoption of this term applies in relation to the books I make, while for a film or an exhibition I make a translation with corresponding considerations. In film it can apply to titles, intertitles etc., as well as to secondary ideas and imagery, or in exhibition this might be a wall text, exhibition checklist, posters, publicity, signage etc. Relating to the written component of this thesis the written typologies which surround the body text of this thesis (as noted in Rationale for Word Count) are Paratextual.>>>

2b) Foretext
Exemplars
42 ‘Summer Songs’
108–111 ‘November 2011’

In Genette’s construct Foretext functions as a subset of Paratext, and may include drafts and iterations. This has considerable significance for me as it helps to decentre any distinction between practice and publication, supporting an assertion of my practice as an ongoing condition of rehearsal, essentially an iterative process in which the publications are markers along a progressive enquiry.

3) Metatext
Exemplar
106/107 ‘Of’ >>> 

Genette’s third type, Metatext, or ‘commentary’ may not refer directly to the original. The suite of photographs that I produced for Irlanda, (the publication which accompanies the exhibition of de Blacam and Meagher), explores aspects of their buildings as I encountered them, and as such are metatext. The photographs produce a subjective reading, amplified by the materiality of the exhibition armature which uses oak and paper as its primary materials, (materials central to the practice and outputs of de Blacam and Meagher Architects). Of (2012) is fundamentally a metatext to this exhibition, in which we reflect on our design and curation. As with Genette’s metatext which ‘unites a given text to another, of which it speaks without necessarily naming it’ (Genette, 1997: 4), Of does not make direct reference to the work of de Blacam and Meagher but instead is substantially an exploration of the underlying concerns and methodology through which to interrogate the dilemma of exhibiting architecture. 

4) Hypertext

Exemplars
a) Transposition, 96/97 ‘/’  (Images or Shadows);
Transmodalisation: A Late Evening in the Future (2018)
b) Amplification: Tuxedo Junction, 1960
c) Transstylisation: Tuxedo Junction, 1960
d) Condensation* shortened versions of These Islands (Achill and Ballysadare) 
e) Augmentation* footage added to These Islands diptych made for I See Earth


The writer is first a reader of cultural texts; writing is always rewriting in the ceaseless construction of  ‘history and society’s’ intersecting textual surfaces.
(Kristeva, J. cited in Friedman, S., 1991: 147)

a) Transposition
For Genette the Hypertext is ‘any text [the hypertext] derived from a previous text [the hypotext] either through transformation or imitation.’ (Genette, 1997: 7). It is Genette’s Hypertextual mode of Transposition (which he terms ‘serious transformation’, ibid.: 212) that has most significance in the production of publications which have their origins in other instantiations (exhibition etc.). Transposition is developed with sub-categories, and each transposition (‘transpositional works’) generally belongs to several of these in its transformation of the Hypotext.>>>

Genette’s framing of Hypertextual ‘Transposition’ is removed and borrowed extensively in my thesis discussion of the underlying constructs in the publications I have made with artist Gerard Byrne, and two titles – Images or Shadows, and A Late Evening in the Future are looked at closely to reveal these theories as I apply them in my practice. Both are Transpositions, but approached in radically different ways. Images or Shadows formulates the book as exhibitionary space through transposition of the material, while A Late Evening in the Future, in a process I characterise (by way of Genette) as Transmodalisation (1997: 277) – a change in the mode of presentation. It has other transpositional characteristics but in particular I make a material and experiential translation of encounter from spatiotemporal exhibitionary encounter to a material encounter with the book, where light and movement are replaced by ink and paper. A Late Evening in the Future is hypertext to its hypotext; it is transpositional hypertext; and sizeably then it is a modal shift or transmodalisation. Transmodalisation is also applied to These Islands, as is Amplification. Here a found object (an unauthorised development on Achill Island) is appropriated and repurposed within another discourse, while the authorship and intent of the built structure are put aside (reserved as intertext). There is a shift of mode as the built structure is translated into filmic encounter – dematerialised, to be rematerialised through camera, editing and sound superimposition. The original ‘text’ of the structure is amplified through various self-reflexive filmic devices, juxtaposition, and its subsequent publication context (the Irish Museum of Modern Art), and the accompanying text which operates in parallel (although only published as a discrete entity in architectural journal San Rocco).19 19. The Everyday Experience, Irish Museum of Modern Art, Dublin, 2013–14. Curator: Nathalie Weadick, Irish Architecture Foundation. These Islands, when exhibited at the Irish Museum of Modern Art, was displayed in a small room with a chair, a one person cinema. The chair was borrowed from the Venice Biennale, again raising issues of authorship. The sound from the film played in the room and was also relayed to the museum’s colonnades. Separated from the screen it is experienced as a series of dislocated field recordings, affected by the acoustics of the architecture in which it plays back, and merging with ambient noise. Cross reference The Everyday Experience, 112 ‘Undesigned’ This film is later substantially appropriated by me for use in the exhibition I See Earth, and the transtextual implications of this are also discussed.

b) ‘Transtylisation’ and c) ‘Amplification’ in Tuxedo Junction, 1960
‘The Minimalist Object and the Photographic Image’, an essay by Alex Potts is reproduced in its entirety in Tuxedo Junction, 1960, the first book I made with Gerard. The book from which it was reproduced was photographed (by Gerard’s assistant) staged on a table, eidetic (a literal form of Transtextuality which conforms with what Genette calls Intertextual [1997: 2]), but also transformed – the text now appearing as image, cohabiting the same visual and technical plain as any other photographic material reproduced in Tuxedo Junction, 1960, including the ‘artwork’ reproductions. This hypertext ‘Transposition’ can be thought about as ‘transtylisation’ or ‘amplification’ (Genette, 1997: 226, 262), where its representation amplifies or foregrounds certain aspects of the original text. 

d) Condensation and e) Augmentation apply to the various published versions of These Islands subsequently discussed here.

5) Architextuality
Exemplar
106/107 ‘Of’

While Genette’s Architextuality has limited function for me in discussing my outputs I include it here for completeness. Genette describes it as a taxonomy, such as ‘poems’ or ‘essays’ which may go unstated, and I make reference to it only in the book Of.

Further ‘Intertextual’ Modalities:
6) Political Intertextuality
7) Vertical Intertextuality

Implicit in all of this productivity of the text are the Political Intertextuality (Miller, Friedman) of both the reader and the writer. Miller’s feminist critical positioning refuses the anonymity of the author proposed by Barthes and Kristeva, and reveals a subjectivity in the act of writing, a political intertextuality or positionality in relation to dominant ideologies. Friedman argues for an extension of its application to all writers regardless of gender, race or social background, and this informs how I understand both my own operative position and that of the viewer-reader.20 20. (Friedman, 1991: 159) ‘… I want to argue, for reading the political in the textual and the intertextual not only in women’s writing, but also in men’s writing; not only in white writing, but also in the writing of people of colour…’ Fiske (2011) too has a multi-part formulation of Intertextuality – Horizontal, Inescapable, and Vertical. For Fiske, in the context of television and cinema Vertical Intertextuality includes commentary and publicity, while Genette differentiates commentary as Metatextual, and perhaps publicity might fit within Paratext. This differs and overlaps with Genette, however it is in regard to Fiske’s framing of the reader that I find most use. Fiske describes the productivity of the text as an extreme conception of polysemy, where ‘textual devices admit a variety of readings’ (Fiske, 2011: 118). The viewer-reader is ‘activating a set of meanings’, a sometimes unconscious action which brings to bear a combination of social and cultural experience. Fiske speaks of the television text as having ‘leaky boundaries’, where not just the originating text may be polysemic, but that it is understood also through its surrounding texts. Here he is speaking more specifically about commentary and publicity but I extend this to Riffaterre’s Intertextuality which is ‘the perception, by the reader, of the relationship between a work and others that have either preceded or followed it’ (referred to in my Notes on Structure). In approaching any of the bodies of work from which my outputs derive I am naturally meeting them with many conscious and subconscious perceptions and biases. Approaching them then as polysemic or discursive is one way of deflecting from unintended dogma or closure, and my approach here is in opposition to prevailing approaches in graphic design practice. Fiske also notes how the viewer-reader might shift between ‘involvement and detachment’ and this is surely interesting too, as we cannot assume the full attention of the audience at any time. Various tricks or devices are employed to disrupt the readers passive engagement (Brecht’s V-Effect is referred to here), but equally each output must trade on its material, haptic, or visceral qualities to immerse the reader or even to bring pleasure to the experience. Each of these things contribute to a particular arrangement of the material, a ‘preferred text’ (ibid), and any meaning derived from it by the reader is shaped by the reader’s bringing to bear their own personal text. Finally the reader themselves becomes a text, or media ‘at the level of his/her social relations’. (ibid.: 119).

8) Appropriation 

Exemplars
These Islands, (Achill) 108–111 ‘November 2011’ as appropriation of discourse
Landfall 13 ‘9 March 2012’ / ‘Silence’ (as appropriation of discourse)

In discussing the intertextual modality of Appropriation I use These Islands, Slievemore, Dooagh, Keel East, Co. Mayo (2013) as an exemplar, in which a ‘readymade’, the concrete henge, conceived and built by others serves as text and subject of my film. This modality is not part of Genette’s Transtextual model), but folds back on ideas of Authorisation and Authorship (since we appropriated the henge, say, as text), where the space of authorship is either seized or created through appropriation, and I subsequently ‘appropriate’ this material from my film in I See Earth. Landfall too is discussed for its appropriation of discourse, and of my own material, borrowed from my film Hear the Drummer (2018). As I have mentioned this footage is eidetically intertextual (although reedited as part of the whole, the footage and sequences are largely unaltered) so is both appropriated from another of my works but critically too is ‘appropriated’, taken as readymade, raw material, claiming authorship of the footage even as the footage is dependent on the authorship of the spontaneously unfolding events and musical performances it comprises.

Existing Paradigms and Interstitial Sites

The book, the film and the exhibition are, predominantly, the existing paradigms into which I work, while the sites are often interstitial. That is to say the form may be familiar but is in each case reconstituted such that it performs in a different way. The site often disrupts conventions, and a clear instance of this is the book reconfigured as exhibitionary site. Images or Shadows while outwardly resembling a monograph, substantially takes this notion apart reassembling the material in a way which introduces the affordances of exhibition within the book paradigm. Through Transposition this idea is expanded upon in the books made with Gerard. As an example in film, On Being There while outwardly reminiscent of documentary (it’s described as such on the VISUAL website [see footnote 15]) in fact does much to unsettle this proposition.

The physical sites are often interstitial too – An oratory, repurposed as exhibition space, is situated within a Biennale; A record store basement repurposed as exhibition; A room off a gallery is used as one person cinema with sound relayed to the colonnades outdoors. Some sites are expressly interstitial as is the case with Landfall for which the commissioners Thisispopbaby expressly sought someone outside of Visual Art practice to produce a work for their gallery programme which paralleled the theatre events of the festival ‘Where we Live’.21 21. Landfall is an hour long dual-screen, dual-stereo film installation, which I shot, edited, produced and directed. The film installation was originally commissioned in 2019 by acclaimed theatre production company ThisisPopBaby for Where We Live: Stories from the City (2020), a bi-annual theatre and arts festival presented in association with the St. Patrick’s Festival. Landfall was presented at Project Arts Centre, Dublin. Then there is the contrast of venues at which I played with Thread Pulls, which included the relatively mainstream setting of Vicar Street, Dublin, but is more typified by smaller venues including galleries, house parties and even squats, in which the setting and the normative hierarchy are be disrupted or manipulated.>>> The sites are interstitial in another sense too: I make music, I play in a band, I make films, I curate, and all of this falls for me within a singular practice unified by its framing in relation to graphic design. We can say that my outputs are broadly cultural but as I move from national representation on an international stage at the Venice Biennale to the subcultural activities of the Joinery, Dublin and to our touring network in Thread Pulls it can be seen that my practice is interstitial, in that I am not confined to a sector or sectors as is typical of graphic design practice.

Your Sound Position: Constellations in Practice>>>

In field recording the sound recordist chooses where to position the microphone, and this is decisive in determining the resultant capture. (Fig. 9) I must ask this of each passage of writing – what is my ‘sound position’? Equally, I must ask this question of the act of writing. In writing into the already written of the practice I am enacting a position. Using Make Ready as a model I move around, in and out of the multiple constellations which give form to my practice: there is the constellation of those with whom I work; of where the work is sited and received (published); and there are constellations of effects (the tools of my bricolage) and their relationship with language and technology; the multiple operating structures which frame it; and the material itself always arranged in discursive constellation.>>> Each of the publications comprising the outputs of this thesis eschews a single privileged view in place of polyvocal, multivalent, transtextual ways of looking and reading.23 23. On Smithson’s intent on photographing his work: ‘… the “camera’s eye” was posited on the potential for generating a multiplicity of photographic images that would undo the framing closures of a single privileged view.’ (Potts, 1999: 184).

What has been comes together in a flash with the now to form a constellation.
(Benjamin, 2002: 462)

Benjamin’s framing of the constellation sees text and history as continually being reconstituted, past and present intersecting to form a critical constellation (Gilloch, 2002: 234). Its Afterlife (‘the patient process of disintegration and ruination in which the object emerges from earlier contexts’ ibid.: 4) sees the ‘meaning of a text… determined by the critical constellation it enters into in and with the present’ (ibid.: 234). As Gilloch notes ‘the cultural and political significance of a work of art is not specified in advance, but is subject to (mis)appropriation according to political and other struggles in the present (ibid.: 55).

Muhle (2011: 174) in her essay in Images or Shadows refers to Byrne’s filmic (re)enactments of texts as  ‘a constructed or artificial reality, a discursive constellation that is composed of a network of texts, performances, events, discussions, interviews’. They bring together ‘in a flash’ views of a time frozen in a (printed) text with contemporary reading, released through their reimaging and translation to a new medium and context. Constituting my practice are the constellations of those with whom I work; of where the work is sited and received (published); and there are constellations of effects (the tools of my bricolage) and their relationship with language and technology; the multiple operating structures which frame it; and the material itself always arranged in discursive constellation. Each of these has their histories. This draws on the full timeframe of my practice (some 30 years now), that which contributed to my practice formation, and a much longer timeframe of emergent modes of communication. Across all of this new and old ideas intersect, and bring new meaning in a new context. This is shaped further by my Political Intertextuality and the biographies and Political Intertextuality of those with whom I work, and the context(s) and histories of the publications and their subject matter. Not just the (discursive) constellation of the elements, or fragments which make up the publication but the metaphor of constellation as ‘an intelligible, legible, though contingent and transient, pattern’ (Gilloch, 2002: 20) of (perhaps distant or disparate) points resonates with both the bricolage of my methodology and of intuitive sagacity. In always attempting to decentre the text, or any monological framing of it, each of the thesis publications attempts to put in dialogue this broad span of time and understanding, with past and present brushing up against one another. The text is constantly available for re-reading in relation to its present surroundings. As Gilloch notes of the constellation, each ‘must be recognized as only one permutation among an infinite number of possible configurations, conjunctions and correspondences’ (ibid.: 25).

Instrumentalising Practice Enquiry

Into what context or discourse am I speaking? With whom am I speaking? Why am I in the room? What is that constituency? From where am I speaking? This shapes the ‘capture’ of data, revealing a Political Intertextuality (Miller, Friedman, 1991) through both inclusion and omission, and informs the Transmission and Reception (Barthes, 1978) of the work. The theory and methodology outlined in this introduction locates my practice criticality. In revisiting the essay segments of Make Ready, aspects of the publications and my practice are explored in relation to this theory and methodology, bringing to light several further theoretical constructs including Energy Transfer, and various mutually constituent relationships which are central to my practice. The thesis structure, the writing and the modes of delivery combine in addressing the ways in which the methodological and theoretical framing can serve to articulate a non-normative role for the graphic designer. It asks if the assumed transparency in graphic design’s role in communication can be leveraged to expand both the role of the graphic design practitioner, and the discourses within which they operate. Through this emergent operative position how can the practitioner instrumentalise the inherent limitations of any technology, the contingencies of practice, and the ‘foldback’ from other disciplines and discourses? As a sustained enquiry into relaying of phenomena (experience, and meaning derived from that experience) through communicative media, addressing social, cultural, and artistic knowledge through dialogic publication, what are the implications both within and outside of artistic practice? What does this new knowledge arising from my practice enquiry imply in the study and practice of graphic design? And finally what implications does the structure and modalities of conveyance of this thesis have for further Prior Publication Doctoral Theses in this and related areas?

Prologue

<p>Maybury, P. on stage at <em>Offset</em> 2015, Bord Gáis Energy Theatre, Dublin. (Photographic image is a composite, photographers unknown).</p>

6 March 2015
I’m the opening speaker at Offset, a high-profile design conference in Dublin.>>> I hardly slept last night, up until three doing run-throughs to settle my nerves, but this has had the adverse affect and made me even hate the sound of my own voice. I’m something of a veteran of the stage having gigged so many times in recent years, but a change of context is tricky to deal with – and now I’m on the bill as a ‘professional’ and I feel anything but prepared. I arrive at the venue early and technicians are still rushing round trying to connect laptops to screen and sound, and it’s not working. Oddly their slight panic helps to settle my nerves. Eventually 11.00am comes and I stand on stage behind the podium, with my laptop and paper printouts of a loose script. Everything looks different now with the lights dimmed but I can feel the auditorium is full.

I hit the space bar. 

To the amplified sound of someone typing, I shuffle paper as if reviewing my notes, occasionally feigning to tap the keys. As I glance around I can see the organiser and technicians looking anxious – there is no image on screen and I am saying nothing, and they reasonably suspect the projector is not working. Nervous glances. The audience are becoming palpably uncomfortable and I can hear shuffling and mumbling – this sequence with only the sound of typing, is a full 90 seconds!23 23. Silvermilk @Silvermilk__ @weloveoffset ‘At Peter Maybury’s talk wondering if there’s some technical difficulties? Very interesting guy non the less [sic].’ Available at: https://twitter.com/Silvermilk__/status/573814642092425216?t=zPn0ZN-HUYjrfYvCtHUrew&s=03 [Accessed 28 August 2023] >>> Abruptly the sound stops: The title: ‘Make Ready’ flashes on screen, cutting almost violently to black and white footage and the immense sound of a printing press in operation. Subliminal flashes of the book cover are inserted into the video sequence as it shows a close up of sheets feeding through the press.>>> The video sequence ends. It’s 3 minutes and 13 seconds before I finally speak.24 24. ‘OFFSET @weloveoffset Peter Maybury dusts off cobwebs with lots of sound effects. Whistles, typewriters, classical music & engines. We’re wide awake! #OFFSET2015’ Available at: https://www.iloveoffset.com/news/offset2015/ [ Accessed 11 August 2024]

Fig. 10 The Existing Communicative Order

I am on the stage with Make Ready. In this ultra-professionalised setting delegates have paid to hear what I and others have to say: They are ready to be inspired. I am in a large auditorium, performing a part-prepared, part-improvised account of my practice in a blend of spoken word with pre-recorded audio and 22 film components made for this retelling. There is a concurrent Make Ready exhibition in a gallery in Dublin’s Temple Bar, which opened last night. There, the material is arranged on shelves configured as library, exhibition, and reading room. The viewer-reader is free to handle and interact with the contents of the shelves. An inventory accompanies the display in which is included an entry for my Make Ready book which launched last night with a reception and informal panel discussion in the gallery (see Appendix 1).

I am starting here because it is a moment of looking forward and looking back – a departure point – the performance of a thesis in practice, now emergent in written form. The origins of each output in this thesis are embedded within the text of Make Ready (Maybury, 2015). As a semi-abandoned structure it is what remains, and through the more-or-less ruins a practice enquiry is legible.26 26. ‘If one calls bricolage the necessity of borrowing one’s concepts from the text of a heritage which is more or less coherent or ruined, it must be said that every discourse is bricoleur. (Derrida, 1988: 115). Make Ready contains traces of formation: in the instant of performance or spontaneous composition; in exploring the durational timeframe of sound and moving image; in the intermediate and long-term span of printed matter; in the technical and structural concerns that run through everything; the now redundant technologies whose processes still leave an imprint on our understanding; the now redundant situations of the outputs – signage, leaflets, documents, mere records of past events, reread through the present.27 27. In Theories and History of Architecture (1980) Tarfuri speaks of ‘Operative Criticism’ where our perception of the past is necessarily informed by the present. The Make Ready conference talk and exhibition are spatiotemporal performances of practice; the Make Ready book is a synchronic convoking of past, present and future practice told through consecutive essays which might be read in linear or non-linear fashion. The thesis retraces this path, diving into the theoretical and methodological underpinnings of my practice read through and across the residue.

On the last page of the Make Ready book I set out my ‘Energy Transfer’ construct (outlined here in the Introduction). As this proves to be decisive in framing my practice I begin the page by page encounter with this last page, page 128. While not perhaps the obvious way to start, I hope that you as reader will soon agree the sense of this. The culmination of Make Ready is the starting point of this thesis, and while the Energy Transfer essay in the Make Ready book reflects on preceding pages as a kind of conclusion, in this thesis this construct proffers a critical way in and a lens through which to view my practice.>>>

128 ‘Energy Transfer (Slight Return)’

Lexicon

Hardsleeper, 1999 (photograph): a photographic image of the torso of a woman lying on a bed, head resting on a folded blanket; we assume she is asleep, waiting. It is a photograph by me from 1999, reappropriated Hardsleeper album cover, with caption referencing this.

Précis

1) Short text in which my ‘Energy Transfer’ construct is set out, a construct which emerges as a central constituent of my practice framing. Sound, print, moving image, and spatial arrangement are conflated, and the conversion process though media, loss and memory (time) are acknowledged.

2) Makes symbolic application of reused (appropriated) image. Formally there is circularity between first and last pages – an echo or revisiting to an image in repose and its implications as beginning and end of a (metaphorical) journey.

3) image appropriated from my self-titled Hard Sleeper album (Emigre Music, 2000), an essay on this is found on pages 30–31 of Make Ready.

Fig. 11 Make Ready, 128/ ‘Energy Transfer (Slight Return)’
Recordings of all kinds exist as a sequence of capture, storage and release. The content is gathered and arranged, is charged or amplified through the physicality of the medium. Ink on paper, light emitting from a screen, speaker cones pushing air, an object in space later releases this delayed experience. In the process there is conversion, and some loss, and of course our perceptions will change over time.

The drum strike is the most literal and direct enactment of this. (Fig. 12).

Fig. 13 Make Ready, 8 ‘Unlearning’ >>>
I’ve become convinced that drumming is the transfer of energy: about how you hit the drum to push the air across the room so the listener feels some of that energy too.

Energy Transfer

This key construct in my practice emerges through the physicality of drumming: Each drum strike pushes air across the room, causing vibrations within the space and its structures, impacting physically on the listener: The air causes vibrations in the chest cavity, and in the eardrum, and these vibrations are interpreted as sound, affecting us emotionally and psychologically. It is an instantaneous transmission of ideas, emotion, and energy; ideas which have been captured through perhaps years of listening and acquisition of the skills or language to translate this through composition (a storage mechanism) into a form available for immediate consumption, encounter and reaction (release). The music or performance may live on in the memory (in the minds of performer and receiver). In Make Ready, I outline recording or ‘Energy Transfer’ as a tripartite construct wherein each output in my practice is understood as a sequence of Capture, Storage, and Release over time. Publishing, as the unifying typology of the outputs provides the public encounter (site) – and need or function of my practice – the moment when the ‘make ready’ (the practice enquiry, the capture, and storage or arrangement of material) meets an audience, and the material, or energy is released through this encounter of the viewer-reader. Energy Transfer is an attempt, a series of repeated utterances or iterations towards a relaying of phenomena (experience, and meaning derived from that experience), social, cultural, and artistic knowledge, through dialogic publication.

There are various multipart formulations that I have encountered in my reading and with which this construct has affinities: Barthes’ tripartite process of ‘Filiation’ with its constituent parts determination, consecution and conformity (Barthes, 1978: 160); de Certeau’s framing of enunciation in realisation, appropriation, the interlocutor, and the present (de Certeau, 1988: 33); Kristeva’s (1980: 66) tripartite writing, subject, and addressee, required for the dialogic. Pantenburg (in an essay in Images or Shadows on Gerard Byrne’s work) refers to the ‘ensemble of elements’ particular to film and video – the camera lens, filmstrip/videotape, and projection/presentation (Pantenburg, 2011: 165). This is a prosaic observation on one level, but the characteristics of each facet, the interdependence of the constituent parts and their collective capacity to either ‘pull toward reality’ or ‘amplify the infidel powers of deviating, altering and alienating’ (ibid.: 164–5) through our human relationships with technological processes express ideas central to my framing. Equally relevant is the ‘message’ of the Press Photograph formed by its emission, transmission and reception (Barthes, 1980: 15). This tripartite structure describes the path and life of the photograph from its origination to its meeting with an audience. Additionally I have encountered Buhler’s model of communication: representation as ‘the capacity of a sign to refer to an external reality or referent’; expression as ‘the capacity of a sign to express something about the sender of the message’; and call as ‘the capacity of the sign to affect the receiver’.28 28. Bühler cited in Mukařovský, J. (1984) ‘Poetic Reference’, Semiotics of Art. Cambridge: MIT Press. To Bühler’s model Mukařovský (1984: 158) adds a fourth ‘Aesthetic Function’ where in a ‘reversal in the hierarchy of relations’ (ibid.: 157) we respond to the material object, the sign itself, before we read what it might signify. Poetic reference is made through appearance and context before we are able to consider representation.>>> While I arrived at my Energy Transfer construct in advance of my thesis and prior to all of these readings, these formulations serve to frame a ‘state of the question’, through which I can situate my construct in a ‘larger ensemble’.>>>

As longitudinal enquiry my practice is shaped by the unpublished (the rehearsal, the iterative, the make ready, the literature, the Foretext [Genette]); and evidenced in the published (the book, film, exhibition, or performance). Across these transtextual publications must be read my Political Intertextuality (Miller, Friedman), alongside the privilege or politics of the site (institutional, sub-cultural or otherwise) from which I speak. The work is made public through the publications (the outputs) which are essential to the ‘performing’ of each piece as conceived within the Capture–Storage–Release framing, requiring the viewer-reader to activate or complete the Energy Transfer. As a practitioner engaged in a career-long enquiry the process of rehearsal is of equal importance to the publications, and one publication is rehearsal for the next. Ends and beginnings are difficult to tell apart.

Bloom-Christen and Grunow in their discussion of the Vignette – a device I use throughout this thesis – quote Jackson: ‘sound ethnographic writing often involves a resistance to closure, a resolve to suggest meaning rather than spell it out’ (Bloom-Christen and Grunow, 2022: 10). Just as this resonates with the ambitions of the vignette – to provoke in the reader a questioning – my practice has this ambition, requiring the active engagement of the viewer-reader. Part of my enquiry, and part of the Energy Transfer is in deferred meaning: Avoiding fixity, leaving open possibility for the reader to set it going (Barthes, 1978: 163).

<p><strong>Fig. 14</strong> Diagram illustrating a theoretical framing of my practice.</p>

Fig. 14 Diagram illustrating a theoretical framing of my practice.

Rose (2016) proposes that meaning in an image is made at the site of production; by the image itself; at the site of circulation; and at the site of audiencing. Again my construct emerged before I encountered this model but the similarities are evident, and in outlining here the constituent parts of Energy Transfer I borrow Rose’s term ‘sites’ which she uses to explore visual material. 

<p><strong>Fig. 15</strong> Diagram illustrating a theoretical framing of my practice.</p>

Fig. 15 Diagram illustrating a theoretical framing of my practice.

1) Capture

The Site of Capture is that of the author (or producer) as reader. In Capturing I am first a reader, as is anyone in originating or preparing material for an audience (the photographer who ‘documents’ an event or place is first engaged in an act of reading the phenomena to which s/he must respond). In what ways am I affected by it and how does it meet my previously held views, my Political Intertextuality? What is captured and by whom? What am I bringing to it? My perspective is informed by my past readings and experience, and with any selection there is always omission, both purposeful and subconscious. What technologies are available or have been used as a means of capture? What are the affordances and limitations of this? What meaning does the ineliminable grain of a technology produce? With each publication, recordings of all sorts: photographs, film footage, sound, writing, archival material etc. generated by me and by others must all be worked with or negotiated through an iterative process of editing and production.

My position in relation to the material, subject matter and context further shapes any reading (this applies to each part of my Energy Transfer construct): Am I looking from the outside in, or am I part of the culture in which the event, place, or phenomenon is situated (an emic position)? The graphic designer is widely thought about as outsider, as intruder, yet I am also insider, operating within a discourse, and within existing paradigms. The tension between these two positions is at the centre of the productivity of my practice. I am deeply invested in each output: As gallery goer I am both insider and outsider; Gerard’s practice enquiry has deep resonances for me, and I learn from it both as viewer-reader, and through working with the material and with him; the Gall works are framed by and received into architectural discourse yet I am the filmmaker and graphic designer, an outsider. Despite these productions being co-signed with Tom, the assumption persists – for instance with Of which was co-written – that my role is (merely) that of ‘graphic designer’. In each output that forms this thesis I am writing by not for (Duncombe); in not as (Lupton/Blauvelt); from not about (the last is the perspective of this thesis, written from not about practice). I am curating, not graphic designer acting as curator. I am filmmaking, responding to the cultural conditions in which I am situated. I am operating ‘“within” the very conditions of the culture’ (Duncombe cited in Triggs, 2010: 13); I am operating within the discourse of which I speak. In Landfall [project descriptor] Landfall, a dual-screen, dual-stereo film installation of one hour duration ostensibly comprises documentary or observational footage shot in the Republic of Ireland over the period 2012–19. The material was recorded by me using a DSLR camera, in a Direct Cinema tradition (single camera, available light etc.). The footage consists primarily of tripod shots with panning, zooming and varying focus-points, and a small element of hand-held footage. Exceptionally, two sequences were recorded using a mobile phone camera. The camerawork intermittently makes itself conspicuous through abrupt movement, focus-finding etc., bringing a self-reflexive element. In contrast, much of the soundtrack is heavily processed in post-production using Ableton Live software – where I combined direct sound (recorded either in-camera or using an additional audio recorder); sound generated using analogue synthesizers; Foley techniques; and field recordings from non-contiguous sources.Often there is no actual correlation between sound and image as the sound has been entirely synthesized, but the viewer imposes one. The film is a succession of vignettes which combine to form interrelated observations on the island of Ireland as a set of conditions – geographical, political, ideological – with themes of contested ground, boundaries, containment, resources, energy, systems, and structures emerging. Chronology and geography are disrupted, thus correspondences across the material are explored through sequence and juxtaposition and recurring motifs or themes. I am drawn to and responding to what is around me. In the act of filming – by being there – I am taking a position, but in the act of recording I am also capturing the views of others, which I may later reshape, distort, or alter by context.

2) Storage 

The Sites of Storage are: the discourse of graphic design; my activity and practice in a discipline or discourse to which I am contributing; and graphic design as it relates to that other discipline or field of enquiry. In contributing to a discourse from my perspective of graphic design there is a foldback and contribution too to graphic design discourse. Storage is the make-ready: editing the material; activating the text(s); shaping a discursive constellation; preparing material for the viewer-reader. I work within existing paradigms (the book, the film, the musical recording or performance, the exhibition etc.), but my methodology (the bricolage informed by its transdisciplinary foldback) allows me to break out of disciplinary or practice confinement. A Transformation (Clarke, 2003: 177–8) is made ready in the undoing of conventions of formal arrangement used to convey a singular message.>>> The transformation is brought about through various mechanisms of disruption, abuse(!), and self-reflexivity (Brecht’s V-Effect), displacing the conventional reader relationship with the work, reminding them of the constructs at play in the presentation of the material, of the Political Intertextuality of the producer and their own, thereby actively engaging them in a process of meaning production. Polyphony and its formal interplay undoes the single privileged view (or framing closure). The tools of the bricolage – signs, timbre, structure enable this.

In music performance the Political Intertextuality of producer and the Vertical Intertextuality of the viewer-reader collide with the release through sound. In film this might be through the separation and recombination of sound and image, and the self-reflexive use of a single camera as exemplified in These Islands, or through Appropriation, Synchrony, and the production of a discursive text convoking multiple (appropriated) voices, as exemplified in Landfall. In print this might be the undoing of institutional conventions (the monograph, the editor/artist-designer dynamic, assumptions of collaboration), or of conventions of arrangement, activating the material through discursive constellation, and through form and timbre. The dialogics of the bricolage, the ‘Aesthetic function’ (Mukařovský), and the various modalities of Transtextuality as outlined are put in service to appropriate the existing paradigms of book, film etc. in newly productive ways as exhibitionary space in preparation for the viewer-reader. 

3) Release 

This is the site of publishing and reception. The Site of Release is within the institutions, the culture of establishment galleries, museums, institutions, biennales, publishing mechanisms; in the independent structures, the subcultures of galleries, record labels, publishing, releases, venues, (subcultural activities); within the publication sites (within or combining existing paradigms of book, film, exhibition, etc.); within graphic design practice; and in the viewer-reader encounter with each output. All of these are constituent elements or actants in the productivity of the ‘stored’ material. 

From Where do I Speak? (The productivity of the viewer-reader through the transformation)

I borrow Clarke’s use of ‘Transformation’ as a way to describe the productivity of my bricolage manipulation of tools and structures of conventional publication spaces. Existing paradigms, such as the book are decentred and reconfigured as discursive encounter and exhibitionary space. In acknowledging the site of privilege afforded and inherent in each publication – both site of transmission [publisher/ institution/ gallery] and the political intertextuality of the author/scriptor) – disturbances brought about through technical means (technicity); self-reflexive devices; and the discursive, transtextual arrangement of material offer a resistance to closure and propose a shift towards the reader.

The moment of release is in the engagement of the reader where the Transformation is activated. A V-Effect is activated in the mind of the viewer-reader through the ruptures that have been produced. Self-reflexivity serves to reveal the construct, the weave of the ‘mediated display’ (van Toorn 2009: 103). Alienation and rupture produce ‘narrative discontinuities, authorial intrusions, essayistic digressions, stylistic virtuosities’ (Stam cited in van Toorn 2009: 106); towards a productivity of the reader as author, completing or performing the text physically (as in the case of Irlanda: of de Blacam and Meagher),[project descriptor] of de Blacam and Meagher (2010) was Ireland’s participation at the 12th International Architecture Exhibition – La Biennale di Venezia, 2010, of which I was co-curator. We chose to address the built and unbuilt portfolio of de Blacam and Meagher, an award-winning Irish architectural practice established in 1976. The overarching subject of the curation however was the dilemma of exhibiting architecture, particularly when amplified by its setting in the built intensity of Venice, and the high-key charge of the Biennale. Amidst the complexities of creating an exhibition about architecture within another architectural space and context, the installation performed as an exhibition display, replica archive, repository and reading room. The exhibition in Venice took the form of an oversized (A2 approx.) unbound book Irlanda: of de Blacam and Meagher (2010), comprised of five discrete volumes, published in an edition of 9,000 copies for free distribution and arranged as paper stacks on five items of bespoke joinery in counterpoint with the architecture of the San Gallo oratory. The curation directly addresses the Biennale’s theme ‘People meet in architecture’. To visit the exhibition was to encounter and activate the artwork by moving through it, handling and removing copies of each volume. The viewer-reader was able to walk amongst the stacks, browse the publication inside the oratory, and take copies away. The space was transformed by the interaction of visitors who interrupted the grid by browsing, disturbing and removing copies, making a physical imprint on the space, collectively changing its form. If a visitor chose to take copies home, a second, slower, engagement of close reading might occur over time. emotionally and intellectually. The ‘author’ does not disappear but may be subsumed into the text. These disrupt the reproductive and communicative order, such that structure contrived as transtextual weave or discursive constellation engages the viewer-reader in a creative act of opening out meaning: the material made ready for the viewer-reader to ‘set it going’ (Barthes, 1978: 163).

The Make Ready book enacts these disruptions. It is polyvocal, and multivalent due to its breadth of participant-contributors. Projects are placed in synchronic dialogue with reflections on technological developments, processes, theoretical constructs and reflections on practice. An amalgamation of fragmentary essays is presented in a fashion in which high production values conflict with ruptures in book-design convention. As a reader you might read across these essays to construe meaning, however no explanation is provided other than the material itself. Images or Shadows is polyvocal too by nature of the number of author contributors and the ‘flow’ of influence is part of what is under discussion. Cursorily it confirms to the conventions of a monograph or exhibition publication, but closer engagement reveals a dialogical relationship between the visual material, the written essays, and the book form that undermines this. Again the reader must navigate this. The Gall films provide mere strands, which require the reader to complete them. These Islands, Slievemore, Dooagh, Keel East, Co. Mayo for example confronts the viewer-reader with a partial encounter with the development, book-ended by footage of Gunnera tinctoria. By presenting a film of this place a value is conferred on it, but what that value is or in what ways or context it is being considered are not articulated. Landfall is a linear conflation of thematically linked material, and in common with the Gall films no cues are given in its presentation. It is in the mind of the viewer-reader that this either remains as episodic, or aggregates thematically. These works therefore inherently require speculation and authorship on the part of the reader.

There are different speeds of ‘Release’: There is the immediacy of live music performance (sound travelling through air interpreted by the listener); the linear temporality of film; the staged release of reading/browsing; the fixity of print whos meaning changes over time (‘Dialectics at a standstill’, Benjamin, 2002: 462);29 29. Every present day is determined by the images that are synchronic with it” each ‘now’ is the now of a particular recognisability. In it, truth is charged to the bursting point with time. It is not that what is past casts its light on what is present or what is present its light on what is past; rather, images is that wherein what has been comes together in a flash with the now to form a constellation. In others words: images is dialectics at a standstill. For while the relation of the present to the past is purely temporal, the relation of what-has-been to the now is dialectical: not temporal in nature but figural… The image that is read – which is to say, the images in the now if its recognisability – bears to the hightest degree the imprint of the perilous critical moment on which all reading is founded.’ (Benjamin, The Arcades, 2002: 462) and the percolation and reshaping of ideas in the mind of the reader. This is at its most pronounced when we compare a Thread Pulls live music performance – a more or less immediate Energy Transfer – with the Irlanda exhibition whose immediacy of encounter in the room combines with the deferred and private reading of the printed matter for those who took copies away.

In the act of creation, a wo/man brings together two facets of reality… the spectator… re-lives the same discovery; his appreciation also is a re-creation.

(Bronowski cited in Koonts, 1995: n. pag.)

Thread Pulls music is woven with musical and timbral references, an accumulation and brushing up against each other of Gavin’s and my lived experience of music listening.30 30.New Thoughts is a receptacle for all sorts of musical history, from 1960s psych to taut post-punk and elemental disco and funk, yet never succumbs to any one ideal enough to derail this singular expedition.’ The Irish Times. Available at: https://www.irishtimes.com/culture/music/album-reviews/thread-pulls-1.658180 [Accessed 22 March 2025] Form, structure and timbre combine with the context in which we operate to situate it culturally and to release some of the many influences, conscious and unconscious, both for us as producers and in the mind(s) of the audience/listener.31 31. ‘While in the past I have heard the echoes of Sonic Youth, Throbbing Gristle and PiL in the music of Thread Pulls but on New Thoughts these influences have been pulverised and converted into Peter Maybury and Duffy’s own vision.’ Brainwashed. No longer available at: http://brainwashed.com/index.php?option=com_content&view=article&id=8609:thread-pulls-qnew-thoughtsq&catid=13:albums-and-singles&Itemid=133 [Accessed 17 November 2019] See Appendices for complete published review. I feel that it is particularly the case in music that this shared authorship occurs. As producers we transition the material from the ‘not-yet-written’ but its capacity to communicate is in its meeting with the productivity of the audience/listener.+ 32 32. (Friedman, 1991: 147)

 

Inside Back Cover

Lexicon
Gall Editions; Ways&Means; Offset; ISBN; The Library Project; Tom dePaor, Dennis McNulty; David Donohoe; MM Artbook Printing & Repro; Schwind Trier; Pantone Matching System (PMS), Munken Lynx, Furioso; list of thanks; photo credits; Albertus (typeface), Univers (typeface); Sabon (typeface).

Précis
1) Paratextual material (ISBNs, logos etc.) provides institutional validation. Credits establish a constellation of people with whom I work. Provides a note on typeface usage (type usage as another text and appropriated use).

2) Formally this is an abrupt stop to the book. All surfaces including the inside back cover are used for content rather than the more conventional placement of endmatter with a page assigned to colophon, and decorative endpapers/ cover material. Implied informality.

3) N/A.

The Paratext is the relationship between text ‘properly speaking’ and the elements that surround it to produce its totality (Genette, 1997: 3). Amongst these paratextual elements are the Colophon which signals institutional framing. The publications that are part of my practice are defined by and cannot exist without these external publishing mechanisms – independent or established they determine reach and characterise the output. The institution (in this case the Offset, Dublin design conference) provides a framework positioning me as insider and expert. Speaking from within – the first site of Release – my book and thereby my practice has the publishing impetus of an internationally renowned professional design conference, yet within this Make Ready challenges normative practice and many of the expectations of such a conference. Formally resembling a monograph and published in parallel with my conference presentation, and my exhibition, each modality punctures the expectations of their framing. Each has different encounters for their viewer/audience, and the mechanisms through which the material is arranged for each is specific to the context and means of delivery. Each operates independently and in conjunction with the others, but none relies on the other to be complete.

 

Outside Covers

Lexicon
(outside back cover) ISBN (top left), Gall logo (centre), solid black background;
(front cover) ‘Make Ready’: Make Ready; Albertus typeface; overprinting; Images or Shadows: Gerard Byrne; shoes on display in a shop-window, window display; Images or Shadows of Divine Things; print-production process image; press pull; colour bars; Apple Mac; curtains; (spine) artist/author name (Peter Maybury), book title, publisher logos: Gall Editions, Ways&Means; (back cover) ISBN, publisher logos.

Précis
1) Institutional framing, posits equal status of Gall and Ways&Means; appropriated image; self-reflexive quotation from within practice.
2) Convention of full bleed image and title; pragmatic use of black; it is more resistant to wear.
3) N/A.

I put Gerard on the cover of my book. 

<p>Maybury, P. (2015) <em>Make Ready</em>. Dublin: Gall Editions/Ways&Means.</p>

A cover too is a paratext; it accompanies the book within. On it the arrangement and presentation of photograph and text is legible as a ‘text’. Printed on the outside front cover of Make Ready is a view of a small room at a printers. To the side is a computer monitor, and curtains and a backboard and roof panel optimise lighting on an inclined table, on which are two untrimmed printing sheets for the covers of Images or Shadows, showing colour bars and technical information along one edge. These elements combine to tell us this is an image of a book in production. My printer, Marcel has emailed me this photo in a friendly gesture to let me know Gerard’s book is on press (we’re both excited about this one). I later repurpose and transpose this image onto the cover of Make Ready as an illustration of the status of my practice – closely aligned with the producer, and occupying the status of the make ready – as procedural, emergent, and in ongoing flux.

Fig. 16 Make Ready: A Cover is a Paratext.

 

The cover of Images or Shadows (Fig. 17) is photographed during production. later to appear as the cover image of Make Ready. I chose a shop-window display (one of Byrne photographs commissioned by him but taken by another) for the cover of Images or Shadows, and Make Ready too is thought about as a display, and tableau of practice, with the Make Ready exhibition partly conceptualised as shop window. Images or Shadows as depicted on the Make Ready cover is an image appropriated and recontextualised within an image – a window into a window. It is a photo from the process of preparation for publication, made public. It is a self-reflexive declaration of Make Ready as an engagement with practice and with process. An intermediate image, it points to my Energy Transfer construct, and to the circularity of production, where the writer is always firstly a reader. Quoting Byrne’s book on the cover of Make Ready is an effective ‘literary montage’ (Benjamin, 2002: 460);33 33. ‘Method of this project: literary montage. I needn’t say anything. Merely show… the rags, the refuse – these I will not inventory but allow, in the only way possible, to come into their own: by making use of them.’ (Benjamin, 2002: 460) an image appropriation from Byrne’s outputs; an appropriation from my practice; and a photograph (taken by the printer) itself appropriated by me to make a cover image. Like the bricoleur whose presence is expressed in and through the tools and materials, Make Ready in its totality is the construction of a self-identity. It positions me amongst the processes, the outputs, the transtextuality of work and practice; within graphic design practice; and in relation to others and the entities (the constituencies of practice) through which the works are published. I am taking the already written of my practice and inventing a fictional image of self through book, film, exhibition, and talk (the entire Make Ready production).+

Fig. 17 Byrne, G. (2011) Images or Shadows as depicted on the cover of Make Ready (2015).

">

Fig. 18 Make Ready, 5
To ‘make ready’ is to be in preparation, making ideas ready for an audience. It is the work of rehearsal that goes unseen.

In this image on the cover of Make Ready the curtains suggest a theatricality, that of a staged image, and within it are the props of making: computer, desk, notes, and proofs. Its meaning and reading are transformed by its repurposing as the cover of my book. It is now an outward facing display image indicating the contents within the book, and read in conjunction with the title.>>>

The Make Ready book here is the stage, the exhibitionary site of my practice,  also staged in the exhibition, and in the performed talk at the Offset conference. If we take the exterior of the book as a whole it contributes to the paratext; to the ‘text’ and transtextuality (Genette) of the book, with logos, title, and ISBN provide institutional framing adhering to publishings conventions. In this example however, the cover reaches beyond the paratextual role of a cover in suggesting a tone for the book, and is legible itself as a text, and metatext, transtextually related to the content within. 

If we consider the staging of the cover – an image of another (and an other’s) publication cover it is legible on several levels. Firstly it positions the book as something transitional. We are placed within a process, alluding to the iterative, the interim, the in-progress. By putting the cover of Gerard’s book on the cover it locates others centrally in my practice, and equally situates others within my practice: a co-dependence is inferred. Additionally it situates the authorship of Make Ready the context of production, drawing on the critical reading of technical production processes. In combination with the overlaid title the cover proposition is inherently transtextual, in a cumulative overlaying of ‘texts’. It speaks at least to the text of practice (design and production); the text of other practices; the text of my practice; the text of graphic design practice (as monograph); and to the text of typographic usage (font usage as a legible form of signification).+

 

Inside Front Cover

1)  A punning definition of a make ready, a printing process.
2) white type reversed out of black; making use of cover space for content.
3) N/A.

Fig. 19 Make Ready, (Inside Front Cover)
(printing) Waste sheets fed through the press while preparing inks levels and blanket pressure to achieve the correct impression.

Ways and Means >>>

While studying at Central St. Martins in 1992 I made a small book as part of my Masters studies, printed at the University’s litho facility. I remember being greatly struck by the ‘make ready’ sheets used while setting up the press for the print run. On them, mine amongst them, was layer over layer of student project haphazardly superimposed. The transparency of the ink made the layers merge into something dense and complicated. Nonsensical on one level, but this stayed with me as an image of potential energy. It appeared as if all these ideas had been compressed into the paper and trapped for storage. Sadly, it never occurred to me to keep any of these sheets, and their fate presumably was a skip. (We didn’t do much recycling then).

The thought first came to me through drumming, but now it seems clear that most of what I do is about Energy Transfer. In each undertaking there is a sequence of capture, storage and release. The content is gathered and arranged, is charged or amplified through the physicality of the medium. Ink on paper, light emitting from a screen, speaker cones pushing air, an object in space later releases this delayed experience. In the process there is conversion, and some loss, and of course our perceptions change over time.

The end result, what we make visible of our work, has been filtered through multiple iterations. And for the most part is better for it. There’s a moment though in the process of development that is filled with potential yet to be realised. It is of this moment that Make Ready speaks. In some ways this is closer to the actual experience, where everything is essentially in disarray, yet somehow a possible path emerges. 

Fig. 20. Ways and Means. 

 

 

1 (Hardsleeper, 1999)

Lexicon
Hardsleeper (photograph); Hard Sleeper, Emigre Music; a figure in repose.

Précis
1) An image appropriated from my practice; emblematic use of imagery, also referencing early, formative work and multi-disciplinary nature practice.

2) High quality reproduction (duotone) exceeds that of its original publication; the first image within the book, all of which are reproduced using the ‘flattening device’ of the monotone image to remove from them their original context, harmonise them throughout the publication and to display them as ‘text’ rather than ‘reproduction’/ Conforms with book convention of frontispiece.

3) Photograph(s) originally part of a suite of travel photographs used as conceptual framing for a music album by a graphic designer, published by a graphic design magazine/ music label (early issues of Emigré focus on travel; removed from this context (returned) the image is available for fresh appropriation.

<p>Maybury, P. (1999)<em> Hard Sleeper</em>, digital scans from 35mm transparencies</p>

On the first and last pages of Make Ready two photographs I took while travelling in China in 1999 are reprised from my Hardsleeper (Emigre Music, 2000) album cover. In the first a man lies on a bed, a folded sheet over his chest and he wears a wrist-watch. Without knowledge of the setting it is uncertain from the image if he is alive or dead, consequently the timepiece plays a heightened role.

Fig. 21 Hardsleeper, 1999.

 

 

2/3 ‘1854, 1857’

Lexicon
Utopias, The Douglas Hyde Gallery, 1999; Pantone Matching System (PMS); John Hutchinson, Enda Bowe, Gerard Byrne, Blaise Drummond, Brendan Grant, Katie Holten, Paddy Jolley, Alan Lambert, Clare Langan, Peter Maybury, Ronan McCrea, Maurice O’Connell, Marie-Pierre Richard, Eva Rothschild, Orla Ryan, Andrew Vickery, Walker & Walker, Grace Weir; Langenheim, W & F. Solar eclipse, Philadelphia, 1854; Daguerreotypes; An Anthology of Sound and Electronic Music, 2013; Sub Rosa; Au Clair de la Lune, 1860; Édouard-Léon Scott de Martinville, Patent no. 31470; short-hand; typesetting; the phonautograph, c.1857; stylus, lampblack; Berkeley, California, 2008; Edison, phonograph.

Précis
1) Convokes/ configures material from 1854–2013; references contemporary art gallery and artists, 20th century electronic music recordings and publication; early technical processes of photographic imagery; early audio recordings. Furthers idea of interdisciplinarity, and disciplinary foldback. Introduces the idea of technology’s imprint on the recorded artifact at the moment of Capture. Locates my practice in a historical context of recording and communication, and in a contemporary activity of recording/ reflecting on this; text from more than one author; The Douglas Hyde Gallery as a formative professional encounter shaping a trajectory; origins of my authorship in graphic design practice; the inextricable link between my work and the visual identity of the gallery and its programme.

2) Establishes multi-column grid structure; overlays; some illegible or incomplete text; image fragment sampling; text/image overlays; page hierarchy/navigation is ambiguous; combines archive/reference images; a constellation spanning 150 years through which many other constellations and discourses are available.

3) Reproduction of artwork file from another publication (discussed on pages 40–41) including technical/production information, registration marks, signifying working process; making thematic continuity with Make Ready cover and inside cover.

de Certeau speaks of ‘Stratified Places’ which take the form of ‘imbricated strata’ (1998: 200). The processes mentioned on these pages of Make Ready, and their implications and legacy underscore our contemporary encounter with mechanisms of recording and storage. This stratification can be read in techniques and processes, and meaning can be inferred which colours their representation.

… beneath the fabricating and universal writing of technology, opaque and stubborn places remain. The revolutions of history, economic mutations, and demographic mixtures lie in layers within it, and remain there, hidden in custom, rites, and spatial practices. The legible discourses that formerly articulated them have disappeared, or left only fragments in language.

(ibid.: 201)

 

 

4/5 ‘1878’/ ‘1904’ / ‘Make Ready’ / ‘Any given situation (the 1970s)’

Lexicon
The Sholes and Glidden typewriter, The Remington No. 2; QWERTY keyboard; Ira W. Rubel, offset lithographic printing process; of de Blacam and Meagher; make readies; the rimshot, PA systems, Bill Bruford, Gene Krupa, 1970.

Précis
1) Technology as foldback mechanism; technology shaping experience and communication; the accidental, the mistake; being open to the possibilities of contingency as opposed to being limited by intent or any singular voice or text; technology and the user/performer; a second iterative definition of ‘make ready’, equating preparation with rehearsal.

2) image combines typologies and various uses: found archival, appropriated production process image; stylised diagram.

3) Appropriated imagery.

This page printed. Yours will too.34 34The title of this vignette is taken from the Gonz Graphics ad copy which appears in Emigre 16 (1990).  >>>

1990: ‘This page printed, yours will too’ reads the ad in Emigré magazine for Gonz Graphics, a repro house in California. The ad, designed by Barry Deck, is a showcase of image fragments of a nightlit California using multiple fonts, tints, layering and superimposition: all the things that cause ‘repro’ problems, or Postscript errors that result in unprintable pages. This is a frequent occurrence to contend with in the early days of imaging from an Apple Macintosh computer. I take the statement from Gonz Graphics’ ad as a challenge to make my pages ever more complex. I want to be part of this cutting-edge. When errors occur I assimilate them in my page designs. The errors add to the complexity, expressing the means of making.

Fig. 22 This Page Printed. Yours Will Too.

 

 

6/7 ‘1968’ / ‘1969’ / ‘Discipline’ / ‘1981’

35 35. The title is a reference to the 1981 King Crimson album Discipline, on which Bill Bruford plays drums.

Lexicon
The Colour of Pomegranates, Parajanov, S., 1968; ‘Spill’; Thread Pulls, Dublin; RCA Studio B, Nashville, Tennessee: ‘1969’; In a Silent Way, Miles Davis, Teo Macero: ‘Discipline’; graphic design; communication design; visual communications; Dave Simmons, Richard James Burgess, Simmons Drum Synthesizer, John Keeble, Spandau Ballet, Chant no. 1, Bill Bruford, Deutsches Museum, Munich, Simmons SDS 5, Ben Franske.

Précis
1) Conflating disparate sources forming a constellation; perception in the mind of the reader/writer as an intertextual modality; associative connections which inform practice perspective; inter/cross-disciplinary ‘foldback’; appropriated and repurposed images; image ‘texts’ – selected for their signification as well as their illustrative function; images borrowed and repurposed; tentative statements around discipline and practice description; graphic design a contested or unclear term; the ‘spill’ a term borrowed from music recording applied here to reflect the reciprocity for the practitioner across disciplines and media.

2) Conflating/conjoining/conjunction of material; images and text abutting to form relationships parallel to the written text; creating a cultural clash; forging a connection across disciplines (music and graphic design) through arrangement; non-hierarchical – sections are consecutive and merge several issues.

3) N/A.

Maybe I’m Not a Graphic Designer Anymore? >>>
In a roundtable discussion Kristina from the cohort asks if Graphic Design is my ‘home’? In a way yes it is. I have been at pains for some time to situate my thesis within Graphic Design practice. The idea has often been raised that I don’t need to frame myself in this way, or that I perhaps no longer operate within these confines, but I feel my argument is weakened when I move away from it. I have seldom if ever felt comfortable with the graphic design label, even finding myself ashamed of or diminished by it, yet this is how others see me. Now, situated in the enquiry of this thesis I find myself defending it as I finally see ways in which it is productive. With exceptions, the pursuit of graphic design is shallow and commercial: it is after all a business. Having been educated in and artistically defined by graphic design I feel comfortable criticising it. I know and understand it in my bones; it’s instinctive, just like music is for me. This gives me a place from which to speak.

Fig. 23 Maybe I’m Not a Graphic Designer Anymore?

When I began teaching it was to make ends meet. Following the 2008 economic collapse I had a few very busy and productive years in which I significantly diversified my practice, although this happened more by chance than strategy. I co-curated the Underground exhibition (2008)+; and the Irish Pavilion at the Venice Biennale (2010); commenced a series of books with Gerard (which did much to develop my practice position in relation to the book); produced film, exhibition and sculptural works with Tom; and this also included the most active period of Thread Pulls before the band’s hiatus some time in 2014.>>> With shifts in perspective regarding digital and printed matter and a decline in funding for the arts I was by 2015 producing less fee-paying work. Make Ready was meant to be a statement of intent – the beginning of something – but it in fact turned out to be an end or summation, though the origins of each output in this thesis (a later, unanticipated beginning) are embedded within the text of Make Ready.

The following outlines a formation of my practice position, made emphatic in the call on the Author as Producer as demanded by Benjamin (2005); problematised by widely-held perceptions of graphic design; and framed by graphic design’s ‘dearth of criticism’ (Blauvelt, 2003: 38). This position and what it affords is then developed as an Author Function (Foucault), and an emic operative position which I establish as an outsider/insider relationship cast by the ‘endowed’ (2020: 211) authorial position within discourses, from which graphic design is substantially excluded. Within graphic design discourse this authorial role and positionality is ill-defined (see discussion on Rock et. al. below), and different aspects of this as they meet my practice are reflected upon through The Bread and Butter Stone 20–23, Huts 46–49, N3 28/29, Relayer 70/71, and These Islands 108–111 amongst others. The argument presented through Underground is that of an emic operator – here I am musician and designer, editor and curator, framing a culture of which I am a part – and this leans into a ‘by not for’ position (Duncombe, 1997: 187) which situates the DIY operator as one who brings about transformation through a bricolage approach (Cross reference 64–69 ‘Acting As’). This approach enables me to enter into other discourses (both within and without), or even to navigate around disciplines (filmmaking for example bringing adaptability and malleability to my practice). My insider/outsider position with regard to a discourse such as architecture is exemplified through Relayer 70/71, and subsequently These Islands 108–111/ and The Everyday Experience 112 and an authorial or endowed position is challenged through the exhibitionary space of the book in A Late Evening in the Future.


Formative Practice/ Formation of Opinion

Fig. 24 Make Ready, 7 ‘Discipline’
Graphic design is not a good description. ‘Graphic’ seems to be only about surface, and, beside it ‘design’ sounds like superficial arrangement. 

In Make Ready I tangle with the ‘Graphic Design’ label, suggesting its implications are superficial. What unifies my practice is how it is situated, its underlying methodology, and overarching concerns. Across my practice ‘What I’ve noticed in all of this is a more or less consistent thinking. For this to make sense it’s important to frame what you do. Description is increasingly relevant.’ (Make Ready, 7).

I became aware of many of the developments in graphic design in the twentieth century in retrospect, or at least in haphazard ways. My early references were limited and defined by an outdated library resource and some otherwise extremely limited availability: Emigre magazine+, i-D magazine, Cranbrook Design: The New Discourse and Octavo loomed large for me, in part to do with their scarcity in Ireland. As a student and then practitioner in the late 80s and early 90s I was simultaneously engaged in discovering the possibilities and limitations of page design on the Apple Macintosh, and in an intuitive exploration of expressive forms of graphic communication. Luckily for me this was, in the words of Steven Heller ‘as close to a revolutionary graphic design period as there was’.>>>36  36. (Heller, 2018), ‘Octavo: Eight Historic Issues’ Print. Available at: https://www.printmag.com/daily-heller/octavo-eight-historic-issues-unit-editions/ [ Accessed 22 March 2025]

In i-D I was drawn to or understood it to be the tearing apart of surface, rupturing magazine conventions by production methods, treatment, hierarchy and the structural conventions of editorial design, in parallel with the culture it reflected. What was so striking to me beyond the structure and (dis)ordering of information was the communicative energy, the experiential charge these pages carried. Paper tears, clashing fonts, masking tape, images photographed off TV screens, faxed images (Paul Elliman, i-D 89, 1991), pages packed with abutted images, and shoots art directed by Judy Blame or Jean-Baptiste Mondino (i-D 80, 1990; i-D 93, 1991) were visceral thrills. As I studied and learned I wasn’t making work from a critical, theoretical perspective, I was making ruptures and disruptions on the page surface to convey a similar energy. In this there was certainly an element of the vicarious – I was too young (or too naive) for punk, and while I had been in bands and felt some of that energy or immediacy I had yet to find a music-making outlet that I truly culturally identified with, as an expression of how I felt and how I positioned myself in the world.>>> My draw to this visual material surely benefitted from being at a distance (it was mostly coming from London and California), and like the record-buying culture I had grown up with, where the sleeve and the music coalesced as a hybrid space to invest and invent in, the distance increased the sense of mystery, and sharpened my observation so that the material I could find I knew intimately. My visual work gave me my opportunity to express this energy and investment on the page. 

Piecing Together a Subjective Image of the Field of Graphic Design

Heller in his 1996 essay ‘The Man Who Invented Graphic Design’ notes that Dwiggins was the first to actively describe his work as ‘graphic design’.37 37. Heller, S. (1996) ‘The Man who Invented Graphic Design’, Eye issue 23, London: Eye Magazine Limited. The term was used earlier by Frederick H. Meyer in an advertisement of 1917 for a course of study in ‘Graphic Design and Lettering’ at California School of Arts and Crafts, accompanied by a note: ‘Graphic Design deals with the principles of lettering and commercial work and the various processes of reproducing the drawings.’ Shaw in his essay ‘The Definitive Dwiggins no. 81 – Who Coined the Term “Graphic Design”?’ attributes the term to Meyer, although the scope of Dwiggins’ work seems more reflective and even pre-emptive of the practice of Graphic Design, and brings the issue of description to the fore:38 38. Available at: https://www.paulshawletterdesign.com/2018/01/the-definitive-dwiggins-no-81-who-coined-the-term-graphic-design/  [Accessed 21 March 2025] Dwiggins worked ‘as typographer, type designer, calligrapher, ornament designer, illustrator, advertising designer, book-jacket and book designer… he also designed magazine formats and covers, commercial catalogues and a wealth of printed ephemera’… he was a ‘mural painter, marionette maker and puppeteer, set designer and interior designer.’ (Heller, 1996: 26). Shaw notes though that from 1922–34 Dwiggins listed himself in the Boston city directory as an artist.39 39. Shaw, P. (2020) Available at: ‘The Definitive Dwiggins no. 81A—W.A. Dwiggins and “Graphic Design”: A Brief Rejoinder to Steven Heller and Bruce Kennett’ [Accessed 21 March 2025] That the origins of the term are contested seems fitting. In the arts it’s a relatively new term, and one that has consistently resisted easy categorisation. We see many variations of the term in undergraduate programme offerings as educational institutions struggle to encompass or carve up its scope and evolution. Blauvelt (2013) characterises the graphic design discipline at the beginning of the 21st century as a ‘fur-ball’ encompassing many practices.40 40. Available at:https://walkerart.org/magazine/the-center-for-sensibility-towards-critical-graphic-design-practice [Accessed 21 March 2025] Drucker (2014: 34) writes of graphic design’s ‘murky origins’ in the terrain of draughtsman and the printing industry, a lineage of craft and trade. In the early twentieth century, writings by Jan Tschichold, Frederic Goudy, Bruce Rogers, and Stanley Morison emerged, and their writing Drucker notes, while varying greatly, began to articulate emergent methods beyond decorative or aesthetic preference.

The International Style, or Swiss Style is characterised by clarity of typography, composition and colour and has had enduring bearing on the language of graphic design. First though, I encountered work produced under its influence, notably that of London-based practice 8vo. I discovered Octavo magazine while studying at St. Martin’s, and this is indicative of a pre-internet world where so much material was inaccessible, and particular to the condition of living in Ireland. At the edge of Europe so much of my youthful sub-cultural encounters were at a remove. 8vo’s work was technically demanding – they ‘… assumed that if something was technically conceivable then it was pragmatically possible’ (Thrift, 2000).41 41. Available at: https://www.eyemagazine.com/feature/article/8vo-type-and-structure [Accessed 21 March 2025] Although their magazine Octavo (1986–1992) covered influential Swiss designers, it was the form, precision, and production values of the magazine itself, the material realisation of the values it espoused that held a fascination for me. I was (I suspect like many designers just then) most unlikely to read the full text. Although Swiss rationalism is substantially subverted in Emigre magazine, I only became aware retrospectively of this underpinning. Of this school Müller-Brockmann has been widely influential, but once again it was much later that I encountered his writing. Müller-Brockmann… 

… sought an absolute and universal form of graphic expression through objective and impersonal presentation, communicating to the audience without the interference of the designer’s subjective feelings or propagandistic techniques of persuasion. 
(Schneider cited in Meggs & Purvis, 2011: 355).

Oblivious to this, his work had no direct impact on my learning or work, only that it set some of the scene into which I was operating as a graphic designer. His belief was that a systematic approach to graphic design could reveal a ‘truth’, suggesting as Rock (2006) notes that ‘the designer submits to the will of the system, forgoes personality, withholds interpretation.’ While the Swiss Style provides a powerful model for organising material, many of its embedded views represent the antithesis of my practice perspective. 

In a famed ‘Debate’ in 1972 between Wim Crouwel and Jan van Toorn, Crouwel states ‘… graphic design consists of a process of ordering for the benefit of the clarity and transparency of information.’42 42. Available at: https://designobserver.com/the-debate/ and https://designobserver.com/feature/the-debate-part-2/38884 [Accessed 21 March 2025] Crouwel contends that museum publications (he worked with Stedelijk Museum during the same period that Van Toorn worked with the Van Abbe Museum) should locate the museum and their curatorial policy, while reproductions of the artwork present the artist, for whom Crouwel claims ‘I have nothing to add to his story’.>>> van Toorn by contrast regards the attitudes of the Swiss Style as a ‘patriarchal fixation on reproductive ordering’, stating that ‘Symbolic productions represent the social position and mentality of the elites that create and disseminate them’ (van Toorn, 2009: 103). More recently writers such as Buzon (2020) have claimed that the assumed neutrality of the International Typographic Style or Swiss Style in which Crouwel’s argument has its origins, emerges from Western imperialism and indeed white supremacy.43 43. Available at: https://dabuzon.medium.com/design-thinking-is-a-rebrand-for-white-supremacy-b3d31aa55831 [Accessed 21 March 2025] van Toorn’s writing in 1994 about his practice is the nearest I have found to a perspective with which mine aligns. He offers that we must ‘break through the existing communicative order’ (van Toorn, 2009: 104). There is surely an echo here of Benjamin’s call for the producer to be ‘instrumental in challenging the structures, not appeasing them through production to be consumed’ (Benjamin, 2005: 777) and equally ‘to reflect on his/her position in the process of production.’ (ibid.: 779). From this I could say that my field of enquiry is the communicative order and instrumentalisation of ideas and material/mediums in diverse artistic and cultural contexts across multiple media, framed by my practice formation in graphic design.

‘Graphic design as a project of legibility of the world little by little extends to all aspects of the environment.’ 
(Moles cited in FitzGerald, 2010: 191)

Cranbrook Design: The New Discourse, published in 1990 and collating work produced at the college of art through the 1980s was the next publication to have significant influence on me (and on design practice internationally). Again I was viewing this only from a distance, through the fictionalised account provided by the book. Cranbrook graphic design of the early 70s was ‘based on a rational, systematic approach to visual-communications problem solving and a minimalist vocabulary of forms heavily influenced by Swiss Modernist graphic design’ (McCoy, 1990: 15), and through to the early 80s these limitations were comprehensively brought into question at Cranbrook. Despite this new work centring around post-Structuralist French literary theory and Postmodern art criticism – an approach emphasising ‘… the construction of meaning between the audience and the graphic design piece, a visual translation that parallels verbal communication’ (McCoy, 1990: 15) – the impact of the book and its widespread exposure in Europe was ironically to contribute to the adoption of this approach merely as a formalistic style, and this was quickly met and subsumed by the technological developments of the 90s and the possibilities of the Apple Macintosh. Through the capabilities suggested by software (and its often unintended uses and results), the idea of ‘deconstruction’ was taken literally, where designers often disassembled, reassembled and layered elements of text and image in a formal exploration of the material. 8vo referred to these as ‘the stupid tricks of instant gratification that early encounters with the software tempted you to try’.44 44. Heller, S. (2018), ‘Octavo: Eight Historic Issues’, Print. Available at: https://www.printmag.com/daily-heller/octavo-eight-historic-issues-unit-editions/ [ Accessed 22 March 2025] Some of this visually thrilling work is reproduced in the book Typography Now: The Next Wave (1991), but there are some profound examples amongst them.>>> Rock (1996) was dismissive of this work in which he felt designers ‘illustrated Barthes’ image of a reader-based text – “a tissue of quotations drawn from innumerable centres of culture” – by scattering fragments of quotations across the surface of their “authored” posters and book covers’.45 45. Rock, M. (1996) ‘The Designer as Author’. Available at: http://www.eyemagazine.com/feature/article/the-designer-as-author [Accessed 21 March 2025]

Later, Dutch designer Joost Grootens in a 2010 interview stated: ‘I hate layering. You’re fooling yourself if you do it. Superimposing graphic information on to something else is based on the misconception that visual complexity can visualise a plurality of meaning’.46 46. Walters, J. (2010) ‘Joost Grootens: Paper planet’, Eye 78 70. London: Eye Magazine Limited. For me there is a much more profound, immersive, reciprocal process of discovery, expression and understanding facilitated by both digital and analogue technologies.>>> Layering in particular still holds the same thrill for me, and it performs the simple task of allowing me to fit more images on a page while affording more complex artificial (page-bound) spaces built from multiple viewpoints, and the design of A Late Evening in the Future [project descriptor] A Late Evening in the Future: Signal Spectre System was published in 2018 by Verlag für moderne Kunst, and relates to a series of three exhibitions by Gerard Byrne, at Frac des Pays de la Loire; Carquefou, Kunstmuseum St.Gallen; and the Australian Centre for Contemporary Art, Melbourne. The book was published in German/English and French/English editions and is distributed internationally by Verlag für moderne Kunst. I designed and supervised production of the book, and it was edited by me with Gerard Byrne and Sven Anderson. This large-format (‘coffee table’-sized) book in hardcover and dust-jacket has extensive colour reproductions and high production values, and contains written texts by five authors. is based around this productivity.

In Rock’s ‘notorious’ essay ‘The Designer as Author’ (1996), he takes apart contemporary claims of graphic authorship, amongst those that ‘the amplification of the personal voice legitimises design as equal to more traditional privileged forms of authorship,’ stressing that ‘the primary concern of both the viewer and the critic is not who made it, but rather what it does and how it does it.’47 47. Rock, M. (1996) ‘The Designer as Author’ Eye 20. London: Eye Magazine Limited. Available at: https://www.eyemagazine.com/feature/article/the-designer-as-author [Accessed 28 March 2025]. Pater observes the added market value of ‘a clearly authored visual language’ but that designers produce monographs ‘lacking any serious criticism or self-reflection’. It is evident that this type of ‘authorship’ has a commercial foothold – ‘a condition of economic success’ (Pater, 2021: 300), but this authorship seems to me to be about differentiation in a competitive market, and while we all must compete, it is far removed from the authorial space that I am contesting as central to my thesis.48 48. Pater, R. (2021) CAPS LOCK: How Capitalism Took Hold of Graphic Design, and How to Escape from It. Amsterdam: Valiz. Rock’s follow up essay ‘Fuck Content’ (2005) sought to clarify misreading, advocating for treatment ‘as a kind of text itself’ suggesting that what designers ‘must master are not the content narratives but the devices of the telling’.49 49. Rock, M (2013) ‘Fuck Content’, Multiple Signatures: On Designers, Authors, Readers and Users. New York: Rizzoli International. Available at: https://2x4.org/ideas/2009/fuck-content/ [Accessed 21 March 2025] I came to Rock’s articles late (as usual). At the time of the first essay’s publication I was not troubled by terms of authorship, but more simply by trying to create unique and innovative work through an exploration of content, and graphic design let me in on discourses of interest to me. His later clarification seems curious to me. Surely the treatment is a text too, but one that has a mutual constituency with the ‘narrative’ it carries. How can I be concerned by one and not the other? FitzGerald was critical of Rock’s initial essay in that it never strays far from traditional conceptions of design activity… (FitzGerald, 1997: 21) suggesting instead that ‘as design is inextricably linked to other cultural productions, it’s meaningful to look to other disciplines for insight on how those cultural products come about and are perceived.’ FitzGerald (ibid.: 22) proposes music as a model through which to perceive design’s cultural role, and my parallel engagement with graphic design and independent music, anchored in the reciprocal knowledge bases or ‘operational fields’ of these two fields is reflective of this framing. 

Emigré magazine has had the most significant effect on my practice, and again its scarcity contributed to its pull. The independent publishing model they invented allowed constant transformation and its quarterly publication was a literal performance of its arguments. On its oversized pages almost every rule was upturned, and each issue was a testbed for what was being realised through the capabilities of the Apple Mac. In Rock’s survey of graphic design authorship he says of Emigré:

Rudy VanderLans is perhaps the purest of the entrepreneurial authors, since in Emigré all three activities blend into a continuous whole. In Emigré the content is deeply embedded in the form – that is, the formal exploration is as much the content of the magazine as the writing. VanderLans expresses his message through the selection of the material (as an editor), the content of the writing (as a writer) and the form of the pages and typography (as a form-giver).
(Rock, 1996)

What gave Emigré its persuasive power for me was that its pages were a visual articulation of what was being written about. Leafing through back issues it is striking how every issue is radically different, some of it ugly, some beautiful, some successful and some failing, yet there is a coherence to this project that leaves a deep impression on me. Graphic design can in a wholly integrated way amplify and develop a discourse, through a dialogic relationship between form and words and images. 

Insider/Outsider

Designer and writer James Goggin (2012) claims that graphic design has always occupied a unique position between reading, writing, editing, and distribution, and as a discipline is nuanced and expansive enough in its everyday activities and processes to make renaming unnecessary.50 50. ‘Attempts at new definitions often betray an assumption that “graphic design” itself is too limited, merely the term means the simple service-oriented industry that many still see it as. Insteand I would argue that graphic design has always occupied a unique position between reading, writing, editing, and distribution and as a discipline nuanced and expansive enough in it’s everyday activities and processes to make renaming unnecessary. Rather than seeing “graphic design” as too narrow for the multidisciplinarity of contemporary practice, designers, design critics, and historians might instead widen their own perceptions of what exactly the term can logically encompass.’ (Goggin, 2012: 55). While I agree there is little point in changing the name, in practice I find that few see beyond the ‘graphic design’ tag as other than decoration and preoccupation with aesthetic choices. I have often found my role to be undervalued or considered effectively ‘invisible’ but have learned to either accept this and work within its tolerances or to productively work against this constraint.51 51. ‘The title of ‘designer’ is not specifically defined, but negatively defined. The title of designer exists by way of what it excludes. Designers have an enormous vocabulary at their disposal, all to describe what they are not, what they do not do and what they cannot do… Add to this, the long-term obsession with invisibility and absence.’ (Bailey, 2018: 19). For Blauvelt (2013) graphic design’s role in exhibitions seems ‘fugitive… everything but the main event itself.’52 52. The 2013 D-Crit Conference: A. ‘Graphic Design: Discipline, Medium, Practice, Tool, or Other?’ Available at: https://vimeo.com/showcase/2359892/video/66385792 [Accessed 28 March 2025] So at the heart of this is a dichotomy – the space of much of my work is only made available through describing my input as graphic design, and through which I can expand an operational site and exhibitionary space, yet this description is inherently not ‘endowed’ with the status of authorship (Foucault 2020: 211), and thus may undermine or diminish my role.>>> If it is though ‘on design’s terms that most visual production is interpreted by the public’ (FitzGerald, 2010: 165), then I have authorial implication in everything I produce. FitzGerald’s contention that graphic design is an outsider production, one that ‘art firmly holds to be nonart and bans from its marketplace’ (ibid.) rings true to my experience, but this outsider status has also been the lever opening up relationships and productions – spaces that would be otherwise unavailable. Curiously I find myself to be both outsider (as graphic design practitioner, and as spectator/observer) and insider (within a culture, and operating within various cultural discourses, appropriating and reframing material for further discourse), and I return to both of these conditions within the thesis.

‘Like all categorisations, our division of the constructors of subjectivity into the social, the linguistic, and the psychological is useful for analysis only: in practice the categorisations leak into each other, so that language and society are remarkably hard to separate out.’ 
(Fiske, 2011: 52)

In FitzGerald we read that graphic design is ‘the dominant visual medium of our culture’ (1997: 23) yet graphic designers largely assume only a supporting role to industry and commerce.53 53. ‘Design is the dominant visual medium of our culture. It is on design’s terms that most visual production is interpreted by the public. Designers, therefore, should recognise a unique opportunity to define their own terms.’ (FitzGerald, 1997: 23) Education often desires to feed industry and terms like ‘the creative industries’. the ‘creative economy’, and the ‘creative class’, have become synonymous with economic growth’ (Pater, 2021: 354). We now see graphic design co-opted into Neo-Liberal notions of ‘Creativity’, where ‘the stabilisation of conflicting, politically charged and contesting processes into a coherent and unproblematic norm characterises contemporary articulations of creativity. (Mould, 2020: 60). I teach that with the acquisition of powerful tools of communication the graphic designer must look to and question their role in this. 

The Author Function, False Alibies, Mutual Constituencies, Opportunity, and the Insider-Outsider.+

 

No thanks.54 54. ‘Authors, Editor and Contributors: Edited by Pablo LaFuente. Texts by Enrique Juncosa, Sven Lütticken, Tom McDonagh, Maeve Connolly, Jeremy Miller, Bettina Funcke, Volker Pantenburg, Maria Muhle and Ian White’. Available at: https://www.theimmashop.com/en-gb/products/gerard-byrne-images-or-shadows [Accessed 19 May 2024]>>> Even as I write this thesis I am designing a book for a museum with whom I have worked for many years. I receive a draft of the Director’s Foreword in which I’m thanked for my insightful book design. On receiving the final copy-edited text my thanks is gone, while all other acknowledgements down to museum technical staff remain in place. I’m at this long enough not to care, but it does serve to (once again) illustrate the persistent perception that graphic design is transparent; that it simply delivers the ideas of others.

Fig. 25 No Thanks

For Foucault The Author Function is ‘characteristic of the mode of existence, circulation, and functioning of certain discourses within a society.’ (2010: 211). This issue as it surrounds graphic design is highlighted in this ‘No Thanks’ vignette. Of the four characteristics Foucault assigns the Author Function, he first notes that although all discourses are objects of appropriation (ibid.) literary discourse requires validation through the assignation of author: we must know who wrote the text, where, and when, and in what circumstances (ibid.: 213), and through this and our reading of the text (shaped by our own political intertextuality perhaps) we construct or project a ‘being of reason’. Deprived as a discourse, graphic design’s communicative capacity generally goes unnoticed.55 55. ‘Even the design by Peter Maybury, I began to appreciate as both simple and functional – as an object directed towards reading and viewing purposes.’ Ingrid Lyons reviews Everything is Somewhere Else. Available at: https://visualartistsireland.com/book-review-everything-is-somewhere-else. [Accessed 28 March 2025]. There are of course exceptions – graphic designers who attain celebrity or cult of personality which precedes reception of their work – ‘beings of reason’ for whom critics discern “‘deep” motive’, and ‘“creative” power’ (ibid.).56 56. ‘The world that their company, Sagmeister & Walsh, occupies is one entirely of their own making. They are showmen in a world they have placed themselves firmly at the centre of, through the strength of their convictions and considerable design talent. There follows a cult of personality that divides opinion but never fails to get a reaction. The duo trade in sensation and together have built a business and following that has evolved in tandem with the accelerated pace with which design is produced and consumed.’ Available at: https://www.itsnicethat.com/features/stefan-sagmeister-jessica-walsh-graphic-design-040618 [Accessed 21 March 2025]. 

Pablo Lafuente’s Foreword to Images or Shadows [project descriptor] Images or Shadows (2011) was published by the Irish Museum of Modern Art to accompany Byrne’s survey show Gerard Byrne: Through the Eyes. Images or Shadows is stylistically modelled on an educational textbook such as those by Folens publishers. Throughout, the book interweaves material from the making or staging of artworks by Byrne, their staging for installation and exhibition, and the making or staging of the book. The nine essays, many of which refer to the same works by Byrne, are exploited as a framing device through which to present multiple pictorial representations of the works. All image typologies are given equal emphasis, and artwork images, film stills, production stills, archival and reference images, staged images, and installation views are arranged in various combinations throughout the book to prompt multiple readings and associations.  is useful in drawing this out further. It is written self-reflexively, and he draws our attention both in its title – ‘Texts, Paratexts, Hypertexts’ – and in the text itself to its function as paratext, alongside the colophon, title, afterword, or acknowledgements, in providing framing and contributing to the institutional requirements of the museum, and this in turn draws our attention to the transtextual nature of Byrne’s work (2011: 3). Lafuente sees that through the book the works, the texts and the images might offer a ‘transtextual range of articulations that show not only how a work can explicitly refer to another, but how it can also elaborate, expand, modify or transform the grounds where it stands.’ Using this Foreword then I can problematise my authorial role in the book. While acknowledging many layered possibilities of the book – the text from which Byrne’s works originate; the works themselves; the texts which frame and recontextualise them – the Foreword does not reference the design of the book – the ‘book art’ through which all of these elements are carried and reshaped. This unseen work – a further transtextual and authorial formation or weave – sits outside of this editorial framing of the book, emerging as it did through my exchanges with Gerard and our mutually constitutive interests.

‘The space of a tactic is the space of the other.’  
(deCerteau, 1988: 37)

I work in the space of the ‘other’.

As graphic-designer-outsider I am visible only in the make-ready. I insert myself into the discourse, the iterative process, the production, before disappearing into paratext or colophon. I become (para)textual. If my name is not on the cover and (sometimes even if it is) my presence goes unnoticed, as my work as ‘outsider producer’ (FitzGerald) does not sit within any convenient disciplinary framing.57 57. Architect and writer Emmett Scanlon in his presentation at a day-long event in VISUAL, a subsidiary event to Tom’s i See Earth exhibition (2022) describes Gall, my work with Tom thus:  ‘His long-term partnership with Peter Maybury is as productive and influential as any other pairing you could point to in recent Irish architecture. It just takes a little more effort to describe…’ This was subsequently made available as a podcast, available at: https://creators.spotify.com/pod/show/whatbuildingsdo/episodes/BONUS-Review-I-see-earth--an-exhibition-by-Tom-dePaor-e1inbjd/a-a7uvbuh [Accessed 21 March 2025]. An extract from this is also found on Scanlon’s website available at: https://www.emmettscanlon.ie/diary/iseeearthreview [Accessed 21 March 2025].’ Not art, not film, not architecture, yet within familiar paradigms of these fields, my role is problematic, and frequently overlooked.>>> Mine is an interstitial practice enabled through the facility of my role as graphic designer. This practice (enquiry) would be otherwise unavailable, as it requires a blending of inputs, the composition and constituency of which varies from one output to the next, but invariably involves others either as participants or facilitators.

But there exists an actual outsider production that art firmly holds to be nonart and bans from its marketplace: graphic design… what professionals in the field lament[ed]: it [is] culturally marginalised, difficult to define, and wide open to intruders.
(FitzGerald, 2010: 165–6)

A series of museum and gallery-published books made with artist Gerard Byrne (2010–18): A Late Evening in the Future: Signal Spectre System (2018); Gestalt Forms of Loch Ness, Grid, Site, Sequence (2012); Images or Shadows (2011); and Tuxedo Junction, 1960 (2010). 

This output presents my ongoing collaboration with lens/exhibition-based artist Gerard Byrne, focussing on four gallery-published books that I produced between 2010–18. In recognising the limitations of documentary material, these books are outcomes in my longitudinal enquiry into the potential of the book as exhibitionary site. My role in these publications is within the functions of book designer and editor. Through a discursive, iterative process each publication develops and resolves a unique approach in response to specific variables, while cumulatively forming an interrelated body of work. The four titles which comprise this output are used as exemplars of various propositions within my thesis. I make use of these with regard to collaboration (which I am characterising as mutual constituent practice); the exhibitionary space of the book; and various Transtextual modalities. Here I am referring particularly to A Late Evening in the Future: Signal Spectre System (2018) with regard to the exhibitionary space of the book, however this framing of collaboration is applicable in each of my outputs although the specifics are quite different.

 

 

<p><strong>Fig. 26.</strong> Mapping practice in the context of the Gerard Byrne books.</p>

Fig. 26. Mapping practice in the context of the Gerard Byrne books.

With each of the Gerard Byrne books the diagram is one of artist, editor, curator, and graphic designer, framed by the institution(s), with Byrne as the locus and catalyst for this activity. As part of the programme of dissemination around an exhibition a book is often required. Its promotional efficacy is uncertain, but its reach over time can be significant, and its existence conveys status for subject and institution, as well as providing an enduring record of the gallery or museum’s programme. While there is clear curatorial intent behind an exhibition, the need for a book is often only understood as an adjunct to this, and an editorial function (although occasionally outsourced) is often not considered as distinct from the curation, nor as a specialised task, and there is often no clear expectation for a book to accompany an exhibition. In the absence of an editor, the curator acts: Writers are assembled to substantiate various aspects of the artists work, and these are accompanied by reproductions and installation views. The gallery is understood as the curated space (itself a modality of publication), but the book is not recognised as exhibitionary space.+

The relationship between curator/editor and artist is seen as central, and the graphic designer is recruited to facilitate production, often kept at a distance, and ultimately seen as someone to bring together other peoples’ ideas. Yet it is within these confines that I have managed to operate productively establishing other dynamics. This is the opportunity of the quasi-invisible space of the graphic designer.58 58. ‘Rather than aspiring to a perceived higher level of “authorship” in the cultural hierarchy (be it art, literature, architecture), we can instead take advantage of the discipline’s invisibility, its spectral qualities… enabling us to infiltrate and use the systems of other disciplines when desired and where relevant.’ Goggin, J. (2012) ‘2009: Practice from Everyday Life: Defining Graphic Design’s Expansive Scope by Its Quotidian Activities’, Graphic Design: Now in Production. Blauvelt, A. & Lupton, E. (eds.). Minneapolis: Walker Art Center.  Kostelanetz (1985: 28) refers to presenting an artist’s work in book form  as ‘honorific’, effectively a retrospective collection of reproductions, while there is also available what he terms ‘book art’: ‘books that are works of art, as well as books.’ He makes the space here for book art as a typology distinct from ‘artists’ books’, which he sees as a ‘false term’ describing the author rather than the enquiry. ‘The art at hand is books, no matter who did them’ he goes on to say (ibid.). My conception of the ‘exhibitionary space’ of the book seems to have commonalities with this. The books I make with Gerard eschew the honorific, instead configuring an enquiry using the language of books (structure, arrangement, juxtaposition, pacing, materiality, etc.) to amplify this through the operation by and encounter of the reader. The art at hand is books, used to create a new exhibitionary space in which a discourse is expanded, and with this I develop my own practice enquiry in a dialogue with Gerard. Works which have been achieved in the gallery space are reconsidered within the affordances of the book paradigm, and in dialogue with their original form: often a spatiotemporal blend of sound, screen and projected image, objects and the movement and engagement through this of the visitor-viewer; or the restaging and enactment of cultural and art-historical accounts derived from previously published texts. Since this book space is rarely recognised and the task of making it little understood, I can operate here quite freely. Space opens up for me to work directly with Gerard while the curator or institution is happy to let the process evolve.

Fig. 27 Make Ready, 7
Graphic Design is a joint venture.

Outlining a Mutual Constituency

Collaboration as a term has always seemed to me to be troubled by compromise, and I prefer to describe my practice position as one of ‘mutual constituency’. This describes a relationship with others with whom I work, and equally a dialogue between the ideas being conveyed, a technicity or human relationship between ideas and technological processes, and the bricolage of their construction. Where I take on the nominal role of ‘graphic designer’ this title description is often the key to enabling a space in which to operate. I enjoy the many terms I have gathered in my research to describe the perceived presence (or absence) of the graphic designer, and to add to this I borrow the idea of ‘quasi-invisibility’ in a turn of phrase from de Certeau in referring to the production of the ‘consumer’, who, rather than reacting as mere receiver makes use of what is imposed upon her/him in a response to given conditions.59 59. (de Certeau, 1988: 31) The ‘spectral qualities’ (Goggin) and the ‘fugitive’ (Blauvelt) nature of graphic design allow me to ‘operate as a paradoxically ubiquitous yet overlooked system’ (Goggin, 2012: 55) making available a mutually constitutive enquiry with others through, for example the exhibitionary space of the book, in situations where the commissioner (unknowingly or willingly) often leaves this space open and available for appropriation. While I also appropriate by taking/ montaging existing and ‘found’ texts, I refer to ‘appropriation’ here in the sense that the book (the exhibition publication) has its own established language or conventions which can be ruptured through the methods of my bricolage. In this space the Transposition (Genette) of work can be performed, and through this space the transformation by the viewer-reader of ‘work’ to text (Barthes).

‘What [the reader] perceives is multiple, irreducible, coming from a disconnected, heterogenous variety of substances and perspectives.’ 
(Barthes, 1978: 159)

Exploring Authorship and Relationships of Mutual Constituency

 

A Late Evening in March
A late evening in March, I join Sven and Gerard in a studio in Temple Bar to review the design of the book. It’s at a relatively advanced stage in its development, and final texts and selection of images are in place (I am on my 14th iteration but our last book took 22!).>>> Gerard has printed out the spreads at actual size and we arrange them in sequence on the floor. Since the pages are large (600 x 290 mm when open) it takes up the width of the studio and more than half its depth. We move amongst the lanes of spreads, shuffling them around, trying things out, and we eventually settle on a new sequence. The book is technically complex and this rejig brings with it lots of headaches I’ll have to sort out tomorrow. Normally I’d hate this kind of ‘interference’ at such a late stage in the process, but with Gerard this has always been our mode of operating – everything remains a conversation: until the last minute everything gets interrogated.

Fig. 28 A Late Evening in March. Sven and I consider page permutations while Gerard looks on through the lens of his camera. (Photograph: Byrne, G.)

Gerard and I were initially brought together through circumstance – he was the exhibiting artist and I was the preferred designer for the gallery (Lismore Castle Arts). In fact Gerard was reticened initially to have me work on the The Irish Museum of Modern Art (IMMA) book (Images or Shadows) which was also about to start production, for fear that there would be a doubling-up in approach, but the potential of our mutual constituency was quickly apparent, extending the scope of both our practice enquiries through the exhibitionary space of the book.

Of the publications I made with Gerard A Late Evening in the Future has the least institutional (paratextual) siting. Aside from the publishers name on the half-title page and a logo on the spine, the reader waits until page 78 of 80 to read a brief ‘Afterword’ representing the three institutions who have commissioned and funded the book. Gerard’s name is on the front cover, with the three editors (Anderson, Byrne, Maybury) credited on the spine and half-title page. When I reflect on this now, encountering the book at a remove from its making, these choices, made lightly at the time, seem more significant. Books circulate without the framing and mediation of text panels, gallery talks, guided tours, supporting video material etc. that a gallery or museum setting would provide. While you may pick up a copy in the gallery bookstore it is often encountered without this contextualisation and the reader is faced with an hermetic entity into which they must read themselves. With A Late Evening in the Future the framing conventions of book and institution are being undone. From my unacknowledged editorial input in Tuxedo Junction, 1960,[projector descriptor] Tuxedo Junction, 1960 was published retrospectively in relation to the solo show ‘Gerard Byrne’ (2010) at Lismore Castle. Comprising new and existing video and photographic works, including the first exhibition of A Thing is a Hole in a Thing it is Not, a work with the Minimalists and their critics as its central focus, and in which several key events or accounts of Minimalist art history are reenacted. The book comprises installation views; reference material and documentation including archival exhibition views of Minimalist works; photographs of practitioners; typographic treatments of seminal Minimalist artwork titles; restaged photographs of photographs from in the exhibition; and a facsimile reproduction of Alexander Potts essay ‘The Minimalist Object and the Photographic Image’. A newly commissioned essay and an interview between the artist and the exhibition curator are presented as photographic depictions of typewritten documents. The dustjacket presents in miniature a facsimile of the Michael Fried essay ‘Art and Objecthood’, first published in Artforum. (‘Assembled and edited by Gerard Byrne upon the achievements of the Minimalists and their critics’), and the undifferentiated ‘Design’ credit for my role in Images or Shadows, the books begin incorporating credits as part of a fictionalised narrative construct across the series. Where roles or titles are routinely assigned to contributors this becomes part of the book’s premise: the title page of Gestalt Forms of Loch Ness, specifies Gerard Byrne who produces a ‘Field Survey’; writer Brian Dillon as contributor of an ‘Analysis’, and I am credited with ‘Information Design’. Rather than being paratextual, these credits, shift from a ‘more distant relationship that binds the text properly speaking’ (Genette, 1997: 3) to become textual as fictionalised accounts of our roles. One-line biographies of the contributors are provided on the inside of the dust jacket: ‘Gerard Byrne is an artist, and teacher’; ‘Peter Maybury designs books’. (Fig. 29)>>> In their terse humour, the use of this space normally reserved for ‘authors’ effectively acknowledges and challenges the ‘Author Function’, making explicit the book as an amalgamation of contributing roles. 

As evident throughout the ‘Loch Ness’ book, humour plays an important role in the absurdity of any serious pursuit of a fictitious creature, used here as backdrop to interrogate the integrity and evidential nature of the photographic image. This framing explicitly designates the book as a productive site in which research material – ‘information’ – is gathered for consideration. This is quite distinct from a typical gallery publication or artist’s monograph, which might frame the book as a collection of critical texts and reproductions of work by an artist. Drawing on material gathered and exhibited from a 15 year enquiry, the book was published to coincide with exhibitions in the UK and Italy, but its contents draws heavily on a body of material much of which is not included in the exhibitions. This material can be thought about within Genette’s Transtextual framing as ‘Foretext’; work that came into being as part of the process, which may have been known to others – friends, other artists, gallerists, etc. but prior to this was not considered or intended for publication. The book space brings this material into circulation expanding the discursivity of the work in unique ways.

A Late Evening in the Future concludes the conceit of identifying roles, with Gerard, Sven Anderson, and I given billing as editors (I am additionally credited as graphic designer). This is generous on Gerard’s part, but also a concretisation of the endeavours of the books made with him to derive something foremostly from a practice perspective, rather than anchored in or solely substantiated by (external) critical perspectives on his practice as would be more typical of art publications. The book is text-heavy, with five contributing writers in English/French and English/German bilingual editions.>>>

Notably one text is by Sven – generous again from Gerard, but also a further move to destabilise both notions of authorship within practice and perspectives on critical writing. Entitled ‘Notes on Signals, Spectres, and Systems’, Sven, who works independently as an artist and researcher, reflects on the experience of his embedded presence in making exhibitions with Gerard. Gerard’s exhibited work comes about through working with Sven, and in book form through me, and yet within these pairings each of us is able to operate from our practice perspective, contributing to a whole, signed by Byrne. In one sense then it makes more explicit Byrne’s textual presence – as an artist who produces work through working with others  – a conceptual presence distinct from that of his persona as originator of an artwork, and this aspect is further decentred through our co-editing of A Late Evening in the Future.>>>

If the Author’s Presence is that of ‘Guest’ (Barthes), and the Graphic Designer’s that of ‘Intruder’

In making these books the typical exchange/relationship of client/designer is subverted because 1) the ‘client/commissioner’ is not participant in the ‘artistic’ exchanges of the book-making process 2) the exchange is directly between artist and designer 3) the artist, rather than the designer liaises with the editor/publisher/institution on matters of permission 4) there may be a nominal ‘editor’ but this role is confined to commissioning and editing written contributions, while arrangement and presentation and its implicate authorial concerns of transtextual modalities etc. are seen as outside of this 5) the artist and the designer are exploring the exhibitionary possibilities of the book as site of transposition 6) The editor/ institution may be unaware of the intentions and potential of the book, i.e. the book as exhibitionary space.

With the ‘Author Function’ certain discourses are ‘endowed’, while others are ‘deprived’ (Foucault, 2020: 211). These two words are evocative as they convey privilege and exclusion, an insider and an outsider which defines the space and nature of my activity. This outsider-insider status is one of many dualities in my field of operation. The author’s name provides ‘narrative discourse’ as well as classification (ibid.: 210). This is evident for example in the Byrne books, where Gerard’s name on the cover frames and contextualises the enquiry, but also ultimately presents a fictional Byrne, as artist within an already existing context and framework.>>> Barthes might refer to him as ‘paper author’, inscribed in his work (text) but appearing as a constituent character, or ‘guest’ (1977: 161). Muhle (2011: 176) indeed observes this of Byrne’s reenactments – that they are ‘a constructed or artificial reality, a discursive constellation that is composed of a network of texts, performances, events, discussions, interviews – it is, to quote Tony Smith’s words, an ‘artificial landscape’. Presenting Gerard’s practice in Images or Shadows is to present an ‘artificial landscape’: a network of artworks, exhibitions, institutions, writers, texts, foretexts, etc., where the books are not addendum or cataloguing of works in existence. Instead they are an exploration of the concerns of Byrne’s practice instrumentalised by and meeting with my practice enquiry. It is Gerard and his works that are obviously understood to be under discussion, yet there is a parallel authorship which brings the publication into being, even if this authorship of this goes unseen. The assumption appears to be that the role of the graphic designer is confined to one that ‘submits a single verbal message to a series of formal arrangements’ (Lupton, 1991: 45), and logically then the task would be to formally arrange a number of written texts (nine in this case), alongside an appropriate selection of representative images. We know from Barthes however ‘that a text is not a line of words releasing a single meaning… but a multi-dimensional space in which a variety of writings, none of them original, blend and clash’ (Barthes, 1978: 146).

 

8/9 ‘Unlearning’, ‘The Liquid Page’

Lexicon
Remo RotoToms; 26 Traditional Rudiments; 40 International Drum Rudiments, 1612; QuarkXpress, letterpress printing, Agfa Copyproof Positive (CPP) paper (c.1997); How Things Work, Heron Books, 1967, Centaur typeface, 1929.

Précis
1) Self-taught; the importance of listening; timbre, rudiments, technical excellence and mastery; the work-around; technicity: amplification, materiality, process/object correlation; formative techniques and training, obsolete and redundant processes as framing devices; transferability; the role of the reader, through engaging with composition and materiality.

2) strike-throughs/overlays, diagrams, plan & elevation views.

3) N/A (this is the original publishing site: This material is staging, reflection, fragments, redundancies, obsolescence). 

Fig. 30 Make Ready, 9
Amplifying the presence of the medium can trigger the senses, prompting the reader to draw on a composite of memories and experience.

Misuse (Origins)
October 1990, I am sitting at a Macintosh computer in the bench-lined Mac Room of Dun Laoghaire School of Art & Design. The monitors (screens) are small and low resolution – 640 x 480 pixels and even 512 x 342 pixels, barely conceivable by today’s standards – and only capable of displaying black or white. Type appears on screen as a pixellated approximation of how it might print. File size too is an obstacle – the only storage we have are 800k and 1.4Mb floppy disks, so if a single file exceeds this you can’t save it! Kevin the instructor is teaching a class, but I’m not interested – I am fixed on finding out what I need to know in my own way. I am in thrall to Emigré magazine. Published in California by Dutch and Czech emigrés, it’s not available in Ireland, and in these pre-internet days I’ve only ever set eyes on two or three issues. Emigré is perhaps the first magazine produced entirely with the Mac, and with its oversized monotone pages and thrilling layouts filled with exotic-seeming letterforms the self-proclaimed ‘magazine that ignores boundaries’ seems to me the epicentre of graphic design, precisely where I hunger to be. As a strategy to mitigate for the appearance of type on these lo-res monitors, Emigre develop a range of bitmap typefaces that appear in print as they do on screen – as lo-resolution bitmap letterforms.60 60. Initially these were sold individually as Emigre, Emperor, Oakland and Universal families, but are now synthesised into the ‘Lo-Res’ family which replaces these preexisting typefaces: Available at: https://www.emigre.com/Fonts/Lo-Res [ Accessed 21 March 2025] I am immediately drawn to this brilliant inversion of the original problem, and I love the way it looks, but the cost of these fonts for a student is prohibitive. Instead, I look for workarounds putting the problems of screen resolution and file storage together. I notice that letterforms render differently at different magnifications in different Applications, producing idiosyncratic, bitmapped letterforms, and with the screenshot function I can capture how this appears on screen and convert type into bitmap images. I can then cut this up, enlarge it, and combine it with other fragments to make complex multi-part compositions. Working this way is efficient for storage and gives me a visual language, clearly inspired by Emigré but built on technical constraints it quickly becomes the locus for my own enquiry, with its own implications. I’m catching up.

Fig. 31 Misuse (Origins)

The Unthought of Technicity
With On the Mode of Existence of Technical Objects Simondon suggests that we are alienated from technical objects, and that ‘culture falls to take into account that in technical reality there is a human reality’ (1980:1) In the relationship between humans and technical objects, he finds a mutual interdependence, ‘a sort of instinctive symbiosis of man and the technical object’ (Simondon, 2017:xvi), going on to say that:

‘Culture is unbalanced because, while it grants recognition to certain objects, for example to things aesthetic, and gives them their due place in the world of meanings, it banishes other objects, particularly things technical, into the unstructured world of things that have no meaning but do have a use, a utilitarian function.’
(Simondon, 1980: 1)61 61. This section draws on two translations of Simondon, G. On the Mode of Existence of Technical Objects: University of Western Ontario Simondon (1980), and Minneapolis, Univocal Publishing (2017). The 1980 edition includes an introduction by Hart, J.

We place machines in opposition to us and thus there is an ‘absence of the machine from the world of meanings’. Humans are however ‘the permanent organizer of a society of technical objects’ in the same way that orchestral musicians need a conductor, who’s ‘interpretative decisions are affected by the actual performance of the musicians.’ In this Simondon is describing the true nature of machines, their interrelationships and relationship with humans: ‘He is among the machines that work with him.’ (ibid.: 4). It is the machine’s indermination, a sensitivity to information and freedom of functioning’ that makes them open and adaptable in human hands (ibid.: 6). To this I add that their constituency with humans also affords the aleatoric through misuse or error, or simply in an unanticipated response to a process, and being able to synthesise this with intention is at the heart of the technicity I am speaking of. Through exploring and understanding this relationship we can actuate non-verbal understanding of our environment or phenomena. We enter into a feedback loop where the technology responds to our intentions, yet often not in a way we expect. Simondson develops the relationship between humans and technical objects, even going so far as to say the technical objects are themselves human (Simondon, 2017: 16). In my practice I have certainly found that the responses of technology set up a dialogic relationship with my exploration of meaning. Hart in his introduction to On the Mode of Existence of Technical Objects explains that ‘The human individual is not dominated by [the technical object]’, nor does he dominate it, ‘but enters into a kind of dialectic’ (Hart in Simondon, 1980: xxi).

For me this technicity is on-going through the process of iteration and production and continues past the point of publication to the viewer-reader for whom information is available through material (tactile) and spatial (proprioceptive) encounter. The technology of a book or other object is in dialogue with the viewer, through aesthetic character, sign and symbol, but also through its material and technical characteristics. ‘Nonverbal knowledge articulated by the hands and feet is the body’s way of thinking…’ (Hart in Simondon, 1980: xv).

‘Techniques involve both gestures and tools, sequentially organized by means of a ‘syntax’ that imparts both fixity and flexibility to the series of operations involved.’ (Leroi-Gourhan 1993: 114). This ‘operating syntax’, is brought about through memory in the brain and the physical environment (ibid.: 115), and Leroi-Gourhan hypothesises that language ‘sprang from the same source as technics’ wherin the ‘complexity and wealth of concepts corresponded approximately to the level of those techniques’ (ibid.).62 62. Leroi-Gourhan, A. (1993), Gesture and Speech. Cambridge/ London: The MIT Press.  Leroi-Gourhan  observes that ‘… symbolic functions enjoy preeminence over technology, although it is the latter that is the driving force behind all progress.’ Reflecting on a time in which production and consumption ratios are so distorted, is civilisation he asks ‘in the process of destroying the balance for which the human is physically constituted’ (Leroi-Gourhan, ibid.: 184). That the symbolic should have overtaken technicity is continued in Steigler who writes ‘… philosophy has repressed technics as an object of thought. Technics is the unthought’, (1998: ix), continuing ‘technics has itself achieved a new opacity’ (ibid.: 14), and it is with a sense of urgency that he approaches the possible futures that are available to us as a result of this.63 63. Stiegler, B. (1998) Technics and Time, 1: The Fault of Epimetheus. Stanford: Stanford University Press.

While my practice to date is confined to what at this point could be regarded as traditional mediums and existing paradigms of book, film, music, and exhibition, it seems there is considerable urgency for all of us but particularly for the contemporary (graphic design) practitioner in reflecting on how recent acceleration in techological development is shaping how we communicate and form opinions, and how it is distancing us from our selves and technology. Where ‘Technics evolves more quickly than culture.’ (Steigler, 1998: 15) it seems all the more pressing to always read into technological means of communication, both to interrogate its powers to manipulate opinion, and to develop its potential to both amplify and more densely communicate through image, text, and sound. Technicity in my practice is being attuned to its operative syntax, negotiating ideas and form through the fixity and flexibility that emerges through this. In another form of mutual constituency, the processes of image, text, and sound manipulation produce a foldback where technology speaks to us as we speak through it. 

 

10/11–13 ‘1991’ / ‘Pragmatic Decisions’

Lexicon
‘3… days at Cranbrook’; Berkeley, California; Emigre no. 19; Starting from Zero; Virgin Megastore, London; Rudy VanderLans; Template Gothic; Barry Deck; The Cloverdale Laundrette, Los Angeles; Emigre #15; The Douglas Hyde Gallery, 1996–2000; Alison Wilding; DIN A5; Fragments sur les institutions républicaines IV, Shane Cullen; Residue; Echo; Christine and Irene Hohenbüchler with Project Interact.

Précis
1) Formative influences, shaping practice, work as a testbed; vernacular referencing, economy, translation, evoking place (spatial and phenomenological); sound/image correlations; first institutional mentioning in Make Ready (The Douglas Hyde Gallery); early practice activity by not for; Decentring my interest in the pursuit of graphic design and my shift of interest from surface and graphic design to the centre of an immersed practice position. Applying the communicative potential of graphic language to other discourses; Flatbed scans of printed examples, each reproduced in combinations of monotone, duotone and tritone. Colour is translated into the three printing inks of this publication; use of colour as ‘flattening’ device or filter. the production levels of Make Ready greatly exceed those of the originals.

2) Magazine as artifact (unique object acquiring autobiographical significance); various artists are conflated as part of my practice.

3) Primarily monotone printing and cheap papers (for economy) help to produce distinct visual identity for the gallery programme; the production values and materiality are always considered in relation to the content/ subject matter.

Fig. 32 Make Ready, 10–11
1991, the interview ‘3… days at Cranbrook’ is set out across eight over-sized pages in issue #19 of Berkeley, California-based Emigre magazine. Designed by Rudy VanderLans, it maps an informal interview where people come and go. The large page and open leading convey the sense of a spacious studio, while the font, Template Gothic (used exclusively in this issue), captures the moment in its vernacular referencing. The text is laid out quite simply, with weight changes, some tabbed spacing and a ragged right edge. !Loud dog bark! or !Baby cries! are overlaid as clusters of type which partly obscure the sound of the conversation, and reverberate in the space. I can imagine being there. So much is conveyed with modest means.>>>

From the Nightclub to the Gallery
1994, Designing club flyers feels like an act of subversion. The turnover is rapid: printed on Tuesday; released on the streets by Thursday. I’m paid in cash and it pays my rent, and I only have one or two other small jobs on the go at any one time. I have high expectations of these flyers but it’s never long until you need to find the next idea.>>>

The Douglas Hyde Gallery in the early 1990s is one of the most prestigious art spaces nationally, but it operates on a meagre budget. They publish perfunctory exhibition leaflets and I know I can do better. I call the gallery but I’m told the Director is a very busy man. His interest though is evidently peaked and he agrees to meet me. I convince him that I can do something modern with these leaflets and still keep them within budget. The first leaflet I do is straightforward, but the artist complains. I’m left on my own to field a phonecall and defend what I have done. We do a couple more leaflets and then I hit my stride. Exploiting these budgetary constraints using cheap papers and single colour printing as ways of articulating thematics of the gallery programme comes to define an entire approach and visual language, and space opens up to respond to each exhibition. We get five years of ideas out of this strategy before it runs its course.

Fig. 33 From the Nightclub to the Gallery

 

14/15 ‘Untechnology’

Lexicon
CODE 3 & 4, 1995–96; SyQuest disks; Temporary Release; Pantone Matching System (PMS); Huntsman papers; Christine and Irene Hohenbüchler with Project Interact; Hussein Chalayan.

Précis
1) A precursor in my practice to self-reflexive, transtextual modalities; my immersed position in both art gallery and nightclub culture blends; my design role extends to editorial content.

2) Text refers to technological limitations as formative constituents on the organisation of ideas and material. Miniatures of spreads all remain legible in reproduction, are overlaid.

3) Refers to other publications (e.g. Crios for the DHg, a self-reflexive transtextual modality; include mistakes, or objective hazard’; nightclub and gallery meet in a visual and metaphorical ‘weave’ used as a flattening/ anti-hierarchical device where nightclub, art, fashion, ephemera merge; everything enmeshed in the ‘timbre’ of the page design of small type and image fragments; sampling of graphic material from my practice rather than reproductions of work (a metatext).

 ‘zines… a culture produced by people, not merely for people’

(Duncombe, 1997: 187)

CODE makes a link to Underground, and to the emic/etic (insider-outsider), which I propose as the basis of a meaningful operative position for graphic design practice. My practice is written by not for – I am the nightclubber, I am the gallery-goer.>>> I gain my education in real time through my participation as audience (viewer-reader), and as author (producer as author or reader-writer). I am participant-spectator – I learn about art, the nightclub, and the bricolage of my practice all in parallel, and these three strands meet head-on in CODE magazine (1996). It is quite a surprise to revisit CODE (filtered here through the Make Ready book) and find it is still relevant. In the context of Make Ready it represents one of my more acclaimed publications, while in the light of my thesis it is evidence of an emergent critical practice which draws freely on multiple discourses, blending and appropriating them to make new connections.64 64. Available at: https://www.100archive.com/articles/code-magazine-issues-3-and-4 [Accessed 22 March 2025] Of course the distinctions are artificial, but CODE objectively observes no hierarchy between art in the gallery, the streets, the clubs, the clubbers, clothing, science fiction, or music. Elements of work by Christine & Irene Hohenbüchler whose then current exhibition Crios at the Douglas Hyde Gallery is reviewed elsewhere in the magazine, are woven into a feature on clothing designer Hussein Chalayan (Fig. 34). Mixed with this are fragments of clothing patterns and ephemera which make tangential reference to the writing, and this flow or mingling of elements persists throughout the issue.

Type usage, which I can now imagine as  Bringhurst’s idea of writing as ‘the solid form of language’ is almost without hierarchy, favouring instead letter forms which separate into particles and threads, and coalesce into ribbons, blocks or dynamic lines, each move a translation (a ‘typotranslation’ perhaps) of the written content.65 65. Bringhurst, R. (2004) The Solid Form of Language: An Essay on Writing and Meaning. Kentville:Gaspereau Press.>>> As with each of my outputs in this thesis, my exchange with the editor is more one of mutual constituency than collaboration: Ian want to make a radical, world-class magazine; I need the opportunity to make one. For both of us it is an exploration and articulation of our clashing and overlapping cultural and sub-cultural environments and their resultant transtextual collisions. 

16–18 ‘Visual Torture’

Lexicon
Dublin French Film Festival (8th – 10th editions), 1996–1998, Ciaran Carty, Sunday Tribune, Screen Cinema, Dublin, Savoy Cinema, Dublin; Juliette Binoche (photo: Brigitte Lacombe); La Haine; Adultery: A User’s Guide; Un Samedi sur la terre; A Summer’s Tale; Alain Delon (Le Samourai); CMYK; Jean-Pierre Melville; Jean-Luc Godard; Still Waters Run Deep; Emigre 45; Ma 6-T va crack-er; Dublin French Film Festival, 1998; Isabelle Huppert, Rien ne va plus; Chris Marker, Grin Without a Cat; Eric Rohmer inter alia.

Précis
1) Text quotes instance of this work referred to as ‘visual torture’ – lauded in industry context (Emigré) but derided in national press. 

2) This quote is montaged with examples of the work, and the reader is left to adjudicate; extraneous/ collateral association of others (e.g. Juliette Binoche).

3) Takes the site of a festival programme and opportunity of a willing client to explore devices of cinematic language in print; multiple images, image fragments, using all available images to avoid single image representation; parallels with CODE magazine in exploration of form and content; precursor to what is explored in Byrne books etc.

The Dublin French Film Festival (1997) catalogue explores aspects of cinematic experience in its mode of presentation through multiple (photographic) views, multivalency, polyvocality and transtextual elements. Although this approach might be seen as antithetical to the function of a film festival catalogue, I wished to produce an holistic view of the programme’s mix of contemporary and repertory, short films and features, each a French production, but with complex cultural origins, coloured by the selection of the curator.66 66. The Dublin French Film Festival was curated by Marie-Pierre Richard. The pages favour fragmentation, and multiple, rather than fixed (or single) views, underpinned by a grid layout which is both conformed to and disrupted (Fig. 35). Film stills, rather than affording equal representation of each film are exploited as material with which to convey the kinetic dynamism of cinema.67 67. ‘Not even the French Film Festival programme design by Peter Maybury with a seeming disregard for the need to communicate, can cure my addiction to French movies. As if taking as his brief a requirement to find different ways to jumble the titles of movies, he turns each page into a decoding challenge in which the fragmented text is often so miniscule that it requires a magnifying class [sic] to reveal its secrets. My advice is not to be put off: the wonderful range of movies from 3–13 November is well worth the visual torture.’ Carty, C., Sunday Tribune, 2 November 1997. This publication prefigures my expanded use of Transposition (Genette) as a framing device through which to translate spatiotemporal experience in print and serves as precursor to A Late Evening in the Future.>>>

 

19 ‘1984’

Lexicon
Neville Brody, The FACE magazine, 1997, The Douglas Hyde Gallery; Outside, Sadie Benning, Tony Oursler, Scream and Scream Again: Film in Art; Mark Manders, Self-Portrait as a Building.

Précis
1) Vicarious position of learning; the remove of learning, and experience (through books and other material); a pre-internet position; the precedent or borrowing of a graphic design ‘text’ borrowed and recontextualised, a graphic design text, learned from a book

2) Signs reproduced from original artwork files; combining vector graphics and context imagery; making links between practice and formative influences, style magazine and gallery.

3) progression, disintegration, the attentive or engaged viewer/reader, assumes their participation, a longitudinal engagement.

 

 

20–23 ‘Introduction’ / ‘1997’

Lexicon
‘Introduction’; ‘1997’; The Bread and Butter Stone, The Douglas Hyde Gallery, John Hutchinson, The White Book, a thermal fax machine, 1997; Shane Cullen; Blue Funk; Ansuya Blom; Guillermo Kuitca; Christian Boltanski; Nikolaus Lang.>>>

Précis
1) Technological processes misused; misuse exploiting expressive possibilities. 

2) Quoting/appropriating my practice; original digital files from The Bread and Butter Stone are reused/appropriated in a mirroring of the reuse of The White Book; An original file used in the Bread and butter stone (comprising scans of type distorted using a thermal fax machine) is reused here, overlaying a photograph of the fax roll itself. Fragments of words can be deciphered in this, type originally appearing in an exhibition leaflet for the gallery. The large image is a photo replicating a frame from one of the films made for Make Ready. Placed on top of this is a miniature reproduction of the cover of The Bread and Butter Stone, again using original files but this time in a duotone approximating the colour of the book. The White Book was a book handmade in an edition of five copies; typographic reworkings/interventions of text from a found novel. 

3) My work (The White Book) folded in or appropriated as content in The Bread and Butter Stone, (both are published at more or less the same time); monotone printing as economy and flattening device; my typographic composition (uncredited) as cover, in place of ‘artwork’ or reproduction; manipulated fax machine as expressive interpreter of inputs; machine used for imaging rather than telecommunications; poverty of reproduction deployed for timbral qualities.

Fig. 36 Make Ready, 128/ ‘Energy transfer (slight return)’
Recordings of all kinds exist as a sequence of capture, storage and release. The content is gathered and arranged, is charged or amplified through the physicality of the medium. Ink on paper, light emitting from a screen, speaker cones pushing air, an object in space later releases this delayed experience. In the process there is conversion, and some loss, and of course our perceptions will change over time.

Bricolage/Technicity

Technological (mal)functions or misuse can be diverted towards an amplification of thematic concerns, and a technology often proffer elements of indeterminacy or the unforeseen which I can shape as a visual language. This is a relationship of technicity where the process exists as a kind of foldback mechanism. The Bread and Butter Stone is the first thematically-lead publication I made for the Douglas Hyde Gallery+. Reflecting on five years of exhibition it contains a fragmented, diaristic text by Gallery Director John Hutchinson, interspersed with images from the gallery programme, and this is followed by artist projects by invited contributors. The appearance of the book, now especially, seems radical, upsetting any notion of an honorific reproduction of artworks or images from a gallery. The book has no title on the cover, has no preliminary pages, and is unpaginated. It is printed more-or-less monotone (there are two pages with yellow ink flourishes), a pragmatic solution to the then much higher costs of full-colour printing, and a tactic (or workaround) to avoid costly high-resolution scans. In place of these I scanned pages from previously printed catalogues, reused or reworked image files I already had, or further treated images (for example using a photocopier to degenerate an image by copying and recopying) to distance any expectation of fidelity.68 68. ‘Fidelity, clarity and noise suppression have all been historic concerns of graphic design.’ (FitzGerald, 1997: 23) In this and other ways I found possibilities through mechanical processes I could respond to, in turn shaping my next step, in an input-output exchange. Using a thermal fax machine (a to-hand tool in the office of the 1990s) as an imaging tool rather than for image transmission, I could distort images and text by dragging the input sheet, or by rewinding the paper roll to re-image, producing multiple layers.>>> This was akin to improvising, or to spontaneous composition in music, and was a time-based event – reacting in real to time to the results being produced. The machine’s characteristics – significant distortion of the original – when in the usual context of office usage were understood as part of the transmission language and were habitually disregarded, but when reproduced in a book the reading and meaning of the material are dramatically affected by this treatment.

This technical process acts as a filter and flattening device such that image and text are rendered the same way (text becomes image), and thus registers as image first.+ In the ‘Aesthetic Function’ we are drawn to the sign itself (Mukařovský). Even before we read the words as text we perceive them through their timbral and visual characteristics. By ‘flattening’ the material through these processes I produced a visual field subverting normative categorisation, in an enactment of the thematic framing of the The bread and butter stone. As Hutchinson observes ‘Memory and imagination are ultimately indistinguishable, for memory depends on the selection from an original multiplicity of events.’ (Hutchinson, 1997: n. pag.). The clarity and authority that might be offered by conventional type usage, image reproduction, and information hierarchy are eroded by technological processes, and form and meaning become entangled, producing uncertainty and lack of fixity.

 

24/25 ‘1999’

Lexicon
From Nine to Seven, Peter Maybury, Marie-Pierre Richard; The Central Bank of Ireland, Dublin; imaginary film; Temple Bar Properties; Kenneth Maybury; Mark Shiels, Aileen Corkery.

Précis
1) Authorship, permission and description; a hybrid production framing – an artwork by commissioning a graphic design practice; concrete space of imaginary film.

2) Reproductions flip between installation views and artwork files to create a collapsed or ambiguous space; amplified narrative of ‘cash in hand’ and the economic collapse of 2008; Resonance with Landfall in which the Central Bank has significant bearing.

3) Social commentary; autobiographical elements (my father plays a character); allusions to noir film genre; three interwoven visual narratives with a single point of intersection; link with Make Ready, 113 ‘9 March 2012’, site of Occupy settlement.

<p><em>Architectural Survey</em> magazine (1953), shows façade of 12 Lower Liffey Street, Dublin where I had an office from 1997–2003. (Image Courtesy: Irish Architectural Archive).</p>

I Fashion a Studio in a Victorian Living Room.
In my twenties it seems important to have a city centre studio. I find a concrete box above an alteration centre, in a building with a distinctive zig-zag façade I’ve admired for years. Rumoured to have had a dubious past, the space on the top floor is partitioned into several small rooms which I rip out, filling a skip with the spoil. I paint the concrete floor grey and bring up studio equipment, and repair and adapt furniture scavenged from skips. Over time the studio is home to bicycles, a sofa, music recording equipment, a photo darkroom, and is used as meeting space, gallery, rehearsal room and recording studio. There’s music playing all the time. We make a lot of graphic design, art projects, video editing; we record albums, and host events. The studio becomes a place where people drop by when they’re in town. By 2003 we’re effectively in the studio all the time, relying on the microwave, rent is rising fast, and it seems obvious to combine working and living. We move out of the city centre and I fashion a studio in a Victorian house which I renovate while we live in it. I mix modern and old things. A wall-filling aluminium shelving system is packed with books, artifacts and printed samples converging storage and usage. There’s lots of equipment for more music, film, and graphic design. It is the place in which people work with me, legible as intertext to my practice.>>> The studio becomes part of my visual identity. In 2015 I take the shelving system to the Library Project as the armature for my Make Ready exhibition in a restaging of this internalised private studio space, turning it public as gallery, library, and reading room.

Fig. 37 I Fashion a Studio in a Victorian Living Room.

Why am I in the Room?

Across the publications that make up this thesis the question of why I am in the room is answered differently. My first two books with Gerard came about through my ongoing work with galleries in which Gerard was to exhibit, and it was this luck of being brought together that prompted the rich series of exchanges and resultant books over a nine year period. For the Venice Biennale, although we cast ourselves as a team of curators at the Culture Ireland selection panel presentation, I was the non-architect, and inevitably fielded questions regarding print and publicity, while through the curation process my interstitial role took shape.>>> Landfall came about when I was invited to make an exhibition for Thisispopbaby’s festival ‘Where we Live’. As a theatre company Thisispopbaby operate outside of Visual Art, and were specifically interested in finding a practitioner peripheral to this. It suited their needs that I was an established name in graphic design, and working across disciplines.>>> Thread Pulls was a band first, but this naturally led to affinities with my graphic design outputs. The mutually constituent relationships (shared here with Gavin) of composition, timbre, technicity, and performance resonate with other modes of publication, and our gigs and releases provided a visual space in which to expand aspects of the various ‘texts’ of our music.

26/27 ‘Underground’ / ‘Artifact’

Lexicon >>>
‘The places are not fictional, the fiction is how you see them’, Tom dePaor; Drawing on Life; >>> Paul Clarke; Conor McCafferty; Underground;>>> Dunmore Cave, visitor experience, The Dublin Penny Journal, September 1832; Super 8; Polaroid; Pixelvision; MP3; ‘semantically bleached’; Chimera: lightbulb; The Kindle; Skeuomorphism; flat design; Retromania: Pop Culture’s Addiction to its Own Past; Simon Reynolds.

Précis
1) Reflection on ‘being there’ recalls Make Ready, 10 and visual representation of space; preempts and prefigures On Being There (2022); refers to ‘future processing’ (energy transfer); transparency, artifact, ineliminable grain; ‘semantically bleached’; skeuomorphism; analogies for experience.

2) Text and single illustration, with marginalia. Comment on experience, mediation/ interpretation, and documentation: the mediation of the site completely overshadows or obscures experience.

3) N/A.

Fig. 38. Make Ready, 27
‘Most of the time we’re not there. I miss things all the time – exhibitions, sunsets, opportunities, moments. Being there is difficult to achieve.>>>

As I note in 28/29 ‘Being There’ I did not see N3 and only came to know it through documentation and various accounts, but this gave me a distinct position with which to approach the task of making the N3 book.69 69. N3 was Ireland’s first National representation at La Biennale di Venezia in 2000. The pavilion was designed by Tom dePaor. Available at: https://www.irishtimes.com/culture/modern-ireland-in-100-artworks-2000-n3-by-tom-de-paor-1.2702933 [Accessed 22 March 2025] This happened more or less by accident, or rather with an ease: the book was made through a combination of Intuitive Sagacity and Spontaneous Composition in an iterative process. Positioned as outsider I could construct an account of place through the remaining fragments (Derrida’s more or less ruins), and through Augmentation (Genette) – things such as adding my own photographs – a Transposition (Genette) of sorts using the bricolaged tools of my practice and the affordances of book technology.70 70. Derrida, J. (1978) ‘Structure, Sign, and Play in the Discourse of the Human Sciences’, Writing & Difference. Chicago, University of Chicago Press; London and Henley, Routledge and Keegan Paul Ltd. Through its making I came to understand this process and its value for future projects. By the time of On Being There, I have identified this as a strategy and operative position from which I can use to make an account of an encounter with Tom’s practice.

 

28/29 ‘Being There’

Lexicon 
N3, Tom dePaor; St. Nicholas of Myra; St. Mark; Gall; Irish Pavilion, 7th International Architecture Exhibition – La Biennale di Venezia, 2000; peat briquettes; Haus; Raymund Ryan; Ruan Magan; Peter Noever; Pantone Matching System (PMS); Munken Lynx.

Précis
1) The ‘Being There’ title prefigures On Being There (2022); fictional account; errors and accuracy in appropriating/ retelling; note on collaboration (Tom acquiesces!); fictional account from available material, built from fragments.

2) Marginal note (a paratext [Genette] as both marginalia and commentary) about working with Tom (different authorial voice/perspective, text typology, prefiguring structure of thesis); spreads abutted in grid arrangement abstracted from book; focus is on narrative of content rather than coherent representation of publication; underlay of cover image in monotone; spreads duotone to differentiate material characteristics. Approach to N3 foreshadows On Being There, and is an early example of my taking on editorial concerns through form-giving.

3) Material translation: separated bones reproduced on opposing sides of slipcase as narrative mimicry; exposed binding as mimicry/reference to concealed structure of N3; an account built from fragments of research material (Foretext, Genette); documentation; I make new photographs to illustrate/figurate aspects of the text.

<p>Maybury, P. <em>(1998) Touched by Love</em>. Installation views, <em>Freeze</em>, Arthouse, Dublin, 1998. (Photographs: Maybury, P.)</p>

Freeze>>>
1998: There’s a skip outside Film House just round the corner from my office. It’s full of – mostly broken – grey and brown 1960s office furniture, but amongst this are some short rolls of 16 and 35mm film. I take all I can find and head back to the studio. At the lightbox with a loom I take a look at what I’ve scavenged. The 16mm film is monotone but with a strong blue cast, and the image quality is grainy with lots of scratches on the surface. The 35mm film rolls include some of that familiar ‘film leader’ (a countdown from ‘9’ to ‘START’), and parts of the title sequence to Touched by Love. I don’t know the film and don’t bother to find out about it. Not long after this my friend Niall is curating a show at Arthouse, and he’s looking for submissions.71 71. Freeze ’98 (A Winter Projection Festival), Arthouse, Dublin, 1998 was curated by Niall Sweeney.>>> I contrive two installation pieces I will make with this film material, and another piece, Somebody Else’s Holiday (1964), using slides I came by in a London market in the early 90s. I edit the 16mm film digitally into Gucci/ Trash/ Canvas/ Points (1998), a four segment silent, slow-motion film, with each of these four words used as an intertitle directing our attention to an element within the frame that was incidental or extraneous to the original scene. Dramatically slowed down, the scratches dance and dart across the screen. From the Touched by Love footage I make six lightboxes with ‘Duratrans’ enlargements of single frames, contriving a title for each frame in an interplay between what is depicted in the image and the materiality of the film stock. The series is wall mounted in a row and they glow in the darkened gallery like colourful boiled sweets.

Fig. 39 Freeze (Touched by Love)

This vignette provides a snapshot of my practice taking shape, while these works for exhibition were made in parallel with fee-based work. I am using filmic elements (film, light, projection, display) as part of a my enquiry. When paired with the ‘Misuse (Origins)’ vignette where I am finding ways to subvert and make productive the strictures of software, we see a bricolage forming through technicity and transdisciplinary foldback. I am working with found images, appropriating them and, through technological processes repurposing them as commentary on the nature of encounter with communication mediums. Each of these pieces is about revealing the mechanisms that support the image illusion they carry.

We could trace a path then from these early markers: N3 is a book which creates a fictional account of the construction and staging of the first Irish Pavilion at the Venice Biennale, assembled from research and process fragments, and from video stills to an uncompleted film. Made shortly after this, Circlebook + (Fig. 40) comprises a public art poster-frieze and subsequent book made from videograbs. The interference pattern or timbre of these images clearly signifies that they are extracted from video, but the footage was shot only for the purpose of producing these still images. Relayer (2008) was played on a continuous loop within the Delay armature, presented at The Lives of Spaces.72 72. The Lives of Spaces, Irish Pavilion, Palazzo Giustinian Lolin, 11th International Architecture Exhibition – La Biennale di Venezia, 2008. Exhibition curated by Weadick, N and Campbell, H. Conceived as a research piece for the Picture Palace (Pálas) cinema in Galway, Ireland, the film is an exploration of the viewer encounter and experience of cinema-going which parallels that of the building itself.73 73. Smith, D. (2008: 142) ‘Delayed Departures: Cinema/Venice Architecture’, Campbell, H., Martin-McAuliffe, S., Ward, B., Weadick, N. (eds.). The Lives of Spaces. Dublin: Irish Architecture Foundation/ UCD.

Fig. 40. Spread from Maybury, P. and dePaor. T. (2003) Circlebook. Dublin: Gall Editions.

">

In Relayer (Fig. 41) constituent parts of sound and image are articulated as separate entities (the image is of a woman supposedly watching a film) and through synchresis the viewer-reader is led to believe that the sound correlates with what the woman must be viewing.74 74. Synchresis suggests ‘the spontaneous and irresistible weld produced between a particular auditory phenomenon and visual phenomenon when they occur at the same time’. Chion, M. (2017: 64) Audio-Vision: Sound on Screen. New York: Columbia University Press. The These Islands films (2013 & 2017) and their iterations employ the V-Effect, disrupting the reader through making explicit the presence and subjectivity of the camera, calling into question the verisimilitude of the material and any singular interpretation of it. Both of these films are thought about as discursive constellation and catalyst for viewer-reader enquiry.

A Study (2015) (Fig. 42), filmed at the HDB depot library at ETH Zürich makes use of the rolling-stack shelving system which orders the space. Fixing the camera between bays we rolled the shelving forwards and backwards in a kind of physical zoom simulation where the camera lens remains static but the space within the image frame is physically altered. This expression of the room as aperture makes direct correlation between the camera’s view (itself a record) and the changes in interest or relevance in the books of a library collection over time. Equally it is an articulation and operation of an architecture (a mini-architecture which recalls the design of the of de Blacam and Meagher [project descriptor] of de Blacam and Meagher (2010) was Ireland’s participation at the 12th International Architecture Exhibition – La Biennale di Venezia, 2010, of which I was co-curator. We chose to address the built and unbuilt portfolio of de Blacam and Meagher, an award-winning Irish architectural practice established in 1976. The overarching subject of the curation however was the dilemma of exhibiting architecture, particularly when amplified by its setting in the built intensity of Venice, and the high-key charge of the Biennale. Amidst the complexities of creating an exhibition about architecture within another architectural space and context, the installation performed as an exhibition display, replica archive, repository and reading room. The exhibition in Venice took the form of an oversized (A2 approx.) unbound book Irlanda: of de Blacam and Meagher (2010), comprised of five discrete volumes, published in an edition of 9,000 copies for free distribution and arranged as paper stacks on five items of bespoke joinery in counterpoint with the architecture of the San Gallo oratory. The curation directly addresses the Biennale’s theme ‘People meet in architecture’. To visit the exhibition was to encounter and activate the artwork by moving through it, handling and removing copies of each volume. The viewer-reader was able to walk amongst the stacks, browse the publication inside the oratory, and take copies away. The space was transformed by the interaction of visitors who interrupted the grid by browsing, disturbing and removing copies, making a physical imprint on the space, collectively changing its form. If a visitor chose to take copies home, a second, slower, engagement of close reading might occur over timeexhibition+, in which as filmmaker I perform the space. I make a similar gesture in These Islands, Slievemore, Dooagh, Keel East, Co. Mayo (2013) [project descriptor] These Islands, Slievemore, Dooagh, Keel East, Co. Mayo (2013/7) is a single channel HD video with stereo sound, of 9:46 duration, filmed, directed, and edited by Peter Maybury. These Islands was first exhibited at the Irish Museum of Modern Art. This is a filmed response to the unauthorised development on commonage at Slievemore, Dooagh, Keel East, Co. Mayo. A concrete structure 4.5m in height and 30m in diameter comprising 26 piers and lintels and recalling a henge, it was the subject of controversy having been erected over a weekend without planning permission, and was, after appeal, declared an unauthorised development with orders for its demolition and the return of the land to its prior condition. This ‘unauthorised development’ is appropriated as a found image or ‘text’ embodying issues of land ownership, boundary, public and private, community, authority and description. These Islands, when exhibited at the Irish Museum of Modern Art at The Everyday Experience exhibition (2013), was displayed in a small room with a chair, a one person cinema. The chair was borrowed from the Venice Biennale (2010), again raising issues of authorship. The sound from the film played in the room and was also relayed to the museum’s colonnades. Separated from the screen it is experienced as a series of dislocated field recordings, affected by the acoustics of the architecture in which it plays back, and merging with ambient noise.where I record the sound of stones which I throw at the structure to ‘sound it’, performing the space by resonating the hollow concrete piers.

Drape (2018) (Fig 43), as a pair with Relayer bookends Tom’s Picture Palace (Pálas). Just as Relayer played back within the Delay armature, Drape – a reflection again on the cinema-going experience, and on the bespoke nature of the cinema’s construction – was made to play inside the cinema.>>>

Finally Dysart 050920–120920, a filmic encounter at Dysart, was made for Open House Dublin, 2020 (Fig.44).75 75. Available at: https: //openhousedublin.com/about-open-house-dublin/ [Accessed 15 August 2024]. The film is a circumnavigation of the place and offers multi-point perspectives. While objects and buildings within one shot may be recognisable in another, the film eschews any obligation to describe the space, and does not make clear to the viewer-reader how the space is organised. In opposition to any image fixity, the slight movement within the frame of the often static camera position undoes any definitive reading, underscoring the temporal nature of filmed footage. Elements from all of this material are subsequently appropriated, and repurposed in On Being There (2022). [project descriptor] On Being There is a filmic encounter with the material and outputs of the office of Tom dePaor, drawing on 30 years of practice. There is the place itself, notebooks, drawings, prints, scale models, 35mm slides, photographs, films, files, books, writing, a diversity of materials and media evidencing significant technological changes in production and reproduction. This is the raw material. The film is a rerecording, or sampling of this material, where scale, media, and modes of presentation and realisation merge. The linear transition from drawing to model to built landscape and documentation is disrupted. The film explores the permeability of the image. Animated or activated through movement and operation, everything can be superimposed, overlaid, or cut into. An audio-visual encounter with place, within the space of the screen and the loudspeaker. These are all mutual constituencies of subject matter, human being and medium, or technicity, explored through making and evidenced in the outcomes.

On Going There
It’s a rainy Thursday morning in November and we are driving in dull light across Wicklow to a second site visit in VISUAL, Carlow, in preparation for Tom’s exhibition which will open in February. We talk about all sorts of unrelated things before sliding into conversation about the work we are making for the show. As usual I am in this by stealth – ‘guerilla authorship’ as Tom once put it.76 76. This is a remark made by Tom in interview (4: 05) for the film deBMgallo dir. Magan, R. (2011) Dublin: Irish Architecture Foundation.  Everyone agrees I am intrinsic to the exhibition, but my name won’t appear on the poster: it’s Tom’s show, and Nathalie is the curator.77 77. Nathalie Weadick, as Director of the Irish Architecture Foundation was co-curator of The Lives of Spaces (2008), and commissioner of of de Blacam and Meagher (2010). She curated The Everyday Experience, (Irish Museum of Modern Art, 2014), for which I was graphic designer and exhibitor. I’m comfortable with this. Nathalie understands how Tom and I work, and leaves us room to operate, and, well, it’s a thrill and a joy to work with Tom. As we continue along winding roads making sharp turns through small villages we’re talking about On Being There, the film I have yet to make. Screening in an anteroom the film is conceived as integral but peripheral to the main exhibition space, performing as reader to Tom’s practice and to the other pieces that are exhibited. At this stage I don’t have a clear idea what I will actually make, I just have confidence that I will make it and that it will be what we need it to be. It’s a curious position – I am to make a film from the material of Tom’s practice, but I will do this on my own, without his input, aside as usual from our conversations, and it will form part of his show. In the course of the conversation he says that he has come to realise that I am part of his practice, but he’s not sure if he is part of mine.

On Not Being There
It’s Sunday morning at the Lighthouse Cinema in Dublin, a subterranean warren of plush red interiors. The room is more than half-full for a screening of On Being There as part of the Open House Dublin festival – not bad for a Sunday morning – presumably Tom is the draw? This is the second outing of my film outside the framing of the I See Earth exhibition. At VISUAL, the viewer either stood, or sat uncomfortably amongst a cluster of rocks, but in the Lighthouse everything is optimised for comfort and immersion. We’re supposed to do a public conversation with Nathalie after the screening but Tom hasn’t shown up. Some time has passed since I made the film so the screening is a chance to look in at it: to reflect on what I did, and at what it actually does, and here in the cinema I can witness live audience response. To my surprise, no one shuffles in their seat, no one leaves, no one seems bored. As I rewatch it, ideas of what I might say after the screening come hurtling towards me and I note these on my phone which glows in the darkness. When the talk starts I’m surprised by the ease with which I’m able to speak. It’s the first major work that I have made with the new criticality that this thesis enquiry brings to my outputs, and the conversation and the questions, interestingly, fix on the film rather than on Tom’s practice.>>> That Tom didn’t show (he mixed up the dates) concentrates the discussion on the film itself – while made from Tom’s work the film is not that work but instead a discursive space around documentation, representation and place – the film stands up on its own.

Fig. 45 On Going There/ On Not Being There

More on the Nature of Mutual Constituency, and Conversation

The publication accompanying the exhibition The Everyday Experience (2013: 10) describes Gall as ‘the outcomes of conversation between Tom dePaor and Peter Maybury.’78 78. Record of the exhibition is available at: https://imma.ie/whats-on/iaf-imma-the-everyday-experience/ [Accessed 22 March 2025] To make N3 Tom delivered a carboard box of material and I arranged its contents in a book account told from the perspective of someone who has not witnessed it, and this is somewhat true also of On Being There.>>> One of the findings of my thesis is in articulating the idea of mutual constituencies: amongst people, through materials, and through technological processes. On Being There was made fast  – in about 10 days – and there was no process of drafts and edits. I made the film, then travelled out to Greystones with a computer and a large screen and played the film for Tom, who asked for one small change, correcting a misplaced image. Unlike many projects where my authorial role becomes defined almost as a byproduct, my positionality here determined my approach, one where I was consciously curating and deriving a wholly new work from this source material. This positioning had two purposes: firstly it freed me to singularly pursue my practice enquiry into the communicative ordering of cultural knowledge through a given archive; and secondly it articulated a distance between the film and Tom’s practice. Although the film was made from material relating to Tom’s practice it is clearly legible as a reading or interpretation through engagement.>>> These two purposes form a mutual constituency, serving both our individual and collective needs. The outcome was at a remove from Tom such that he could be critically distanced from this interpretation, while it was at the same time a handy way to contextualise the exhibition in the main space which, while nominally a retrospective, in fact comprised only new works and reworkings of past outputs.79 79.  I See Earth presents an ambitious large-scale installation of sculptural work by one of Ireland’s foremost architects, Tom dePaor. The exhibition spans his practice from 1991-2021 through the media of sculpture, objects, film and drawing, painting and writing. Curated and commissioned by Nathalie Weadick and including new documentary work by Peter Maybury, I See Earth is produced by VISUAL Carlow and the Irish Architecture Foundation. Available at: https://visualcarlow.ie/whats-on/i-see-earth [Accessed 22 March 2025]>>>

Description, Documentary, Context, Productive Framing: How is On Being There situated, and how do this and the various transtextual devices serve our mutual constituencies?

On Being There conforms with elements of the documentary paradigm, thus situating it amongst or in opposition to the genre.80 80. The VISUAL website describes the work as a documentary https: //visualcarlow.ie/whats-on/i-see-earth [Accessed 28 March 2025] It’s the easiest way to describe it: It’s linear, and provides evidentiary material organised in loose chronology, arranged into five chapter typologies, with projects identified by date and address.81 81. The five typologies originate from the Willow Pattern, and the collective name for the group of structures in the main room of the I See Earth exhibition is: An island, a ship, a house, a hut, the fence (2022) As viewer however we quickly become aware (as with Landfall) that it also disrupts many documentary conventions. There is no introduction, framing or narrative structure, and the chapter typologies are abstract, each signalled only by a line-drawing on a blue screen. There is no voice-over, but we hear Tom speak twice, both instances excerpted from Drawing on Life (2014). In one of these Tom says ‘the places are not fictional; the fiction is how we see them’, something which stuck with me from when I first heard it in 2014, and I quote this in Make Ready.+ His voice emerges out of a reverie of images, movement, text, and environmental sound, and almost inadvertently Tom’s remark serves as a summation of my film.>>>

Further the film exists within different totalities: firstly the gallery; secondly the retrospective (of the work of another); and subsequently it is transposed (again) to the cinema, a space for which it was not initially conceived (On Being There has had a number of cinema screenings since the exhibition).82 82. On Being There was screened at Architecture at the Edge, Palas Cinema, Galway; Open House, Dublin, Lighthouse Cinema (2022), and at Rencontre Internationale Paris Berlin, in Paris (2023), and Berlin (2024), and I took part in a post-screening interview at the Paris screening. In displaying the film in cinemas there is a shift in context – from the site specific presentation for which to was intended, to a more generic encounter. At VISUAL the film was looped – available to dip into – with viewers unlikely to view it in its entirety, while in the cinema we watch a linear film from start and an end. Although the cinema might appear a natural home, this repositioning in the plush red interior of the cinema brings to it the expectations of narrative cinema, it’s pacing, ordering structure, authorship, and expectation of spectacle. On Being There though demands something different of the viewer, that they yield to its slow pace, its scale from the handheld to the landscape, in which human presence is as much for reference, context, or to demonstrate something for the viewer, as for any narrative purpose. Artifacts such as the five drawings on blue screens and the tree imagery have direct correlation with the main room in the exhibition, but in a cinema these are isolated reminders (if you have seen the exhibition), or otherwise as abstract puncturing of the dimensional space of the imagery.

In relation to graphic design practice the discourse around this film might focus on my transdisciplinary approach/ and the foldback of various mediums and processes. There are obvious correlations to make between these chapter dividers, and the pacing of sections of a book. The use of layering and transparency is typical of my handling of images and type in printed matter. The film also contributes to architectural discourse, both in its subject and in relation to how to present and represent architecture, and what indeed the scope of that is. Further the film might be thought about as architectural practice, since it shares many processes and media – drawing, photography, models etc. – and is speculative and synchronic in ways that much of architecture is a speculative projection into either future or past.

Menon and Patteeuw make a case for ‘magazine architecture’ where the graphic strategies which bring together multiple voices on the page serve as ‘critical editorial devices’ (2018: 84).83 83. Menon, C. & Patteeuw, V. (2018) ‘Magazine Architecture’, Karel Martens and The Architecture of the Journal, OASE, (100), NAi Publishers. Available at: https://www.oasejournal.nl/en/Issues/100 [Accessed 22 March 2025] Coincidentally they draw on Genette’s Paratext as a conceptual referent but their framing differs from mine. Firstly the paratextual writing within this thesis as outlined in my Introduction retains the more literary sense of Paratext, to refer to the surrounding and framing elements of any publication. Genette’s Paratextual elements (which might include ‘a title, a subtitle, intertitles; prefaces, postfaces, notices, forewords, etc.; marginal, infrapaginal, terminal notes; epigraphs; illustrations; blurbs, book covers, dust jackets, and many other kinds of secondary signals’) have a ‘more distant’ or ‘binding’ relationship to the totality of the text, performing as accompanying elements (1997: 3). Paratextual elements surround the text. Beyond this however my graphic strategies are performed by the bricolage of my practice, and intrinsic to this are the bricolage of sign, timbre, and technicity, each of which is applied in a performance and enactment of the subject matter and my enquiry into communicative mechanisms: they form part of the text, and hence my application of other transtextual modalities to more precisely characterise my practice. The distinction is important for me in that this is ‘performative’ rather than applied from a suite of strategies and confined to supporting the ‘text’. The bricolage is malleable, allowing both interdisciplinary foldback and technicity to shape meaning. Despite this distinction, and in common with Menon and Patteuw these elements which surround the writing (and in my practice enact or embody it) are ‘critical’, serving ‘to present it, in the usual sense of the verb, but also in its strongest sense this is: to make it present, to ensure its presence in the world, its ‘reception’ and its consumption.’ (Genette, [1997: 4] quoted in Menon and Patteeuw). Where for Menon and Patteeuw ‘magazine architecture could designate a form of architectural practice that invests the journal as its privileged site’ (2018: 86), these components (if these are the bricolage of processes, techniques, timbres, signs) of On Being There constitute a privileged site for an enquiry into in architecture discourse. It hardly makes me an architect but I am part of the discourse, and with this Tom’s practice is inserted back into that discourse both through his practice outputs, and through the proposition of presenting his (architectural) practice in this interstitial way.

On Being There is also Transpositional. In this instantiation the archive is the informing text (or hypotext) to the film (or hypertext) which is a wholly new account told from the perspective of my encounter. This category of Transposition Genette refers to as ‘overtly and deliberately thematic, in which transformation of meaning is manifestly, indeed officially, part of the purpose’ (1997: 214). Its purpose initially was to bridge gaps in the retrospective framing of the exhibition, providing access for the visitor via a sort of reader to the exhibition. The transformation in meaning arrives in that while the material is from Tom’s practice (including our Gall practice), it is here consciously removed from that framing. The film, rather than offering the viewer the work of a practice, offers instead a recording of an encounter with a practice through a fictional or proxy-caretaker. The presence of the curator-caretaker is signalled by disembodied hands; which stand-in for the hands of the viewer. Throughout, the presence of the caretaker (either in hand movements, or at a remove in the viewpoint of the camera) is signalled through multiple self-reflexive devices – the objects of the practice – drawing rolls, models, maquettes, are handled, turned, operated, played with, while the mechanisms of the office required to investigate this archive (itself bound by time through the technologies that encapsulate it) – slides, lightbox, scanners, screens – are depicted as we sit in the dark and the material is brought to the light.

 

30/31 ‘Hard sleeper’

84 84. Emigré provided a platform for graphic designers working across disciplines, and having featured me in issue 45, they subsequently published my début solo album Hard Sleeper (2000) which has an extensive book to parallel the music. A visual remix of pages from the book was made for Emigré 60 (2001) and the audio CD was repackaged and reissued in 2018. Available at: https://www.emigre.com/Magazine/60 [Accessed 22 March 2025]

Lexicon
Hard Sleeper, 2000; Emigré 45, 1997; Emigré Music, California; Rudy VanderLans; The Philips Tape Recording Book, Focal Press, 1968; Hobbema, The Avenue at Middelharnis, 1689; OMO detergent.

Précis
1) Cross-disciplinary practice and publishing; parallels between music and image editing/construction; redundant or abandoned technologies used as metaphor (see skeuomorphs and ‘semantic bleaching’ in ‘Artifact’ (Make Ready, 27).

2) Caption style recalls Images or Shadows; square grid employed as per N3 spread to emphasise travel/displacement narrative; images here reproduced from original digital files to higher reproduction standards than original edition, which was printed in a dark brown ink on greenish paper.

3) ‘… intercutting dislocated images as if memory, dreaming and waking have merged’; implied narrative of train-travel superimposed on audio; visual construction mirror the means of construction of the audio – memory, association evoked through timbre, arrangements, effects, recording device and operational procedures produce slippage (both in audio recording, and errors in book artwork).

Fig. 47 Make Ready, 30
Although the sounds are uniquely generated, the music has a bricolage quality.>>> Each track is constructed from a beat or pulse, onto which successive layers are added to and subtracted from. The album is made on a hard disk recorder, a piece of digital equipment which employs the analogue tape machine as metaphor. It has a physical mixing desk with pots and faders, but there’s a very small screen and the interface resembles 16 strands of cassette tape running in parallel. Working visually is awkward: it’s best when you work without a grid, scrubbing through the sound to find precise entry or exit points, creating loops and refrains as if cutting and splicing magnetic tape. Without exact maths behind this method of assemblage, there’s some slight slippage that belies the digital making.

The above extract written from a music-making perspective, begins to identify the bricolage of my practice in terms of engagement with technology and a responsiveness to this. As someone who was as a student and practitioner during the transition from analogue to digital, I bring with me a paradigmatic understanding from analogue processes to the digital realm. For the Hard Sleeper album I approach the interface of this Digital Audio Workstation (DAW) from a tape-recording perspective – so that what I produce lacks the digital precision attainable through other methods, and this becomes part of my instrumental set. I am drawn to this personal relationship with technology which produces slippage and allows tolerances, in a move away from digital precision (or mastery) towards something more provisional, reflective of both my practice and experience.

The Practical Bricolage, Technique, Mastery: (Surpassing the Unfruitful Antithesis of Form and Content)

 

… the concept of technique provides the dialectical starting point from which the unfruitful antithesis of form and content can be surpassed.
(Benjamin, 2005: 770)

Derrida’s footnote to the bricoleur is slightly denigrating: ‘jack-of-all-trades, someone who potters about with odds-and-ends, who puts things together out of bits and pieces.’ (Derrida, 1970: 7). In critiquing Lévi-Strauss he notes that ‘borrowing concepts from the text of a heritage which is more or less coherent or ruined’ could almost be said of every discourse, but it is this borrowing that gives purchase to my bricolage, establishing a familiarity with which to produce a transformation that alienates the viewer through a combination of recognition and disruption, thus provoking an active reading (ibid.: 6). The bricolage is threaded through everything – it is all shards and fragments from undifferentiated plains of origin, in a collective acknowledgement of the complexity of cultural knowledge and experience of the lived world (Denzin & Lincoln, 2013: 350). The tricks of the bricoleur are operations within the doxa.85 85. ‘The Text is always paradoxical.’ (Barthes, 1978: 158) It is certainly true that I adapt methods, techniques and material processes that are available to me, rarely seeking outside expertise.>>> 

Fig. 48 Make Ready, 8
Over time it became apparent that this was to do with a suspicion of mastery, and the value (or purity is it?) of the untrained sound. 

From music to print, or from one software package to another I apply the same tactics of resourcefulness, improvisation, repurposing and, often, misuse: I am ‘adept at performing a large number of tasks’ (Lévi-Strauss, 1966: 17). Firstly it’s pragmatic to make things myself. It enables a process of thinking and making, where materials and technological processes are intrinsically linked with and inform the production of meaning in a feedback loop  (or foldback) of signal and response. Were I to work with a film director for example, it would distance me from this, introducing so many layers of complexity (and cost) that I would most likely lose the impetus to make a film. Additionally, from a critical point of view, if I make a filmic work it sits outside of normative practice and its framing and evaluation (I’m not recognised as a filmmaker), while if a director were involved it would be viewed through the critical lens of film, thus shifting its meaning. 

Lévi-Strauss’ bricoleur works from an instrumental set that ‘bears no relation to the current project’ (1966: 17), and perhaps here I differ. Any given medium – a book, a film, a piece of music, an exhibition – is simply a means of transmission, and to be confined by only one would seem arbitrary. My practice has naturally led me towards the correlations and affinities across mediums, for their capabilities and differences as communicative modes, and for the continuity of enquiry that this offers. 

Mine is an Everyday Practice

 

‘Everyday practices depend on a vast ensemble which is difficult to delimit but which we may provisionally designate as an ensemble of procedures.’ 
(de Certeau, 1988: 43)

My instrumental set empowers me. I have predefined ways of working or ‘making do’ (and this is bricoleur), starting points which I can bring with some confidence to each project, and these meet with the various technical and practical resistances and affordances of medium and space.88 88. ‘There are countless ways of “making do”.’ (deCerteau, 1988: 29) In this meeting my available ‘instrumental set’ bears close relation to all projects since I am borrowing, or bringing with me processes and an understanding from one medium to another, and these commonalities are often integral to the subject. One effect of this is that it produces a transformation within the normative language of the medium, legible to the viewer as self-reflexivity, producing a V-Effect that engages the viewer-reader in a criticality.

... ways of using the constraining order of the place or of the language... by an art of being in between, he draws unexpected results from his situation.
(ibid.: 30)

This approach brings an outsider perspective – I operate as a non-expert and can distance myself from mastery, of which I remain suspicious. Levels of technical accomplishment and expertise are legible as a text. If this level is productive it is mutually constitutive, expressing, amplifying and complexifying authorial enquiry, but technique and proficiency inevitably lead to the pursuit of mastery. If the pursuit and therefore the goal is mastery this is certain to introduce a voice in conflict with authorial intent: it is vying for attention. Problematic for me in this is that it makes conspicuous the presence and positioning of the expert, establishing a hierarchy of author above reader. Additionally, mastery of technique suggests accomplishment within a predetermined and confined set of parameters, and I see this as a trap. Here I would like to make analogies in music in which this becomes evident and is problematised: 

… 20th century music has become one of the principal aesthetic zones where humans have used innovative gadgetry to make sense – and nonsense – of their own increasingly technologised souls. Musicians and composers both highbrow and pop have twiddled and tweaked electronic and electrical instruments, as well as electromagnetic recording and broadcasting technologies, in order to tune into new sonic, compositional and expressive possibilities.
(Davis, 2002: 23)89 89. Davis, E. (2002) ‘Recording Angels: The esoteric origins of the phonograph’, Undercurrents: The Hidden Wiring of Modern Music. London: Bloomsbury

Goodwin (1992)88 88. ‘… Western music also creates a network of rules for music making. This is a universal notational system and the precise measurement of tonal and rhythmic differences comes to define what music is. Indeed, the attempt to write music down at all suggests that the variables of its performance can be reduced to something more orderly. Goodwin, A. (1992) ‘Rationalisation and Democratization’ in Lull, J. (ed). Popular Music and Communication. Beverly Hills, CA: Sage. observes that musical notation (‘mastery’ of which in classical music at least is a prerequisite) is more than just a system for conveying information, it is fundamentally a controlling device which comes to delimit what music can be. What is annotated must conform to the system of annotation, and what cannot be annotated cannot be stored. van Toorn’s (1993) criticism of the Swiss Style, and Buzon’s claims of western imperialism, come to mind here +. This has further resonance with Kittler, who refers to the controlling mechanisms in the written word as an ‘alphabetic monopoly’, and ‘the bottleneck of the signifier’ (Kittler, 1999: 3).89 89. Kittler, F. A. (1999) Gramophone, Film, Typewriter. Stanford, CA: Stanford University Press Théberge instead ‘demands that all sounds ... be made available for musical purposes’ (1997: 213). This means exceeding notation to encompass contemporary use and misuse of instruments themselves: 

… musical instruments are not forever conceptually defined after the stages of design, manufacture, and marketing are completed… Rather, they are ‘made-over’ by musicians in the process of making music.
(ibid: 160).90 90.  Théberge, P. (1997) Any Sound You Can Imagine: Making Music/Consuming Technology. Hanover & London: Wesleyan University Press.

Despite the particular intentions of their designers, instruments will be used and misused freely by musicmakers, offering a paradoxical liberation through the constraints of these instruments, as there is something to react ‘against’. Counter to the assumption that ‘mistakes’ are something to be avoided or eliminated they are in fact (at least for certain electronic and rock musicians) essential to creativity (Goodwin, 1992: 82). de Certeau points to styles or ‘ways of operating’ within the constraining order of a system: 

These styles of action intervene in a field which regulates them at a first level, … but they introduce into it a way of turning it to their advantage that obeys other rules and constitutes something like a second level interwoven into the first.
(de Certeau. 1988: 30) 

By allowing the mistake, and the misuse of instruments we can think of a way of operating in which technique, rather than limiting the operator – who may lack expertise – transforms this into part of the productive vocabulary of communication through  technological processes held in tension between strategy and tactic, expertise and ‘making do’.

 

32/33–35 ‘Graphic Agitation’ / ‘PATMOS’

91 91. The essay title on page 32 of Make Ready is appropriated from the Liz McQuiston book Graphic Agitation: Social and Political Graphics since the Sixties (1993)

Lexicon
Liz McQuiston; John Berger ‘The pages of a book are never still’; PATMOS; text vignettes; solar eclipse; The Bread and Butter Stone; The Douglas Hyde Gallery; John Hutchinson.

Précis

1) Observation on book design and book space; material object as part of the total book communication/ experience (we were not taught this); locating shift in emphasis in my design practice, new production values; links PATMOS to The Bread and Butter Stone; ‘facsimile language’.

2) Sparse or limited image reproduction; some material e.g. eclipse reused rather than illustrated; spreads at varying scales, larger examples to make type more readable; all spreads flattened/filtered by duotone reproduction; spreads abutted/overlayed so that original page composition is ambiguous or unclear.

3) Identifying a consistency of approach/methods. I am producing visual material as context: my concern for the book is in relaying an experiential encounter with the text told through words, inks, substrates and materiality. (Print) technology and technique are mutually constituent with the written text; this is told but not illustrated – the images do not evidence this. The spreads are reproduced here as parallel text to the written text. They do not illustrate what is discussed in the writing, but instead focus on tone, sparsity (visual/visible language) – the space emulating (Hutchinson’s) text journey towards enlightenment.

More on Mastery and Anti-Mastery

At the time of making The Bread and Butter Stone I had been working on a self-published book entitled The White Book, which comprises a series of formal and structural manipulations made by hand to the pages of a paperback book. I had shown some of this to John and he suggested I incorporate this material into our book. I took text fragments imprecisely cut with a scalpel to use on the cover, and inside interspersed John’s writing (itself subjected to technological processes to disintegrate the letterforms) with further text fragments, to amplify the thematic through-line of the malleability of memory. Alongside strike-throughs, handwritten marks and what looks like large ink smudges and misprints these pages appear provisional or even ineptly arranged.>>> + We might look at this treatment and be reminded of fanzines, but in this art gallery context and in a book format like this (paperback size) this sits outside of our expectations. I am drawing the reader towards a conventional, formality and professionalism (or mastery) with which a book like this is normally designed, while disrupting its conventions to articulate thematics. The book, due to severe budget constraints is printed almost entirely in black on white and in combination these elements lend an impression that everything is subsumed and unified by a textural whole. In making this book I learned that this use of monotone can work as ‘flattening device’ to remove or decentre hierarchy. 

Fig. 49 Make Ready, 32
‘The complexity migrates to the materiality of the book. The object too becomes an expression of the content’

The production of PATMOS (2001) too is a consequence of costs, but this time round the print budget is more than six times that of The Bread and Butter Stone. Published five years later, we live in different times socio-culturally, and I am at the forefront of producing high-quality artbooks for Irish art institutions. In PATMOS all the images are in colour, and the writing – a reflection on journeys towards enlightenment – is mirrored by a complex blend of papers and inks. The book is casebound, with debossed title: , similarly austere to The bread and butter stone, but in its material characteristics PATMOS conveys a calm authority. We cannot but be struck by the exemplary production values. The text – set in blocks while recalling The Bread and Butter Stone – is more recognisably conventional, and only on close-reading do we become aware of subtle breaks in convention – a shift from justified to range-left type signifying an undoing, or slippage; amplifying a particular segment of writing. The mastery here – the exemplary book production values of Dutch printing and binding – is both instrumentalised and subverted through an unorthodox sequencing of papers and ink modulations which bring the reader through a haptic, reflective, reading experience as surfaces, textures, and tonalities shift with the turn of the page.

Make Ready too is printed to the highest technical standards. Essentially black-and-white-looking (used again as flattening device), images are in fact reproduced in a complex blend of monotone, duotone, and tritone processes to articulate nuances. A gridded page structure is counterpointed by the quite crude (or again inept?) typesetting of the body text. Set in a ‘display’ font, the letterforms lend themselves uneasily to continuous reading, and line breaks and letter-spacing contribute to making this seem awkward or ‘unprofessional’. There is a tension between the readerly tone of the writing, and the ungiving setting of the type. Overlays, image ‘clashes’ and the constant modulation of the complex page grid further contribute to a lack of fixity or organisation. Balancing these technical and formal elements suggests a collision of mastery and anti-mastery is productive. Our expectation that a book by a graphic designer about graphic design would be expertly designed is confounded, causing us as reader to question why this would be otherwise, and how our expectations affect meaning.

In These Islands this anti-mastery is used as strategy. From the outset my bricoleur approach determines my technical constraints and limited expertise. What I make is defined by these, but this is an operative position and it does not necessarily reflect an inability – I could, for example, follow a more conventional art practice approach and seeking funding, subsequently hiring equipment and employing a crew. This would require careful planning and logistics, and would bring with it its own visual language. By then though the moment would have passed, and more significantly this would preclude my making an intuitive response to the phenomena. Instead I choose to shoot this myself with semi-professional equipment, and the only plan or shooting schedule I have is to encounter the place through the camera and the microphone, recording the results. I respond to the vagaries: of daylight (which in the filmed material disrupts chronology); the wind (which produces substantial ‘wind-thumps’ in the recordings and must later be addressed); and to the phenomena of place and landscape itself. In post-production I must (re)encounter (again with my limited expertise) this filmed material, and make a response to this. Without shooting schedule I am free to work intuitively, cutting and disrupting the material to (re)produce a filmic encounter for the viewer-reader. The resultant film in its ad-hoc, disruptive nature is reflective of the ‘unauthorised’ development or ‘henge’ itself, which while evidently carefully coordinated (but left incomplete) is roughly assembled, with scars left in the displaced earth which surrounds it. 

We are so acculturated to high production values in contemporary cinema that the tolerances are very narrow, and we are quickly aware of error if for example camera movement stutters. Conversely, for me at least, highly polished and orchestrated camera movements are jarring in themselves. They read as an attempt to mask or conceal, to smooth over – in a seamless use of technology where the camera (our viewpoint) magically glides through space offering otherwise unattainable viewpoints. But this seems to me only to amplify the effort to conceal its fiction.+ In my films I set out to register or record, to produce ‘a document’ from source origins, inflected by technology, translation, and the meaning or sense inferred through this process. My strategy has broad tolerances in production values, technical and formal expertise, and, in the tradition of Direct Cinema does not involve complex shooting (use of dolly shots, tracking etc.). These tolerances introduce the productive use of technical artifacts to amplify the subject matter.+

 

 

36/37 ‘Boundary Commission’

Lexicon
Church Street, Bow Street, Hammond Lane, Dublin; Office of Public Works; Central Bank Plaza; Dublin Corporation; Maguire & Paterson; Tom dePaor, Marie-Pierre Richard; Uri Gagarin.

Précis
1) Collage, montage, détournement; collaboration as ‘joyous celebration’; working in an interstitial space, opportunistic; conditions, permission and description; planning requirements create need and possibility; image repurposing (tree image from N3 repurposed here).

2) Asymmetrical composition, severe image cropping; partial views; reflecting the incompleteness of this (or any) documentation; split image on left-hand page further fragments this material; the layers of this and the text typologies of Make Ready merge; shows completed installation, while Circlebook (38/39) only shows its derelict state; planning documents used to accord status and provide evidentiary material for otherwise ephemeral project.

3) Fictionalised account – a presentation of a fictitious book; a fictitious filming of this, mediated through hands (a further precursor to On Being There).

 

 

 

38/39 ‘Circlebook’

Lexicon
Circlebook;>>> ‘The expectation for the image is set up by the text that precedes it.’; Domus; Yuri Gagarin; Marie-Pierre Richard, Tom dePaor; Softsleeper; Apple Laserwriter II; Cyclus Offset paper; Steinbeis paper. 

Précis
1) Verisimilitude, origin, (re)appropriation; ‘a book of a fictional book.

2) Book jacket is scan of object overlaying photograph, remaining reproductions from digital artwork display combined or composite spreads (of caption and image); what is reproduced is not visible in the artifact; appropriated images folded into this (another) publication.

3) Self-reflexive metatext (Genette); correspondence of (preceding) caption with (proceeding) image; détournement; unauthorised reproduction/use of images from publications.

 

 

 

40/41 ‘1921–2001 – 1930–2012’

Lexicon
Sub Rosa, Belgium, An Anthology of Noise and Electronic Music+; Guy Marc Hinant; Leon Scott de Martinville; Philips’ Pavilion, Expo ’58, Brussels, Iannis Xenakis; Marcel Duchamp; Raoul Haussman.

Précis

1) Self-reflexive (refers to ‘1854, 1857’); Synchronic.

2) Multi-layered, reproductions misalign due to variations in cover and inner page sizes; colours reproduced tonally; all type legible even at such small size; density of layout produces a new compositional work from original material.

3) de Martinville phonautograph – the ‘presumed immutability of the microphone’ (Penman); graphic and typographic parallels with sound (see also Make Ready, 31) ‘Graphic “noise” changes in character’; using type to generate visual patterns/pulses/rhythms and interference; no other illustrative elements; paralleling spoken and visible language.

+

 

 

42 ‘Summer Songs’

Lexicon
>>> Summer Songs, 2004, Thread Pulls; Apple Macintosh computer; The Wire magazine; 9-pt Records; Gavin Duffy, Ed Kelly. 

Précis
1) Spontaneous Composition; improvised recording studio set-up; cover image suburban sprawl; social commentary; graphic/ photographic roles merge with music, composition, and production.

2) Simple page composition: press review fragment, cover image, credits.

3) Social commentary; housing ‘units’; associative link between title, image, and sound. 

Rehearsal as Foretext

Foucault (1979) questions the autobiographical material of the author, and the boundaries of what can be included in their outputs. Genette (1997: 3) discusses an aspect of this as ‘Foretext’ – giving the example of headings in early published serial episodes of Ulysses, later removed from the published book. The headings though remained in the minds of critics and carried ‘capital’ meaning. Foretext can have a paratextual relationship (ibid.) to outputs in that it surrounds and informs any notion of a definitive version. The status of rehearsal characterises being in a band and this prompts me to think about Thread Pulls and the material of the rehearsal as Foretext.

In discussing Thread Pulls in this thesis I am focusing mainly on the releases and live performances I made between 2010–12 as a duo with musician Gavin Duffy. During this time we released material on several ‘independent’ labels in Ireland and the UK, including New Thoughts, the début album, (Osaka [IRL], 2010), released in CD, vinyl and digital formats; and Youmeltwords/5/8 Rhythm Here (C/F records [UK], 2012), released in vinyl and digital formats. These releases were supported by a series of mini-tours and live performances including concerts, festivals and showcases, tapping into a network of promoters and venues throughout Ireland, the UK, Denmark, Sweden, Germany and the Netherlands.92 92. discogs.com (2010). Available at: https://www.discogs.com/label/820252-Osaka-Records-Limited; Available at: https://www.discogs.com/label/17493-CF-Records [Both accessed 22 March 2025].

Being in a band is an on-going condition and much of the activity of Thread Pulls took place in the rehearsal room, performing and composing in private. Through this a unique language of communication emerged between us, arriving at a method of ‘spontaneous composition’ as our preferred technique for generating new material.93 93. Rose, S. (2017). The Lived Experience of Improvisation: In Music, Learning and Life. Chicago: Intellect Books. Having set up our gear at the start of a rehearsal we would, typically without discussion, start playing something new prompted by a sound, notes, or a phrase on either drums, synthesiser, trumpet, or bass. We would turn this around for perhaps thirty minutes, making a rough recording as it took shape, and this would form the basis from which to develop a new song. This method was nearly always productive – it seemed the perfect way to harness the potential of several elements: in its unthinking manner it draws on sagacity – drawing on a subconscious repertoire to find a sound response appropriate to what we heard; trying out new figures, time signature, timbres, or effects processes; testing ideas that emerged in a live context; it involved releasing and combining in an energy transfer (a form of conversation); and it blended our disparate listening experiences and tastes.94 94.New Thoughts is a receptacle for all sorts of musical history, from 1960s psych to taut post-punk and elemental disco and funk, yet never succumbs to any one ideal enough to derail this singular expedition.’ O’Toole, L. (Irish Times, 1 October 2010). Available at: https://www.irishtimes.com/culture/music/album-reviews/thread-pulls-1.658180 [Accessed 22 March 2025]

Thread Pulls music is composed for live performance. In this is a reciprocity or foldback between composition and performance, and between performer and receiver (our audience) which forms a methodological approach. There are some distinct phases that lead on from this. Exploratory/developmental phases are often interrupted by impending gigs which bring impetus to arrangement and compositional decisions, as well as introducing the additional demands of playability: We must be able to play pieces in their entirety and the instrumentation must be achievable in a live context. Performed in front of an audience any new material is at this moment ‘published’. These pragmatics then have a bearing on compositional development, where songs are subsequently altered or discarded. Playing live too informs how the music works with an audience; the long-form songs which we developed were a way to extend the immersive soundworld of later material, holding a mood through slight and subtle modulations informed by dub rhythms.95 95. ‘Side A of the new 12" from Dublin’s Thread Pulls is a richly percussive and minimal new song You Melt Words, taking the idea of live dub rhythms into an art-rock context.’ Available at: https://nialler9.com/thread-pulls-you-melt-words/ [Accessed 22 March 2025]

The music is subsequently taken to the studio and adapted for recording. Thus the ‘instrumental set’ changes, and the communication objectives too are changed in this shift. For a live performance each sound is chosen in relation to the sound in a room, its acoustic qualities and how the sounds blend together. How each sound is played is affected by this, and we both respond to the sound in the room and to the audience. In the studio further changes in arrangement and instrumentation are made, new elements are devised, and the recording studio is used as musical instrument.96 96.As already noted in FitzGerald (1997: 22) timbre can be thought of as ‘the sonic attributes and qualities of recorded music, separate from the notes… spoken of as the use of the recording studio as instrument to sculpt sound.’ What is recorded forms the archive, but the practice, the activity, is in flux. The fixity of the recording is representative only of the recording itself and of what we were able to achieve with this process, while each subsequent performance is an incremental shift away from this, and it would be fair to say that live performances made after the recording of the New Thoughts album were often the most achieved versions of many of these songs.

This is one if the instances of ‘foldback’ that has lead me to consider my practice as a whole as rehearsal, interspersed by publication and performance. The written component of this thesis is firstly hypertext to the practice (the hypotext). The text of the practice encompasses not only the visible, manifested, published elements, but the surrounding practice activity – rehearsals, iterations – the unpublished and unrealised elements sometimes confined to memory and recollection. This material, some of which is published in Make Ready can be thought about as Foretext. The practice is in a permanent state of flux and of making ready, while the publications punctuate this continuous enquiry, providing practice visibility for an audience, and the evidentiary material from which to evaluate what it performs thereby advancing the practice enquiry. I am uniquely in a position to see the practice from this perspective, and the writing in this thesis constitutes the framing of this in ways that make this perspective transferable as knowledge, with theories and methodology are drawn upon to make this legible outside of my emic research position.

Foretext equally is applicable to the These Islands films of which there are no definitive versions. These Islands, Slievemore, Dooagh, Keel East, Co. Mayo (2013) was exhibited in a 10 minute version (Irish Museum of Modern Art, 2013); in a concise five minute version when screened back-to-back with These Islands, Ballysadare (Architecture at the Edge festival, 2017);97 97. Available at: https://www.architectureattheedge.com/saturday2017/these-islands [Accessed 19 August 2024] and more recently both films were edited into a dual-screen installation for I See Earth which incorporated previously unused footage (Fig. 50). While in many ways they are recognisably the same films, these versions are hypertexts to their original form and display other Transpositional modalities. Genette’s very direct sub-categorisations of this are easily applicable here. The short versions are ‘Condensations’ in which the text is intact but retold and as he notes ‘even the most emancipated concision can only produce a new version of the original text’ (Genette, 1997: 238). The addition of unused footage is an ‘Augmentation’, with where new shots help the flow or may make subtle shifts of emphasis but the changes are essentially ‘without thematic incident’ (ibid.: 228). Additionally, short excerpts from both films are included in On Being There and in Genette’s Transtextual model these quotations can be seen are Intertexts, one text literally and eidetically placed within another.

The intertextual modality of Appropriation in These Islands, Slievemore, Dooagh, Keel East, Co. Mayo (2013), is exploited through the film itself (see 108–111 ‘November 2011’ where this is discussed further), and also in regard to its iterative staging, which too becomes part of the text, or Foretext to the film. Initially exhibited at the Irish Museum of Modern Art as a Gall film it was staged as a one person screening room (a reference to Relayer/ Delay) in a small room off the main exhibition space in the group exhibition The Everyday Experience (Fig. 51). Sound was simultaneously relayed to the room and to the adjacent colonnades, where, separated from the screen it was experienced as dislocated field recordings, affected by the acoustics of the architecture and blending with ambient noise. A Gall chair was appropriated as seating (an intertextual quote from the Irlanda exhibition).98 98. ‘A new chair was spliced from the Dining Hall chair, itself an iteration of an anonymous 19th century kitchen chair borrowed from the Casino, Marino in 1984. In the remake, all the section sizings and workings were kept, but cropped and edited, with the seat and gusset rethought and rescaled for conversation and short stays. The detail and proportion is of the language of the creepie and the milking stool. The chair was further adjusted and then put into production, its design life the length of two conversations with the joiner. It was drawn in retrospect—a minute. The Gall chair was made in an edition of six, each numbered in roman numerals on the oxter. The furniture was considered both illustrative of the archive and servant to it, allowing scale 1:1 models to act literally as figures and ground to the experience, their authorship a subterfuge.’ (dePaor and Maybury, 2012: 72). This reference to an external text (another architecture exhibition) combines with the appropriation of the film to amplify a collision of texts, particularly in that the structure at Achill sits outside of what might be framed as architecture, and amongst the other works in the group exhibition was incongruous.

The exhibition publication (which I designed) included a page from each contributor.+ We used this space to provide a short text on Gunnera tinctoria, and a URL to a text which Tom and I authored entitled ‘Inter Alia’, outlining the planning dispute surrounding the ‘henge’ structure. The viewer-reader was thus invited to cross-read the material to explore its complexities.99 99. ‘Inter Alia’ (2013), co-authored by Tom dePaor and Peter Maybury, was presented as a parallel (intermedial) contextual text when the film first exhibited, and was subsequently published as a discrete text in San Rocco – What’s Wrong with the Primitive Hut? (8) Winter 2013. The text is an account of the incomplete construction of the unauthorised development; the ensuing dispute through the High Court; and the subsequent appeal and inspection on behalf of the Planning Board (An Board Pleanála) and the ensuing determination. Our position regarding the henge was left ambiguous, since our text concerned issues of property, boundaries, resources, and the sublime, although some viewers read the film as being in praise of (or honorific of) the structure. While our view of it is ultimately unimportant, this unintended reading was productive too as it further complexified the dialogue of our film with the exhibition.

These Islands, Slievemore, Dooagh, Keel East, Co. Mayo (2013) was next screened in the Architecture at the Edge festival (2017) paired with the newly made These Islands, Ballysadare, Co. Sligo (2017) (Fig. 52). The new film was made in a similar way – we visited the site and I made a filmic response to my encounter – and the since the site was of interest to us for its related concerns with land and landscape, property, ownership, resources, and construction, in convoking the two films these commonalities could be read across them. The new film though was five minutes duration and the two were imbalanced. I therefore set about re-editing the Slievemore film, cutting it down to five minutes also, in a ‘Condensation’ of the original, and this new version was screened under its original title thus extending the idea of foretext to the film, where previous published versions must now be taken into consideration of the total work. This was also an act of appropriation, and of bricolage, taking available material and refashioning it for new purposes. Both films were similarly appropriated in their most recent exhibition during I See Earth: Building and Ground (2022). The two These Islands films which take ‘found’ subjects (a ‘henge’ at Achill; an abbey situated within a quarry) as text for appropriation, and are radically transformed, and presented as a diptych. In taking either of these films in their totality then this Foretext of previously published versions contributes to their meaning. It points to their iterative rather than definitive use and as such that they are valued not as artworks but as the material of a discourse, which can be reconfigured to suit arising needs.

In The Everyday Experience, a one-person cinema is staged, while sound is relayed to the colonnades outside; in I See Earth the colourised films are backdrop, context, and lighting for the objects in the room. Perhaps the manner of exhibition ultimately has greater bearing on the encounter with this material. Unlike films screened in a cinema where context exerts only moderate shift in meaning (for example when On Being There was screened in Paris there was not only the transition from gallery to cinema but also from Ireland to Paris, thus its cultural resonances are altered), each exhibition is radically different, shifting the weight of even the filmic material itself.

 

43 ‘MADE’

Lexicon

MADE, 2004, Garrett Phelan; N3; Trinity College, Dublin; G.F. Fitzgerald, Lillenthal glider; Periphery for G.F. Fitzgerald; The Douglas Hyde Gallery, 1997; Racer; J.H. Bernard, Knowledge and Life, 1901; Declan Long; Caoimhín Mac Goille Leith; ‘Communication Breakdown’ (Led Zeppelin), Henry James, Roderick Hudson, 1875, assorted papers: Munken, Attencio, Provolumen, Da Costa.

Précis

1) One of many long-standing engagements with an artists, with significant editorial contribution; monograph expanded as tactile encounter; materiality hightening this experience.

2) Page images are arranged compositionally and for content, does not reproduce pages as they exist; text refers to fluorescent ink reproduced here in duotone (the implicit inadequacy or failure of this).

3) Economy of production (limited colour sections); material choices compensate this and amplify nature of content (particularly marker drawings etc.); a type of transposition; adapting to the book space and its affordances.

 

 

 

46–49 ‘Everything is Something Else’

Lexicon

(46/47) Two photographs by Peter Maybury, one of Mt. Etna, one a forest in Lismore, Co. Waterford: Essay title ‘Everything is Something Else’ borrowed from and referencing an article by Declan Long on Patrick Hall published in Circa Art Magazine, not attributed here (see Make Ready, 50, 101); The Douglas Hyde Gallery; Huts; Tal R; Robert Walser; PATMOS (see Make Ready, 33–35); John Hutchinson; Michael Hinds; Michael Raedecker; Cosima von Bonin; Chris Ofili; Avner Ben-Gal; Daniel Richter; Peter Doig; Kai Althoff; Laura Owens; Mamma Anderson; Royal Art Lodge; Verne Dawson (48/49) Huts spreads reproductions; Robert Walser, Tal R appropriations from Shelter magazine, California; reproduced spreads with contributions from Michael Raedecker, Cosima von Boninl various papers: JobArt, Splendorgel, Bioset, Artic.

Précis

1) Association with others (see also French Film Festival ,Make Ready, 16–19); My work appropriated, but not attributed as artwork, a ‘masked presence’ (see also The Bread and Butter Stone, Make Ready, 21, 50–53); anti-mastery alluded to in ‘non-contiguous’ but acknowledged as instrumentalised stylistic pretence.

2) Arrangement of pages 46/47 is formal ( with ‘plates’ on left-hand page ‘restoring’ or reframing the images as discrete ‘photographic works), disrupted by right hand page cover image underlaying type; References ‘the uncanny blend of pink and brown in which they are reproduced’, but these pages are represented here in duotone; ‘sampling’/overlay of book pages feels casual/ provisional; reproductions are at various scales making original format unclear; set out in tabletop style to imply the discursive.

3) Intertextual link to PATMOS and Robert Walser, itself an intertextual reference; book object is formal or conventional, but this framing is disrupted by the substrate selection/materiality and the ‘non-contiguous’ design; materials harmonising disparate content and amplifying disparities.

Convenience and Authorship

My work with John Hutchinson for the Douglas Hyde Gallery began in 1995, and was continuous for eight years, developing as a kind of co-dependency: The gallery programme gave me an ideal platform from which to develop my practice enquiry, and for John I gave (I would argue an otherwise unavailable) form to the thematic pursuits of the exhibition programme extending them beyond the gallery. This arrangement perhaps prefigures my idea of mutual constituency outlined in 6/7 1968’ / ‘1969’ / ‘Discipline’ / ‘1981’.+ an idea that emerges at the interstices of the Author Function (see also  6/7 1968’ / ‘1969’ / ‘Discipline’ / ‘1981’) – the endowed authorial voice resulting in the critical and cultural perception of the output, where ‘the author’s name manifests the appearance of a certain discursive set and indicates the status of this discourse within a society and a culture (1979: 211) – and of my operative position –within– a cultural enquiry or discourse. What is at stake is my role as cultural producer. The conventions and perceptions of disciplines are often rigid, casting the graphic designer as ‘outsider’ (FitzGerald, 2010: 165–6). My own practice problematizes this as it sits outside of normative discourse, particularly in a ‘collaborative’ setting (a term I resist in favour of mutually constituency). This has been articulated in relation to my partnership with Tom, which architect and curator Emmett Scanlon (2022) describes as being ‘as productive and influential as any other pairing you could point to in recent Irish architecture. It just takes a little more effort to describe…’ (see footnote 57 Architect and writer Emmett Scanlon in his presentation at a day-long event in VISUAL, a subsidiary event to Tom’s I See Earth exhibition (2022) describes Gall, my work with Tom thus:  ‘His long-term partnership with Peter Maybury is as productive and influential as any other pairing you could point to in recent Irish architecture. It just takes a little more effort to describe…’ This was subsequently made available as a podcast, available at: https://creators.spotify.com/pod/show/whatbuildingsdo/episodes/BONUS-Review-I-see-earth--an-exhibition-by-Tom-dePaor-e1inbjd/a-a7uvbuh [Accessed 21 March 2025]. An extract from this is also found on Scanlon’s website available at: https://www.emmettscanlon.ie/diary/iseeearthreview [Accessed 21 March 2025].’). Implicit in this statement is my insider-outsider status where I am working within or contributing to architectural discourse, yet my practice is framed by graphic design.

The space to translate always exists in the interface and exchange with graphic design. Only through the tools of the graphic designer do the words, images, and conception of the author(s) assume form. Commonly in book production this is not an ‘endowed’ authorial space for the graphic designer whose task may be confined to one of formal arrangement, aligning with, and articulating the preconceptions of a commissioner who reserves the right to final say. The space left over for graphic design in this case is decorative and at best, lending a contemporary flavour through fashionable choices which might make it more inviting or approachable: Graphic design as a superimposition.

Peter Maybury, who put everybody’s ideas together and added some of his own, has commented on how easily its curious character took shape. This is unusual, considering the variety of material it contains – and yet, of course, it is not unexpected, as independence is unquestionably a characteristic of any self-respecting hut’
(Hutchinson, 2005: 106)

As I have often found, my way to consolidate disparate elements in a book is to amplify difference rather than harmonise. Huts remains ‘bookish’ with casebound cover and endpapers providing a formal point of departure, but inside I push or rub up against book conventions: Only the section dividers are of a consistent format, while the written and visual essays which surround these are treated uniquely through varied papers (there are six different substrates), colour treatment (monotone, colourised, full-colour), typefaces and sizes (mixing classic serifs, typewriter and bitmap-derived typefaces, some of which are oversized). Each artist’s contribution is handled uniquely and almost casually, in an effort to avoid my superimposition of stylistic rigour upon the already strong visual character of the material. 

In Huts the standard copyright appears in the colophon for ‘the artists, the authors and The Douglas Hyde Gallery’. The book, and the exhibition are co-curated by gallery director John Hutchinson and artist Tal R. I am credited with design and production, and separately for photography, but it is the curators and invited artists, as part of art discourse, whose authorship is ‘endowed’ (Foucault, 2020: 211). In my role as graphic designer and through the working process that has evolved with John (where typically we talk at length and then I respond with a draft) I offer a number of my photographs which contribute to the thematic framing.100 100. For The Bread and Butter Stone I integrated material from The White Book on which I had been working at the time, and in much the same way here, photographs that I had recently taken are loaned for Huts. +Cross reference 20–23 ‘Introduction’ / ‘1997’

That the images are mine is a matter of convenience rather than authorship, and a structural distance is preserved between me, the editors who may choose to appropriate any producer’s work for their needs, and the artists for whom it is acknowledged a certain control is relinquished (Hutchinson, 2005: 104). Huts did indeed come about easily and quickly, perhaps in part due to my delineated role and operative position distinct from curator and artists, the boundaries of which I could strain. 

 

50–53 (Circa Art Magazine)

Lexicon

Circa Art Magazine>>>; Helvetica, Helvetica film, Letraset, 1980s; my appropriated photography; palimpsest; Peter Fitzgerald; Sandra Johnston; Gerard Byrne; Mark Garry; The Arts Council of Northern Ireland, Ormeau Baths Gallery; Garrett Phelan, MADE; Jeanette Doyle, Portrayals/ And then I Place my Face Against the Glass; (see book caption, Make Ready, 53); Jaki Irvine; Peter Monaghan; various papers: Arctic, Hanno Matt: Spreads from various issues of Circa include work by Erling T.V. Klingenberg, Maciej Kurak, Doireann O’Malley, Isaac Julien, Jaki Irvine, Peter Monaghan. 

Précis

1) ‘consistency of approach’ evidences intention of a linear/ longitudinal enquiry into the design of the magazine space; editorial precedents (see Make Ready 19, 101); use of grid convention to allow modulation and variance/ transformation; various intertextual/metatextual references e.g. Helvetica (typeface)/ Helvetica (film)/ Letraset catalogue; self-reflexivity: the magazine design quotes and references itself across successive issues; generating unattributed images/ montages, the masked presence of the graphic designer (see Make Ready 21, 46–49); a parallel text of my image enquiry, ‘redeployed’/ appropriated images; self-reflexivity within my practice: inserting the ‘text’ of my practice (design elements, book jackets etc. other Foretexts [Genette]) into the ‘text’ of Circa; the magazine formally becomes part of my longitudinal enquiry through this (unacknowledged) reappropriation; the ‘prolonged sequence’ enables continuity and self-reflexivity.

2) Intertextual use of illustrations/reproductions – issue 120 cover with Gerard Byrne film still references Make Ready 98–101; Garrett Phelan artwork (53), issue 116 references other Make Ready essays: MADE 43–45; Fluorescent series (54); New Thoughts, 86).

3) Expression of grid on preliminary page of each issue retained, with radical reworking of grid/ conventions across the 16 issues; use of dynamic type, calligrams, visual punning, appropriation.

 

 

 

54/55 ‘January 2007’/ ‘Lunar Eclipse’

Lexicon

Thread Pulls, Fluorescent series; Summer Songs; The Irish Times; Polaroid photographs; CD, Garrett Phelan; Marie-Pierre Richard; Stephen Quinn; Ed Kelly; Gavin Duffy; 9-pt Records: Moonless and Crowblack, David Donohoe; Simmons drums; 9-pt Records; Munken paper.

Précis

1) Working relationships as a constellation of people: Garrett Phelan (I design MADE and other publications) becomes commissioned artist for (my band) Thread Pulls; I subsequently publish his audio work Black Brain Radio on my 9-pt Records label (see also Make Ready ‘Summer Songs’, 42; David’s album Moonless and Crowblack, 55, New Thoughts, 86); ad hoc/ bricolaged recording methods; post-processing and live performance; inherent failure; Spontaneous Composition; intertextual references/ recurrent motifs (see Make Ready ‘Discipline’, 7).

2) Material from two publications (both on 9-pt records) becomes interwoven on this spread, making visual correlations and puns as well as interrelated text and personnel; mixed means of representation (digital files, photographed and scanned objects); use of overlay to convey sense of material properties of object.

3) Self-publishing/DIY; Spontaneous Composition/ improvisation; inherent failure as a method of enquiry into image/ mediums; various intertextual references and associations.

 

 

 

56 ‘Standards’

Lexicon

Bertholt Brecht; Architectural photography; Prime lens.>>>

Précis

1) The title ‘Standards’ is a reference to the ‘standard’, or ‘prime’, 50mm camera lens, and also an oblique reference to the 2001 album Standards by Tortoise; Subject matter opens out into my photography of Dysart, and its publications in Notations, Open House, On Being There; the single privileged view (Smithson) (see Make Ready Artifact, 27; Irlanda, 85, 96).

2) Single block of text with marginal quote.

3) N/A.

‘The situation is complicated by the fact that less than ever does the mere reflection of reality reveal anything about reality’. 
(Brecht cited in Benjamin, 2005: 526)

2005
I first visit Dysart [see footnote 10 Dysart is an address in Co. Wicklow, Ireland at which since 2005 dePaor has been developing an acre of land in a series of walls, gardens and buildings] shortly after the site is purchased, but it doesn’t have a name yet. I take snaps, nothing special, just a record of being there. In subsequent years I return more purposefully to document the transformation, and over time and through conversation we realise the role this act of recording plays. 

Fig. 53. 2005

In the Dysart photos there is a sense of a relay, where I am picking up ideas, traces of which are present in the place, and translating them into (my) realm of photos. What I include or exclude is an amplification of my particular reading, one that may differ from Tom’s. In assimilating a space we shift subtly and constantly such that our perception is a composite, where perimeters are not defined, yet with the camera I must frame what I see from fixed position – where edges and perimeter become critical. Each photograph I choose to stage is selected intuitively, and this moment of spontaneous insight is the moment to trust, as almost immediately after positioning the camera, pragmatics and rational evaluation take over. As I photograph I must constantly adjust to the feedback of the camera as my (unarticulated) intention is modified in response to its parameters. Akin with the ‘in-between’ frames in A Late Evening in the Future, each photograph can be thought about as an ‘impossible view’ (see Make Ready96 ‘/’), shaped by the camera’s optics, as they are fixed views of a reality we can only experience in constant flux, translated through the lens, and this is both their failure and their strength:

‘The camera imposes stillness on the movement of things… on the movement in things… to get at what is concealed from the human eye by habits of thought and perception.’ 101 101. Kiarostami in subtitles to Daly, F. (2021) The Mirror of Possible Worlds: Kiarostami on Aran. Available at: https://aemi.ie/works/fergus-daly-the-mirror-of-possible-worlds-2021/ [Accessed 22 March 2025]

Kiarostami’s observation here seems to refer to a stillness imposed both on the movement within the frame, and to the frame itself which is first articulated by the camera, and then fixed by the photographer. The image (if it is a good one) may indeed get at what is concealed by habit, but equally its frame precludes all other thoughts which are necessarily simultaneously available in the moment of being there. Thus what it reveals is surely as much an assertion and affirmation of the photographer’s perception as it is a liberation from habit? This indeterminacy is part of what motivates me to return, repeatedly, to the same viewpoints. In doing so not only does it track changes in the physical space, but it insists on an iterative reading of the photographs. In Desert (2016) [project descriptor] Desert (2016) is one book of an eight volume set Notations (Gall Editions), co-edited by me with Paul Clarke. Desert presents notebook pages by dePaor in parallel with a corresponding set of photographs which I made over a 10 year period. The publication gathers this material chronologically, and without hierarchy. It inherently questions our ideas of drawing and documentation, and their relationship to place. In this publication I occupied several roles; as series co-editor, as volume editor, and as contributor, photographer and book designer. Notations brings together in eight separate volumes, drawings, notes, collage, photographs and appropriated images taken from the notebooks of seven architects/practices who use them as both reflective and reflexive forms of thinking and practice, and a collection of texts by Clarke.  I assign only dates to the photographs by way of identification, forefronting their ephemerality and the mutability of place.

Our Gall publications make authorship ambiguous. For Desert I am series editor with Paul Clarke, dePaor is the book’s author, and Gall (dePaor and I) are the publishers.102 102. Desert is one book of an eight volume set Notations (2016), Clarke, P. and Maybury, P. (eds). Dublin: Gall Editions.  Alike with Reservoir, this book is a self-cover, with no standard paratextual framing. Series title, author, and book title appear on the front cover, and a colophon with imprint details appears on the last page, with notebooks attributed to Tom, and photographs to me.>>> The book is made up of two parts or essays: firstly selected notebook spreads; then selected photographs, both arranged chronologically. Throughout, all images are reproduced in monotone, and allowed either a 1/4 page, or a double-page spread. Through this arrangement, although Tom is ‘author’ no distinction is made as to the relative values (or truths) of notebook and photograph, both of which appear to have parity as ‘notations’. Both draw from a common subject: the place Dysart. Both are projections and speculations – the former from a past into the future, the latter from a present past – and fixed now in a book are both pasts. My photographs are projections in another sense too: They appropriate the place, bringing into dialogue what photography achieves. While photographing Dysart my anchoring thought is that the photographs that I will produce are Hypertextual, ‘grafted’ (Genette) onto their previous (and dynamically evolving) text. No place is fixed in nature or signification but as my photographs of Dysart have tracked 18 years to date (almost the full lifespan of the project), their subject has radically transformed in appearance. Even while the text (the authorial intent) may remain largely consistent, my photographs are iterative, and with each attempt I am drawn towards the same things and to new things previously not legible to me. That is to say that through the photographs I am trying to negotiate my own understanding and experience of the place, and equally I am negotiating my own practice – what it is to photograph, to ‘capture’; how to ‘store’ and ‘release’, and to what ends. 

They are not attempts (transmutations) to capture the intent of Tom as author, nor the intertextual relationships of his practice, and the verisimilitude that is claimed by the photographs is challenged or undone throughout the framing of the Gall works and the manipulation in those works of the various paradigms (book, film, documentary, exhibition, object-place). I am instead occupied with making images which capture how the place makes me feel, and what I understand of it as a text. While I often talk with Tom about what he sees and intends, I can only relay my own experience. One ambition of Desert is to flatten this; that the building in prospect (here truly a foretext as the drawings are published even as the place is incomplete) is no more or less significant or true than the photograph that stands in for it, and brought together in the book, the drawing and the photograph are in dialogue with each other and with the larger ‘text’ of architectural practice: The work of photography is part of the work and dissemination of architecture and architecture practice.

 

 

57–59 ‘51 Ways of Looking’

Lexicon

51 Ways of Looking: Shahzia Sikander; SpiNN; The Illustrated Page; Prey; silk-screen; Irish Museum of Modern Art; Charta; show-through; strike-through; reproduced spreads from 51 Ways of Looking; various papers: Munken, Sirio, JobArt, Reprobank.

Précis

1) 51 Ways of Looking is the title of a work by Shahzia Sikander; the artist provides files and access to material but was only peripherally involved in what was to be described as an ‘artist’s book’, another manifestation of ‘masked presence’, as graphic designer I was to create a book object that would be perceived as an artist’s book (see The Informing Text, ‘November 2011’ citing Kostelanetz on this).

2) Single block of text with abutted illustration showing only a frame – a separation from Sikander’s printing files, for The Illustrated Page. This appears in the book as a spread but here functions as a diagram or template for The illustrated page with further reproductions of this on 59. Followed by grid of abutted spreads mixed with book-object photograph; entire of 58 is overlaid with artwork from a drawing by Sikander, an arrangement of 16 holes, reprised from the cover of the book, where this configuration is produced as holes punched through the cover board. Here it is obscuring the reproductions; simulation of show-through/shine through): some pages of the book are on 45gsm paper and the underlying images can be seen, and this has been digitally simulated here in Make Ready.

3) Use of a wide variety of substrates, formats and production processes to develop a sense of uniqueness to this publication.

 

 

60/61 ‘Messages sonores’

Lexicon

Model Arts and Niland; Sculpture in Context; National Botanic Gardens, Dublin, 2009; DEAF (Dublin Electronic Arts Festival, 2009/10; Ulster Festival of Art & Design, 2015; Marie-Pierre Richard; Toshimaru Nakamura; Martina McDonald; 1970s; BASF; Message Sonore (Tape Letter); Grundig; Sony; Agrigento, Sicily; Tangier, Joujouka, Morocco, August 2009; Mel Gooding ‘A sound recording gives us direct contact with source energy… Recording taps into the flow of reality. It short-circuits.’  

Précis

1) Image typologies and usage, how they are discursive, collectively evoking experience/ phenomena; ‘foldback devices’ – processes in visual medium which make parallels with acoustic media: crop/ cut; overlay/ layer; spatial dynamics; scale/ volume); repetition; clash, loss, interference, legibility, audibility, thresholds of this; obsolete and redundant technologies and their traces in contemporary practice; the audience as maker; multivalency; simultaneity; authorship.

2) Multiple source images/ image typologies: ‘field’ image (staged during a recording); ‘playback’ (post-produced and staged); artifact image: index to artwork; image/text overlay/ interaction – type from index artwork overlays three images to be only partially legible and in areas reduced to visual ‘noise’, reflective of how we experience sound in urban environments; reproductions of CD sleeves with colours flattened to tonal representation through duotone.

3) Text and sound coupled (trans-sensory); participatory: requires viewer-reader participation, the audience as maker; multivalency; simultaneity; authorship.

 

 

 

62/63 ‘A Life of Their Own’

Lexicon

Lismore Castle Arts; Richard Cork, Kate Atkin, Matt Calderwood, Roger Hiorns, Rosalind Nashashibi & Lucy Skaer, Eva Rothschild, Conrad Shawcross, Daniel Silver, Kate Terry; Aileen Corkery; various papers: Splendorlux, Pergamenta, Biokraft (conflates association of people and materials).

Précis

1) Self-reflexive devices of materials, binding, and foredges all draw attention of the viewer/reader to the act of viewing and the sculptural qualities or objectness of the book; collateral association of others (participant non-collaborators); material and object quality of book parallels curatorial conceit of the materiality/immaterialty of sculpture as represented in the reproductions of flame (Hiorns), sculptural object (Rothschild); sculpture made from building materials (Calderwood) etc.

2) Scan of book cover on lhs; single pages and spreads (one cropped) arranged in cruciform, arranging as a sculptural form the material object of the book; text refers to the materiality but there is no evidence of this in the reproductions.

3) A technical arrangement (page sequence is derived by using four papers, each with two distinct surfaces, folded into signatures run in sequence across or against the flow of content; of substrates gives a tactile/ sculptural character to the object; foredges are irregular meaning you cannot ‘flick through’ the book, this book is difficult to operate(!); page turning is made awkward, and the viewer-reader is made conscious of this operation; cover type described in text as ‘deformed’, is existing form which has been altered/ distorted.

 

 

 

64–49 ‘Not Being There’ / 2008 (Underground)

Lexicon 

Underground (see Make Ready, 26-27); Dennis McNulty; Image Text Sound Editions; Road Records, Fade Street, Dublin; The Arts Council/An Chomhairle Ealaíon; Sonic Youth; Nirvana; The Top Hat; D1, John T. Davis, Angela Detanico & Rafael Lain, Experimental Jetset, Jo Hogan, David Lacey, Lazybird, Martin McCabe, Daragh McCarthy, Francis McKee, Dennis McNulty, Dean No Age, Garrett Phelan, Sarah Pierce, Naomi Ryder, Adam Sutherland, U:Mack, Rudy VanderLans, Robin Watkins, Stoner Girlfriend; Northern Soul; Road Records; MySpace, July 2010; Garrett Phelan; Donal Dineen; Dave Kennedy; i-and-e; Bassbin; Konono No. 1; Skinny Wolves; U:Mack; The Forgotten Zine ArchiveThe Stars are Underground, Daragh McCarthy; Robin Watkins; Stephen Rennicks; Lost Formats: Emigre 57; Green Beat; Pantone 012; Pericord Contraste.

Précis

1) ‘The material connection between sound and the physical object’; performer and performance; being there; the impulse to record and document; obsolete and declining technologies; artifacts of archive; ephemera acquires value status of archive (unintended consequence of this); fragmentary, formulated and incomplete/partial representation; Multivalency, polyvocality; reflexive and intermedial relationship between print material and exhibition; relationship between performance, recorded artifact, and material representation; ephemera and archive (value changes over time).>>>

2) Montage of events/ exhibition views during the exhibition, with and absent of people; flat representation of poster aside photograph of poster in context plays with spatial dimensionality of the page; cover/ poster seen abstracted and in context; publication and exhibition/event documentation mixed on same plain, making image origins and timelines ambiguous (e.g. event documentation pages 67 and 69 are different events and locations); spreads collaged at various scales to create an abstract montage of material; original form/layout of publication becomes ambiguous. 

3) As per 1) above ‘… fragments… formulated one (necessarily) incomplete and partial view of music culture and activity.’

‘… only by transcending the specialisation in the process of intellectual production – a specialisation that, in the bourgeois view, constitutes its order – can one make this production politically useful.’

(Benjamin, 2005: 775)

<p>(Photograph: McNulty, D.).</p>

In a photograph taken at the opening of Underground I am standing behind the counter in Road Records, Dublin, selling copies of the book Dennis and I have just published. Our film screening has just ended down the road at Film Base and Dennis and the filmmakers make it back to the record shop. In the basement people are viewing the exhibition we have co-curated, while upstairs the shop is packed and the crowd spills out onto the street. I stand behind the counter and sell 150 copies of the book.>>>

Fig. 54 Underground (2008), exhibition launch, ROAD Records, Dublin.

Acting As 

If I adapt Benjamin’s demand for the ‘Author as Producer’ for graphic design practice, the call can become one of the Producer as Author: S/he is already ‘in solidarity’ with the producer (we already produce!), and may easily avail of ‘technical progress’ for ‘the foundation of her/his political progress’ (2005: 775). ‘Independent and oppositional cultural production’ as van Toorn suggests, rather than forming a new dogma, requires an approach ‘that makes it possible for mediating intellectuals, like designers, to leave the beaten path, to organise their opposition, and to articulate that in the mediated display’ (van Toorn 2009: 104). By taking up the tools available and familiar to me I am able to speak of the culture within which I operate. Lupton (1998) goes some of the way towards this in observing ‘Production is a concept embedded in the history of modernism. Avant-garde artists and designers treated the techniques of manufacture not as neutral, transparent means to an end but as devices equipped with cultural meaning and aesthetic character.’103 103. Lupton, E. (2012) ‘The Designer as Producer’, Graphic Design: Now in Production Minneapolis: Walker Arts Centre In Aguirre’s interview with Experimental Jetset he refers to the ‘technical image’ in which processes are expressly used in order to expose their ‘material base’ (Experimental Jetset).104 104. Aguirre, P. (2022) ‘Writing on the Wall: Interview with Experimental Jetset’ Available at: https://www.academia.edu/73248498/Writingonthewall_Jet_Set_Peio_Aguirre_ENG [ Accessed 22 March 2025] For Experimental Jetset this type of usage is motivated by a mistrust in the image derived from their reading of Debord’s ‘The Society of the Spectacle’, and in an effort to demystify image representation in the production of a V-Effect. This ‘technical progress’ (Benjamin) then can equip the graphic designer with the means to move beyond the specialisation of intellectual production (2005: 775).

People need to derive income through practice (it’s a profession), and of course I recognise that I have been lucky, starting as I did at a time when it was possible to get by (mostly) making work in which I was culturally invested. During the course my writing ideas have naturally spilled into my teaching, and I have put these to the test, running studio projects which ask the learner to produce from an insider (emic) perspective. If students see themselves within a culture, and are producing for that culture, they come to recognise the value of their insight, and are naturally invested in project outcomes. If we undo the assumption that a graphic design education must make graduates ready to enter professionalised practice, and instead ask of them what kind of practice they wish to enter into, we introduce the hope that they can in time change professionalised culture. While it may seem naive to suggest an undoing of a professional practice, Pater finds that ‘the profession is a form of protection and exclusion, limiting the access to knowledge, the access to the means of production, and the influence over discourse.’ (2021: 334). This limits not just what may be said, but by whom. Having arrived in this situation it seems incumbent on me (as graphic designer and educator) to attempt its undoing. van Toorn asserts a ‘political approach’ ‘that, unlike the dominant neoliberal form of capitalism, is directed at real social problems’ (van Toorn 2009: 104), but I think this must be broadened in the sense that all actions are political, and visual communication in particular is capable of such impact that an understanding of these mechanisms is in itself a real social concern. 

It seems that there are two parallel aspects to the operative position of my practice that I must articulate here, problematising any notions that I may hold about independence and opposition. 

Independent

Firstly, in understanding every act as political, beginning with the privilege of being in a position to speak I must addresses this in my outputs which are a manifestation of a lived social and cultural position. Not all of what I produce is ‘independent’, or perhaps the majority is not, as is even the case with Underground. While stemming from and reflecting independent culture, endorsement by the Arts Council problematises any claim to being either independent or ‘underground’. It is however ‘oppositional’, in bringing to light a culture that exists (or survives and fails) despite mainstream dominance. Make Ready was an independent initiative – I took the Offset invitation as an opportunity to publicise my by then (financially) flagging independent practice, pitching my book idea to the organisers, and independently organising a gallery exhibition – but was ultimately reliant on the establishment nature of Offset to reach an audience. Landfall was as an ongoing and independent enquiry given the chance to exhibit as a result of a commission by Thisispopbaby, for a festival that could hardly be more mainstream (The St. Patrick’s Day Festival). Thread Pulls is perhaps the most resolutely independent, evolving in a network of independent venues, promoters, and labels, with each aspect independently curated by Gavin and me.

Oppositional

Secondly, accepting the privileged position from which I speak, my publications take established paradigms (book, film, music, exhibition) and in various ways destabilise or decentre their functionality, through an enquiry into the communicative order, expressed in their discursivity and transtextual modalities, and through materials, technicity, and self-reflexivity. Underground makes use of available mechanisms and structures: a record store as hub or locus for cultural activity; the disused basement repurposed as exhibition space; an ad hoc and independent sub-cultural network of music maker-, writer-, or artist-contributors – and through this decentres notions of exhibition and publication.105 105. ‘Zines are speaking to and for an underground culture’ (Duncombe, 1997: 8) The book is ‘zine-like’, positioned ‘within the condition of the production of culture that constitutes an essential component of their politics’ but unlike a zine was produced with establishment funding.106 106. ‘Fanzines are positioned “within the condition of the production of culture that constitutes an essential component of their politics”, but also “within” the very conditions of the culture in which they are produced.’ (Triggs citing Duncombe, 2010: 13).

Make Ready and Landfall can be understood as oppositional in the ways in which they eschew conventional graphic design practice. Make Ready stages an intermedial presentation of an interstitial practice, fundamentally in opposition to industry practice.[project descriptor] Make Ready is the title given to a body of publications comprising a semi-performative audio-visual conference presentation; a survey exhibition during which a number of gallery talks were hosted; and a book, all of which were authored by me. They were staged and published concurrently in 2015, prompted by an invitation to appear as opening speaker at Offset, Dublin, an established international design conference attended by industry practitioners, educators, and students. The exhibition was presented at the Library Project, Temple Bar, Dublin, and the book was co-published by Gall/Ways&Means. A copy of my book was given to each of the 2,500 delegates, and copies were on sale at the gallery and various online art and design resellers. At Offset I made a performative audio-visual presentation, combining a part-scripted/ part-improvised spoken component, intercut with pre-recorded voice segments, still images and 22 film and audio sequences which dramatise or reimagine aspects of my working practice. The exhibition made a single intervention – a press-folded aluminium shelving unit of 2.7M height – forming a 4M skeletal wall across the gallery. (Fig. 1). I reconfigured the space to function as window display, library, reading room and exhibition (Fig. 2). Aligning the shelving parallel with the glass shopfront and stepped back it functioned as sign and window display when viewed from the outside. A deep space inside, between the glazing and the shelf facilitated an intimate (yet in public view) ‘reading room’, while the gallery-facing side offered another browsing space and overview perspective of the installation. On the shelves were books, prototypes, posters, make-ready sheets, records, CDs, and several unique artifacts. An amplifier, speakers, turntable and CD player enabled visitors to select and listen to recordings, while an adjacent laptop played-out a number of film works on a loop. In the Make Ready book the written text commences with a succession of chronologically arranged observations, many illustrated in found photos or diagrams, discussing aspects of sound and image, the earliest of which dates to 1854. These merge into a succession of texts reflecting on aspects of (re)production, citing formative examples relating to my practice on the subjects of recording, drumming, film, typesetting, and reproduction. These are followed by illustrated accounts of early work from my practice. The book then provides further chronologically arranged output examples, disrupted by commentary and observations on artefact, archive, analogue recording techniques, posters, books, materiality, presence and absence, photography, economy, inter alia. Each of these forms an essay, and within these accounts reference to many other works and ideas are made.  The conference presentation, book, and exhibition bring together my roles as writer, performer, author, editor, curator, musician, and book designer, each decentring practice enquiry away from graphic design convention towards an enquiry into communicative order activated by multiple imbricated discourses. By contrast my books with Gerard are financed by established cultural institutions that could be seen to form an elite, while it is our mutual affinities and artistic enquiries that sustain the relationship. The museum context facilitates the publication of the work, and within this the space is wide open to explore political and cultural resonances. One of the principle values for me in these books is the enquiry into communicative media and its implications both within and outside of artistic practice. 

Even as I operate at interstices my actions are from within discourses rather than imposed upon them. In the exhibition Graphic Design: Now in Production (2012), and in McCarthy (2013) the graphic designer is framed ‘as’:’ as author, as editor, as publisher, as curator, as producer, as entrepreneur, as activist, as teacher, as artist, as researcher, as enabler. Any of these may be activities demanded of me, but even if operating at interstices I am situated within discourses rather than imposed upon them. Rather than ‘act as’  I am acting ‘within’.>>> 

Underground was an exhibition, a printed publication, and a series of film screenings and events staged in Road Records, an independent record store in Dublin, co-curated by Peter Maybury and Dennis McNulty with a publication designed and edited by Peter Maybury. The exhibition was supported by the Arts Council of Ireland. The show included work by artists, musicians, DJs, writers, film-makers, publishers, and designers. Four film screenings were presented in conjunction with the Darklight film festival at Filmbase, Dublin. A 192 page publication featuring wide-ranging contributions was published in an edition of 500 copies. A series of events in the exhibition space included an audio playback, a live-streamed band practice, and an online auction of Northern Soul records. The only online content produced was a single-page website with downloadable ‘Postscript’ PDF and a MySpace account, at the time (2008) one of the most popular online outlets for independent music producers.

Road Records became a hub for the Dublin independent music scene during the 2000s, selling and releasing locally produced music, hosting in-store gigs, and as a place for conversation. By 2008 Road like many independent record stores was struggling to survive. Dennis McNulty approached me with a project for which he had received Arts Council funding, reflecting on a 15 year period of largely undocumented culture of independent music; the dramatic changes in our relation to and consumption of music; and its impact on that culture.>>> Dennis is a visual artist, and has like me been active in independent music production in various entities since the 1990s. At the time of Underground we were working together on a number of projects including Serverproject, a four person networked electronic sound-performance ensemble. Dennis initially asked me to design the book, but from our earliest conversations my role was more holistic, and he generously suggested we share the curatorship. Visual art and music are two areas of activity which, while having obvious commonalities, operate quite distinctly, often with distinct audiences, and it was our intent to merge these perspectives, and this is reflected in the scope of participant-contributors.

The exhibition was presented in the disused basement of the shop, where I designed and built the display, working from what was there to repurpose CD bins as vitrines, shop counter as display case, with wall displays adapted to accommodate artworks; and we added a turntable, cassette player, DVD players, projectors, headphones and speakers. The book was designed over a ten day period, so as a matter of expediency I edited it as it came about. Dennis and I held a shared understanding of what we were trying to achieve, and much of this went unspoken. As effective insiders we knew the terrain of our enquiry but were allowing the material, and the contributors to shape this. I drew on the visual language of the shop – since everything was painted bright yellow I made the pages of the book yellow –  and I adapted the shop’s roadsign-style logo as a cover design. If additional photographs were needed I took them or we commissioned them. The material in the book is arranged alphabetically, a structural imposition in keeping with record collecting which I used to emphasise the polyvocality of the contributions through resultant collisions and juxtapositions.

 

 

70/71 ‘Relayer / Delay’

Lexicon

Relayer; Lev Kuleshov; Pierrot le Fou; Abbas Kiarostami: 10; ShirinDelay; The Lives of Spaces; the Irish Pavilion at the 11th International Architecture Exhibition – La Biennale di Venezia; 2008; Marie-Pierre Richard; Nathalie Weadick, Hugh Campbell; The Picture Palace (Pálás), Galway; Tom dePaor, Gall; Douglas Smith; Palazzo Giustinian Lolin, Venice; 65th Venice Film Festival.

Précis

1) The mechanics/technology of viewing and representation; mutual constituency, Tom had no sight of film in advance, an outcome of conversation; by not for: I am situated in architectural discourse; image and sound in film (Synchresis [Chion]); Synchronic representation (sound sources montage); intertextual elements; narrative construct in film; Relayer/ Delay as precedent/ entry point for On Being There; the filmic as a way of communicating the performative function of a built cinema which parallels the concerns of the building itself – an enquiry in film; Relayer/ Delay as a research enquiry; A Study as further development of the mechanism of film as a research response/ enquiry.

2) Layered views of film frames, installation views conflate an impression of a space; images bleed, cross the gutter, overlap and are cropped; body text and marginalia (intertextual references): these superimpositions mirror the installation experience where the projected image can be seen through the view of the viewer.

3) Synchresis, staging, evocation through sound, montage; the film is a component, a constituent part, rather than a discrete work; it later becomes framed as discrete through its inclusion in On Being There.

Being There107 107. Available at: https://architecturefoundation.ie/projects/the-lives-of-spaces/ [Accessed 22 March 2025]

Again here by stealth, we arrive just on time to hear the last of the opening speeches (we’ve travelled all night from our friends’ wedding in Tavira). We’re in the Palazzo Giustinian Lolin for the Venice Biennale and Tom has commissioned me to make Relayer, a film which is screened within Delay, a one person cinema for exhibition (Fig 55). While the film is essential to the exhibit it seems to go unnoticed. Being late doesn’t help but I get a curious sense of not being here. In Relayer we see a woman in close-up, and are lead to believe from the soundtrack and flickering light that she is watching a film. Using a periscope trick, as a visitor to the exhibition watching the film you can be seen from the other side of the armature, watching the film. On a water taxi to the venue Hugh asks what we know of the Kiarostami film playing at the Venice Film Festival: Shirin,108 108. Available at: https: //en.wikipedia.org/wiki/Shirin_(film) [Accessed 20 August 2024] apparently comprises only close-up shots of women whom we are lead to believe are watching a film.>>>

Fig. 56. Being There

Relayer/Delay was made as a research piece towards the completion of Pálas Cinema in Galway. The two strands – film and armature – were developed independently, and Tom had no sight of the film until it was completed, but this way of working, through conversation, by now characterises our mutually constituent practice as Gall. Together, film and armature create a neat diagram of this mutual constituency: On a screen a woman watches a film, while as viewer, you too are watching a film, but in fact you are looking at a two-way mirror, on which a reflection of the film is cast. From the other side you can be seen framed in close-up as if on a screen, watching a film.

 

 

 

72/73 ‘Ways of Seeing’ / ‘Coincident’

Lexicon

The title quotes the John Berger TV series and book Ways of Seeing; see Make Ready, 32; At Least Thirteen Ways of Looking at a Blackbird; Seamus Heaney; Seamus Heaney Centre; Queen’s University; The Blackbird of Belfast Lough; Natural History Museum, Dublin; Turdus merula; As Much About Forgetting as Remembering; David Donohoe; Marie-Pierre Richard; La Jetée; Dennis McNulty; Volume V ; Temple Bar Gallery, Dublin; Kathy Slade, Karl Burke, Angela Detanico and Rafael Lain; Image Text Sound Editions.

Précis

1) Representation; image fixity, the single privileged view; the archive; image/text relationships; the incidental, the intertextual; collaborative exchange as conversation.

2) Single image and accompanying text; partial image overlay of page of related (intermedial) book version, cropped.

3) In At Least Thirteen Ways of Looking at a Blackbird a typographic image or concrete poem, multiple readings; In As Much About Forgetting as Remembering a partial retelling, an account made from remembered events with point-of-view altered, collective account, a description of everything surrounding the narrative – the paratextual.

 

 

 

74–77 ‘Vertical Thoughts’

Lexicon 

Vertical Thoughts: Morton Feldman and the Visual Arts; Morton Feldman; Six Painters, 1967; various papers; Reproduced spreads from Vertical Thoughts are overlaid; For Frank O’Hara. 


Précis

1) Multivalency, polyvocality of authors and content; inconsistency/apparent incoherence as unifying device (no style bricolage[?]); breaking editorial conventions (23 typefaces are used); text and intertext. 

2) Multiple spreads overlaid in ad hoc fashion, some disrupting/interrupting the view of others, some spreads bleed edges; detail showing foredge.

3) Disparate and fragmentary material, including republishing of texts; Foretext (hand-typed pages); Facsimile (eidetic) reproduction inserted into publication. Oversized publication alluding to sheet music/ scores.

Beginning on page 124, roughly in the middle and taking up almost a quarter of Vertical Thoughts are 72 pages of beautifully reproduced pages from the catalogue to the exhibition Six Painters (1967), curated by Morton Feldman.109 109. Available at: https://imma.ie/whats-on/vertical-thoughts-morton-feldman-and-the-visual-arts/  [Accessed 22 March 2025] When I designed Vertical Thoughts I was insistent that the catalogue should be reproduced in its entirety, and this meant covers, endpapers, frontispiece, foreword too (paratexts). Each page is reproduced at actual size in spreads placed on a black background, and since the hosting book is considerably larger than the catalogue, almost half of each page is black. In its eidetic intertextuality it is quite simple: the Six Painters exhibition, the catalogue and some of the artworks within it are referred to often in Vertical Thoughts so it serves to illustrate, but it has considerable further influence: The impact of the black across so many pages is to cause a complete break in the flow of Vertical Thoughts. This is a book within a book. We are looking at reproductions of texts (which in some ways thus become concretised as image objects), and reproductions of paintings, some of which are in black and white, and the warm-toned paper and its discoloured edges all provide additional signals for the viewer-reader.>>> The catalogue is as unaltered as possible (accepting that it is only a reproduction) yet the presentation causes subtle and dramatic shifts in its reading. It is transformed through such high-quality scanning and printing, elevating ephemera (a catalogue) to artwork status in this new context.

 

 

78/79 ‘Temperance’

Lexicon

Temperance, Arethusa, Alpheus, Artemis; EV+A; Elizabeth Hatz; The Hunt Museum, Limerick; Rivers Shannon and Abbey.

Précis 

1) Exchange between Tom and myself and the fabricators; technologies and materials inform outcomes; contingencies and economies; temporary and permanent; description and permission; superimposed narratives and timeframes: mythology and climate collapse.

2) Five views, a mix of detail and wideshot; the shadow cast by the object features heavily in the images.

3) Superimposed narratives as noted above; materiality and form suggest and contrast the temporary and disposable with the permanent – decay, erosion, entropy, the skip, in dialogue with greek mythology narratives, text inscriptions and inference to classical form (inverted pyramid with precedents found in cemetery in Ireland) presented in a museum for a temporary exhibition. Resited at VISUAL and subsequently Dysart, some time after publication of Make Ready.

<p>Maybury, P. and dePaor. T. (2010), <em>Temperance</em>, mild steel, 3000 x 3000 x 1000mm. Installation view (2010) <em>EV+A</em> 2010, Hunt Museum, Limerick; installation view <em>I See Earth: Building and Ground</em> (2022) VISUAL, Carlow. (Photographs: Maybury, P.).</p>

Temperance
Usually they make oil tanks but Adrian and his father have agreed to make Temperance for us, a sculpture in mild steel. We’ve a very modest budget which sets out an equation – four 6mm steel sheets, each 1,500 x 3,000 mm; fabrication; and transport to the site – all at a very friendly price. We go out to the workshop where Adrian has produced two 1:10 scale miniatures with slightly different geometries. Seeing these and the full-size sheets laid out on the floor it’s obvious which is going to be the better version. The language of the piece comes from the economy of the commission – the consensus is that 6mm in a 3 metre sheet will hold its form; we will use only cuts and welds; mild steel, not Corten, so we know it will weather almost immediately – but this is just a temporary sculpture. I’ve brought along a paper template for the lettering that is to circumscribe the piece, spelling out A R E T H U S A across its four inclined planes. The way I’ve designed this looks good on paper but you can’t make it like that in steel – it needs to be translated. Adrian looks at the lettering and decides he can cut it freehand, with an oxyacetylene torch. The next time we see Temperance it’s strapped to the deck of a six tonne truck being unloaded at the gates of the Hunt Museum in Limerick. It’s craned into place, much like you would a skip, and released from its harness. We adjust its orientation to north with a shove and the aid of a compass Tom buys from a camping shop. The truck-driver heads off.

Fig. 57. Maybury, P. and dePaor. T. (2010), Temperance, mild steel, 3000 x 3000 x 1000mm.

 

Temperance is a sculptural work I made with Tom dePaor at the invitation of Elizabeth Hatz, curator of EV+A for the 2010 edition of the exhibition. It is fabricated from four 6mm mild steel sheets each 3000 x 1500 mm, its scale and geometry derived from these commonly available sheet sizes. The four plates incline and are seam welded. Its form is a truncated, inverted pyramid. At the centre of each plate two stacked letterforms are inscribed by oxy-acetylene torch. Fabricated from mild steel, its rapid oxidation results in total discolouration, contaminating the rainwater which flows onto the courtyard. Temperance was installed on the forecourt of the Hunt Museum from 2010 until 2022 when it was re-sited at VISUAL, Carlow for inclusion in I See Earth: Building and Ground. It was subsequently moved to Dysart, Greystones, where it currently resides.

 

 

80/81 ‘Reservoir’

Lexicon

Temperance; Lelia Doolan, Palace (Pálás) Cinema, Galway; The Hunt Museum; Gall; Gall of Pigeons.

Précis

1) Retrospective/post-rational publication preempts Of which is effectively a text object unpacking the conceit of the Biennale curation; a document about the conversational nature of how Temperance came about; blended image and text typologies from multiple sources; a synchronic reading; staged, self-reflexive, breaking the fourth wall/ the alienation effect; a staged reconstruction of a conversation; staged images of phenomena; economy (production methods determined by budget).

2) All digital files; multiple spreads overlaid at various scales, focus is on content rather than faithful reproduction of the book spreads.

3) Very limited edition (46 copies); included in the Sterling Collection, Venice; a reader to an object (a precedent to Of [2012]).

Reservoir (Maybury, P. and dePaor, T. [2010]) was published by Gall Editions as a reader to Temperance. It was co-authored by Peter Maybury and Tom dePaor, and restages or enacts some of the conversations through which Temperance came about, presenting images and pages from books, held open and photographed, and a brief description of the object including documentary photographs of its fabrication, it’s siting, and the work photographed in-situ from multiple perspectives on the day of its installation. These are followed by detail photographs showing initial effects of oxidation and water ponding. A short text by the museum curator is presented in calligrammatic form.110 110. The calligrammatic form was chosen in reference to EV+A curator Elizabeth Hatz’s Calligrammatic essay reproduced in Irlanda: of de Blacam and Meagher (2010). Hatz was invited by us to contribute a text relating to the work of deBlacam & Meagher, which she proposed as three adjacent typographic units, to the left in the form of a square, the central text as a square, and to the right a block divided into two columns expressing a line.

Mutual Constituency in the Practice of Gall

Exemplar: Temperance/Reservoir (first formal outing and hinge moment in establishing Gall entity).

(Temperance) Reservoir
Temperance is at an intersection of our discrete practices.>>> It is a lettered sheet of paper folded as maquette, then translated in miniature to steel, then realised at scale as place. If thought about diagrammatically it articulates commonalities in our disciplines: speculative arrangement on a page prefigures three-dimensional realisation achieved through material and spatial translation, placed in a socio-cultural context. A book and a building both exist first in draft (‘on paper’) before meeting the contingencies of site, technological processes, and external influence. 

Thematically, Temperance is framed as a nymphaeum dedicated to Arethusa, and this framing (an archetype) intersects with its siting in overlapping concerns such as monument and memorial; rain; flooding (amplified by its siting at the confluence of the Shannon and Abbey rivers); and its name derives from the nearby Temperance Society on Lwr. Cecil Street. Temperance cuts across several discourses: As a temporary exhibition commission it was able to infiltrate or contaminate the established order of the museum collection. Both elegant and obtrusive in the entrance courtyard it interrupted or disturbed the path and encounter of the museum visitor entering and leaving. What developed as a point of contention with change of museum Director (the initial Director wrote in praise of Temperance for Reservoir) was the orange discharge onto the courtyard. As the mild steel corroded, contaminated rainwater wept through the cut-out lettering, staining the setts. Although designed and expected – both as metaphor for the perspiring Arethusa and functionally as drainage holes – this damage over time created a counter-hegemonic clash for the museum as a place of preservation, conservation, and propositional fixity against the impermanence of the visibly decaying object.

During its time at the Hunt Museum it acted as signpost and landmark from the street,>>> while in its later siting during I See Earth, elevated and placed on the roof of a walkway at the façade of VISUAL it acted again as a sign, this time more redolent of rural water towers, while its geometry was in sympathy with the building itself, a contemporary arts space (Fig. 58).111 111. I See Earth, Building and Ground 1991–2021, Tom dePaor, was a survey show and retrospective exhibition held in VISUAL, Carlow, 26 February – 22 May 2022. ‘The work defies an easy description; it encompasses poetry, prose, watercolours, vast three-dimensional wireframe drawings, films by Peter Maybury, light and shadow. Urgently present, and immersively beautiful, it is not a work ‘about’ architecture in any conventional sense.’ Clancy, A. Available at: https://drawingmatter.org/tom-depaor-i-see-earth/ [Accessed 22 March 2025] Thus Temperance is read within its own explicit discourse, and read against its setting, but any fixed meaning is always deferred. Both during I See Earth and in its current siting at Dysart, Co. Wicklow the miniature co-exists with the full size.112 112. As well as the full scale work outside, the 1:10 maquette was exhibited inside, near to the room where On Being There was screened, and Temperance is also represented in my film. Each re-siting brings a new context and a new reading. 

Reservoir (Temperance)
Although its primary enquiry is built around Temperance and its associations (or intertexts) Reservoir is also a quasi-enactment of a practice model, situating the convergences of both our practices in conversation and exchange, and articulating a version of what Gall is. In this sense it has a metatextual relationship, uniting a given text (Temperance), to another (Gall) (Genette, 1997: 4). Much of the usual paratextual material is absent from Reservoir. There is no introduction or contextual text, individual reproductions are attributed to their sources, and dePaor and I are credited as editors, but there is no hierarchy of authorship. Reservoir restages and dramatises (by hands Fig. 59 [plate 17] and by a stone thrown into water [Plates 2 & 22]) conversations that take place around the mutual constituency of our practice. Source and reference material is arranged side by side, often as images of open books offered as if in conversation. The task and discussion at hand is the productive convoking and arrangement of material, rather than honorific presentation of an artwork (Kostelanetz, 1978: 28), with the reader expected to immerse themselves in the fragmentary material, piecing together a narrative or argument. As a model we can imagine other conversations (this one is a sort of restaging of the kind of discussion and references that went into Temperance’s conception) could have different inputs but would produce a similar diagram – an exchange across various fields filtered through a medium (here the book paradigm).

All of the photographs, books or films I make with Tom are contingent on the space that is made available through working with him, a space (a discourse and an audience) otherwise unavailable to me, and reciprocally, these outcomes (the book, the photograph, the film) extend or make new spaces or terrains available to Tom in which to extend his practice discourse. Gall firstly produces conversations informed by our distinct discipline perspectives, interests and insights, and from this we devise a brief to respond to. In all of this I am always testing/measuring the instrumental practice of graphic design against other (real world) discourses. Graphic design has inherent charge in its visual and material presence (even a type specimen catalogue can provide a visceral thrill), but its productivity is fleeting and superficial unless activating or in pursuit of an enquiry beyond its own formality. Then its processes, mastery, its formal devices and technicity can produce dimension or resonance; they put things in play.>>>

In Reservoir the object is a ‘self-cover’ (Fig. 60), with visible glue strip along the spine, so presents both as a book without a cover, and an image of a book inside its cover.>>> The cover is an image of an endpaper, and title, authors, publisher, and date are overlaid. This brings the book space into dialogue with the content. It is already (and always) open, or exposed – it is showing us the inside of something, in this case a developmental process. Inside, dictionary definitions are shown as images of book pages so that we see a definition only in relation to others that surround it, alluding to the convocation of meaning. Contextual source material is woven into the themes of Temperance, locating Gall in the enquiry, thus articulating our practice as a contributory rather than sole authors. In subsequent pages (Fig. 8 of Reservoir onwards) references are mixed with process images, bringing iteration and technicity into the discourse – we see Temperance in the workshop prior to letter-cutting and weathering. Here its formal qualities (flat mild-steel sheets becoming volume) are redolent of other water carriers and industrial machinery. In subsequent pages its intrinsic nature (or value) as cultural object is challenged as we see the object lowered from a truck, resembling a skip. This perception is immediately challenged by the turn of the page and a full-bleed image of the freshly sited piece in full sun, its shadow occupying the same area as the object itself, its north indicator cast sharply on the setts (see Fig. 57 above). Chronology is then disrupted as we see subsequent weathering, before more reference images including a notebook sketch of a precedent to Temperance, and then further views pre-decay. In Reservoir none of the themes or intentions of Temperance are explicitly stated. It is through their convoking that any reading might be made, and this remains unstable.

 

 

82–85 ‘Irlanda’

Lexicon 

of de Blacam and Meagher; de Blacam and Meagher; Acqua Alta; 12th International Architecture Exhibition – La Biennale di Venezia, 2010; San Gallo Oratory, Venice; Dublin City Gallery, The Hugh Lane; Lewis Glucksman Gallery, Cork; Limerick City Gallery; Ormeau Baths Gallery, Belfast; Tom dePaor, Alice Casey, Cian Deegan, Commissioner: Nathalie Weadick, Irish Architecture Foundation; Culture Ireland;  the Arts Council of Ireland; Elizabeth Hatz; Raymund Ryan; Marie-Pierre Richard; Campo San Gallo, Venice; Corot; Elizabeth Hatz; calligrams; Pantone Matching System (PMS); Sublima screens; photographing the buildings with Marie-Pierre; The Wooden Building, Temple Bar, Dublin; Sublima screens are an Agfa technology discussed in Of, 46–7. (see Agfa Copyproof paper, Make Ready, 9).

Précis

1) Viewer-reader participatory role; the audience activates the material and completes the work; various speeds of ‘energy transfer’ – immediate, deferred, and long term; material representation of phenomena; privileged position of authorship and audience; self-reflexive elements: I am included in an image within the installation; aleatoric elements – change of form brought about by depletion/ removal of printed matter; reconfiguration in five venues; use of grid/ systems as organising structure embedded in page size/ printed matter and room arrangement.

2) Informal arrangement of documentation, staged images, and spreads from the publications, a composite of exhibition views; flat spreads and photos of publication in context.

3) Material translation of phenomena; archive and built environment; within another architectural space and context, the installation performs as an exhibition display, replica archive, repository and reading room.

Books are always a negotiation, a performance, an event.

(Borsuk, 2018: 147)

of de Blacam and Meagher (2010) was Ireland’s participation at the 12th International Architecture Exhibition – La Biennale di Venezia, 2010, of which I was co-curator.113 113. La Biennale di Venezia is a bi-annual international architecture exhibition which takes place in Venice. An invited director selects a theme for the biennale, and participating countries appoint a commissioner/curator(s) to respond to this theme. In 2010 the curator was Kazuyo Sejima and the theme was ‘People meet in architecture’. The curatorial team was Tom dePaor, Peter Maybury, Cian Deegan, Alice Casey. Commissioner: Irish Architecture Foundation under the directorship of Nathalie Weadick. We chose to address the built and unbuilt portfolio of de Blacam and Meagher, an award-winning Irish architectural practice established in 1976. The overarching subject of the curation however was the dilemma of exhibiting architecture, particularly when amplified by its setting in the built intensity of Venice, and the high-key charge of the Biennale. Amidst the complexities of creating an exhibition about architecture within another architectural space and context, the installation performed as an exhibition display, replica archive, repository and reading room. The exhibition in Venice took the form of an oversized (A2 approx.) unbound book Irlanda: of de Blacam and Meagher (2010), comprised of five discrete volumes, published in an edition of 9,000 copies for free distribution and arranged as paper stacks on five items of bespoke joinery in counterpoint with the architecture of the San Gallo oratory. The curation directly addresses the Biennale’s theme ‘People meet in architecture’. To visit the exhibition was to encounter and activate the artwork by moving through it, handling and removing copies of each volume (Fig. 61). The viewer-reader was able to walk amongst the stacks, browse the publication inside the oratory, and take copies away. The space was transformed by the interaction of visitors who interrupted the grid by browsing, disturbing and removing copies, making a physical imprint on the space, collectively changing its form. If a visitor chose to take copies home, a second, slower, engagement of close reading might occur over time. 

Capture: Intertextual and Transtextual Resonances Throughout the Exhibition

Here I am writing about the mutual constituency of author-producer (who makes ready) and viewer-reader (who sets it going): releasing potential meaning through the transaction of Energy Transfer, (an entelechy of the construct).+ Barthes says ‘the Text is a methodological field’ (1978: 157). What I am producing is the ‘text’ through a bricoleur methodology, one which draws on a repertoire of knowledge, technologies, observations, sagacity, expertise and techniques to convoke disciplines and discourses, in a multivalent, polyvocal, transtextual ensemble – a constellation, to be ‘experienced only in an activity of production’ (ibid.) of the reader: it is ‘radically symbolic’ (ibid.: 159).

<p><em>Irlanda: of de Blacam and Meagher</em> (2010: 78–79). Dublin, Gall Editions.</p>

I Am Sitting at a Table (1)
I am sitting at a table with pages 78 and 79 of the ‘Writing’ volume of Irlanda spread out in front of me. It’s the size of a newspaper, printed on paper resembling newsprint (just a little heavier), with text in full-length columns, six per page, peppered by inset images. Headings are slightly larger and bolder than the body text, and image captions are set in a small sans-serif type. The copy I have has been roughly quarter-folded, and the sheets are discoloured. 

Beginning at the top of the left page in a single column is a photo of Campo San Gallo which I took on our first recci. Two people stand chatting on a corner, and there is a hard shadow across the Campo. The doors of the oratory are shut. Beneath this Nathalie’s introduction speaks of the perceived loss in locating a national pavilion outside of the confines of the Giardini, countering with how in this curation it has been decisive in shaping the outcome. The exhibition begins, she explains, as you enter the square, in dialogue with its setting. The curation grounds the work of de Blacam and Meagher in the people who use their buildings, and ‘the act of reading and observation, research and questioning… and public encounter’ are foregrounded. Below the introduction is a short essay charting the history and foundation of the Irish Architectural Archive, to which the physical archive of de Blacam and Meagher is to be donated. It’s tone is prosaic, concluding with contact information and opening hours. We’re at the top of the page again and a reproduction of the 9th century St. Gall plan with beneath a brief, potted history of St. Gall. Tom and I wrote this. The plan is too small to read fully, but as the earliest preserved building plan, well known to architects, the reproduction stands in as placeholder for what it signifies. Adjacent to this is a marked-up photograph of the Dining Hall chair from Trinity College Dublin, a design by de Blacam and Meagher modelled on a chair found at the Casino, Marino, of which Tom has designed a new version (a copy of a copy) for the exhibition. Beneath this is the exhibition plan for our exhibition at San Gallo in Venice, and an essay by Sarah Pierce entitled ‘The archive, becoming’ which I commissioned. I’ve worked with Sarah before, and much of her artistic practice is built around archive, so her perspective in this context seems important. Alongside her essay is a photo (by Sarah) of the Twin Towers, and a quote from Lefebvre. The final third of this left hand page is completed by four items: A drawing of an Aer Lingus sign; a text by dancer Michael Keegan-Dolan, a text by photographer Peter Cook who made many of the photographs which form the archive, and a visual for the colour scheme of a Gulf Stream jet owned by businessman Denis O’Brien, at the top left corner of which the word ‘Yes’ is hand-written. On the opposite page are two articles written by former employees of the architects’ office, one speaking of the influence of Louis Kahn, the other of Celsing and Lewerentz. Beneath these are a poem by a barrister client, a poem by film producer Lelia Doolan, and a reflection by Hugh Campbell on his early years working at the architects’ practice. The page concludes with texts on drawing and archive written by the architects. In total the spread contains some 5,000 words and 11 images.

Fig. 62 I Am Sitting at a Table (1).

Irlanda: of de Blacam and Meagher (2010) comprises five volumes as an unbound book, of which ‘Writing’ is the last. The vignette above illustrates the multivalency and polyvocality of the project. As curators we brought together many voices through artifacts and accounts within and around the practice of de Blacam and Meagher. Rather than overtly imposing a critical, curatorial reading the arrangement of the material on the page and in the room is a physical and spatial manifestation of this idea. Compressed information is stored (in a depot or collection point) to meet the viewer-reader who encounters the material at various speeds. Initially this is through the physical/proprioceptive encounter with the oratory, the materials (wood, paper), and their superimposition on the existing architecture of the oratory, and subsequently the visitor might takes away copies, which now reside on a shelf as part of a library or collection (another depot) available for a multiple (slower) readings over time.

In of de Blacam and Meagher (2010) the book and exhibition curation are understood as a publication. In the context of Venice, with high visitor numbers, and addressing our concern over spread and distribution (previous exhibition publications for Ireland’s pavilion have limited circulation due to unit cost and print run) predicated that there should be a high print run (9,000 copies). The amassing of so much paper for exhibition determines that the book en mass is of the scale of sculpture. In this holistic framing the book also performs as a sculptural object, read against the (blanked) altars of the oratory. Indeed the visitors’ experience of it is part sculptural, part architectural. They must move –through– the space, in effect –through– the pages of the book, immersed in its material presence. The physicality of the paper becomes legible as a sculptural component in dialogue with the timber of the pallets beneath, and the stone of the floors and alters. The visitor’s proprioception is heightened. The ‘Archive’ (Volumes 1–3) includes the designs of chapels and churches, so the setting in the San Gallo oratory has transtextual resonance, and offers further material context.  

The objects we insert into the space – the paper stacks; the oak joinery which forms floors or low tables on which the book is arranged; the Gall chairs which spill out onto the Campo – are material transpositions of encounter with the buildings of de Blacam and Meagher. The order of this arrangement – five volumes organised by typology, the grid structuring these page layouts, the consequent sizing and grid of the oak furniture and its placement in relation to the existing plan of the oratory – is considered as a whole, and the movement and interaction of the visitor in the space and with this material, through their removal of copies of the book is a performance of this transposition.

The Unbound Book
In another sense the venue and the staging of the material can be thought about as Paratextual. They serve as covers to the unbound sections of the book and further  ‘bind’ the text (Genette, 1997: 3), providing surrounding context: the biennale, its theme ‘People meet in architecture’; the oratory itself, whose doors might stand in for the opening of the book (on the threshold is written ‘Irlanda’), while the timber on which the sections rest is its binding. To remove volumes from the space is to unbind or undo the book from this context. While this might sound fanciful, the framing of the entirety of the Irish Pavilion as a publication is played out even in the clothing of the invigilators, as actors on the set, whose t-shirts display the ISBN of the book (Fig. 63).

 

Storage and Release

I have set out my Energy Transfer construct as a tripartite sequence of Capture, Storage and Release, an idea which emerged through the physicality of drumming.+ In performing music this transaction is almost instantaneous, with the audience feeding back that energy directly to the performer. The Irish Pavilion delivers this same Energy Transfer in a more diagrammatic way and at a slower pace.

For Irlanda: of de Blacam and Meagher (2010) there is also a delay. The book is experienced first spatiotemporally, and subsequently as artifact and storage mechanism. In the exhibition the viewer is not only active reader, but visible participant, their corporeal presence both completing –their– reading of the text, and contributing to the intended choreography of the space through their participation. The visitor is inadvertent actor on a staged set, amongst the props, while the room becomes theatrical with the presence of the viewer. In Magan’s film dBMgallo. I am interviewed seated within the space (Fig. 64).114 114. Magan, R. (dir.) (2011) dBMgallo. Dublin: Irish Architecture Foundation. I become an actor on the (available) set and what I say is coloured by my photographed presence contained as I am within the mass of paper. There is a latent energy in this accumulation of printed material, and an authority in its physicality. 

The book is unbound, contributing to a sense of the disposable and the precious held in tension through the context (a national pavilion publication); the material represented (a significant body of work by an established practice); and the materiality of the publication (its volume). Yet there are so many copies on display that the sense of uniqueness or preciousness is undone. Its resemblance to a newspaper implies that it is ephemera, the antithesis of an artist’s book or multiple. Yet once removed, the printed matter acquires a new-found preciousness. In the hands of the owner/ collector, it becomes rarity, bespoke, an artifact of/from an exhibition. This is the ‘two speeds’ of the exhibition thought about as book object. In the oratory the visitor perceives the physicality of the book while interacting with the object and its content, turning the pages, or studiously reading. They may carefully move or carelessly dislodge the volumes, each time affecting the physical composition. They might remove a copy to read it seated on a chair in the Campo, or may fold or roll it and take it away. Once removed they are available as any portable, printed item is for later reading, or disposal. Bourriaud remarks of Gonzales-Torres Stacks and piles of sweets … ‘the visitor had to understand that his gesture was contributing to the break-up of the work.’ (Bourriaud, 2002: 39). Tightly stacked, any disruption or removal signals to the visitor that they are ‘breaking-up’ this work, but in doing so are acquiring an artifact which by the passing of time would, and has become, a rarefied and sought-after object. This is often the fate of the low-cost multiple or volume, and something of which we were aware of in making it.115 115. Ruscha’s Twentysix Gasoline Stations, originally published in short run sold for $3 a copy, but now sells for thousands of dollars if available at all. Individual copies of Sniffin’ Glue, at the time published in runs of up to 10,000 copies, now sell for hundreds of euro. Published in London by Mark Perry in 1976–77, by May 2022 the complete 12 issues was available online as a set, housed in a purpose-made cloth slipcase with leather label to the spine, with an asking price of STG£7,000.00.  

 

86–89 ‘New Thoughts / 2010’

Lexicon

Microphone, speaker, transducer; New thoughts, Thread Pulls; Gavin Duffy, Ed Kelly; Stephen Quinn; Tangent Monitor TM3 speakers; sub-kick microphones; Osaka Recordings; David Donohoe; photograph of Thread Pulls live, Dublin (photographer unknown, see Fig. 67).

Précis

1) Transposition between live and recorded phenomena; energy transfer; microphone and speaker as a diagram of this; Bricolage/ DIY recording techniques, ad hoc studio; anti-mastery; timbre; economy; sub-cultural networks; the audience/ viewer/reader participatory role; the audience activates the material and completes the work; network of collaborators/actors.

2) Artwork files (including trim marks) of recto verso sleeve reproduced; image from recording process of adapted loudspeaker, the same speaker depicted on the album sleeve; autobiographical note on the speaker in my family living room.

3) Energy transfer; spontaneous composition; anti-mastery; timbre; intertextual referencing of genres and musical history.

Energy Transfer: The Capture, Storage, Release chain of recording Thread Pulls. 


Energy transfer/ Aura

We travel to Gothenburg by train to play at Koloni, in a repurposed venue we played the previous year (at one time it was a school). Some people have seen us before and have come back for more, but on this scale the circuit of gigs is promoter-led and audiences form a community of people happy to take a chance on you. Just like at the Joinery there is no stage.+ The first act is a brass band, and as audience we encircle them as they play. The room is full of energy, and everyone is curious and hungry for new sounds. We play an explosive show despite a shambolic drumkit and some dreadful, inadequate amplifiers that produce sounds we’ve never heard before – it feels like a high-point. We are participant in a collective energy. At the end of the set we stand by the open windows as the long white curtains sway in the cool breeze. We are soaked in sweat.

The next day we are in Copenhagen to begin recording. The sessions do not go well. We’re recording onto multi-track tape through an analog desk with lots of beautiful vintage outboard effects and processors. There are shelves full of drums and amps to choose from, everyone is enthusiastic, everything is ideal, we just can’t get back out the sounds we’re putting in. We try different snare drums, different microphones, I even change stick-grip. Gavin and I put in all we’ve got only to sound lacklustre on tape. We leave with four songs tracked but we never listen back to the recordings.116 116. [Link to footage from recording sessions in Copenhagen, 2011] An edited version of this video forms one of the Make Ready films. Available at: https://youtu.be/R04ibCkr7xQ [Accessed 22 March 2025].>>> 

Fig. 65 Energy transfer/Aura


Fig. 66
Make Ready, 86 (New Thoughts)
A microphone and a speaker are essentially the same. They are both transducers. They take acoustical energy and convert it into electrical energy or vice versa. 

2010, Thread Pulls has been a two-piece for three years by now and I’m playing drums and synthesizers; Gavin sings, plays the bass and the trumpet. We’ve played this music out live for some time, so the proposition is to capture our live energy but with ‘good’ production values. Stephen agrees to record us. Everything is close-mic’d and multitracked, but the drums go down in single takes. Stephen dismantles and rewires a loudspeaker to make a microphone (a sub-kick) to capture more sub-bass frequencies from the kick drum. These would have been my father’s speakers, the ones which, growing up, I’d have received my musical education through. I play one song too fast but we don’t spot it until after we strike the kit, so it has to be corrected digitally. There is a protracted period of overdubbing, editing and mixing. The remaining part of the speaker (the tweeter) forms part of the album cover art. I scan Gavin’s head and mine to make two front covers. In each image, the speaker (sound emitter) faces outward from the ear (the receiver) – the wires are recrossed.

 

The Gall films are propositions, iterations of an enquiry, and the material is generally reworked with each exhibition, undoing its fixity or notions of closure, and Thread Pulls more widely can be thought about as an iterative proposition: Gigs and recordings are adjustments to balances/ tolerances of audience engagement, palette, timbre, and structure. Each (series of) gigs is a version, with a developed or advancing iterative idea; and each recording has a new paradigm/ intention which is then inserted into the field using conventional (but subcultural) mechanisms: gigs, press/ media; interviews; touring; recording; labels; support slots with bigger bands in larger venues to grow audience; etc. A gig is charged by the energy transfer between us (Gavin and me), the sound, the room, and the audience (Fig. 67). During a performance the arrangement and structure are substantially fixed but there are aleatoric elements, and there are mistakes and technical issues, but each sound is shaped by the sound of the room, and how we play is altered in response to this. 

When we take the music to the studio, decisions such as duration and repetition which make sense in front of an audience may lose momentum in recorded context. The timbre of instruments is more controlled in a studio and the particular characteristics of each instrument can be crafted to desired effect. Various processing techniques are applied, the most familiar is adding reverb to create an artificial space, but other processes are more radical (delays etc.) reshaping the composition. In 2010 Gavin and I recorded the début Thread Pulls album. With Summer Songs and the Fluorescent series (in an earlier three-person line-up) we worked with spontaneous composition, with parts recorded simultaneously, but for New Thoughts, drums are recorded first with a guide track for bass and vocals, both of which are overdubbed separately later on. With New Thoughts though Gavin and I discuss at length the type of record we want and what the recording should reflect and achieve. The energy and sound of a live performance are not available, so must to be simulated or transposed. For New Thoughts we focussed on the vinyl release approaching the album as a distinct listening experience which takes place in the home or in headphones.117 117. ‘… debut album New Thoughts, a pounding, percussion-dominated record… with its skeletal, sinister grooves’  drownedinsound.com (2011). Available at:  http://drownedinsound.com/in_depth/4142085-drowned-in-dublin-2 [Accessed 22 March 2025].>>>

New Thoughts is a recording of material which had been performed to audiences for up to two years. Musically it is an amalgamation of our listening and playing experience with its implicit cultural specificity and Political Intertextuality, technically and compositionally informed by playing live. The adhoc studio, and borrowing and improvising (adapting) of equipment bring with them their own sub-cultural text, as does recording with friends from the scene rather than industry experts.118 118. An example of this is the sub-kick microphone referred to in Make Ready , 86 which we rewired from an old loudspeaker. Thus the Capture both attracts external influence inwards and projects a reader-writer perspective – a new text informed by existing texts, produced in relation to a complex existing ensemble.

The Storage here concerns a methodological bricolage of effects on which I draw to produce a Transposition, from live to recorded sound. In acknowledging that the two are distinct the conceptual parameters I set are that the album should reflect an energy while not necessarily being reflective of the live sound. Accepting the recording studio as a musical instrument as discernable as any other instrument, we make a translation from performance to recording. This process draws upon many aspects of my instrumental set: the mutual constituency between Gavin and me in our objectives; the technicity in recording, attuned to its parameters and adapting to chance; timbre and its cultural associations; and intuitive sagacity – being able to find, at hand, the right solution to any given situation, and attuned to possibilities that arise. A simple example of this is an overhead ribbon microphone which was placed on the drumkit. Ribbon mics are supposedly more neutral sounding and do not add ‘colour’ but in this instance the mic provided an overloaded signal which we then used to shape the character of the drum sound for the record. In each case decisions and negotiations are informed, even subconsciously by our Political Intertextuality. These ‘effects’ then are put in service to affecting a Transformation – producing an output that is open to the listener to interpret.

At the point of Release, the artifact (the digital and physical album release) is coloured by its Paratexts – the album cover, the label, the distribution network; and a Vertical Intertextuality – the response and peer review of the listener, which is in turn informed by their Political Intertextuality. This surrounding text, much of it outside our control, becomes part of the overall text of the release.119 119. Make Ready, 86 ‘I scan Gavin’s head and mine to make two front covers. In each image, the speaker (sound emitter) faces outward from the ear (the receiver) – the wires are recrossed.’ (Maybury, 2015: 86)

 

 

90/91 ‘Project’ / ‘Instrument’

124 124. This title is a taken from the Fugazi album Instrument. Many segment titles in Make Ready are adapted from song or album titles including ‘Energy Transfer (Slight Return) (Make Ready, 128)’ referencing the Jimi Hendrix song Voodoo Chile (Slight Return). This playfulness imbues my practice and these are examples of the kind of rhyming of associative thought of cross-disciplinary foldback.

Lexicon

Panto Collapsar, Mikala Dwyer; calligram; Mondegreen, Geoffrey Farmer and Jeremy Millar; A Voodoo Free Phenomenon, Garrett Phelan; Project Arts Centre, Dublin; Whitewashing the Moon; Kenneth Maybury; Tape Transcripts; Photo-lithography; Fabriano paper.

Précis

1) Rehearsal, performance; editing (making ready); foretext; transposition; the concealed/revealed artifice of production.

2) Sampling of leaflets arranged as if drifting across the page; poster top right cropped and lettering clashes with body text; poster bottom left heavily cropped; captions overlay reproductions obscuring text (a flattening of hierarchy).

3) Calligrams; concrete/figurative type forms; visual language of leaflets contributes to identity of gallery programme, each is unique but with common threads of approach: often typographic, always without availability of installation views, they are a projection.

 

 

 

92–95 ‘Grid’

Lexicon

The Moderns; Irish Museum of Modern Art; Of; Enrique Juncosa, Christine Kennedy; Robert Irwin, Seeing is Forgetting the Name of the Thing One Sees: A Life of Contemporary Artist Robert Irwin, Lawrence Weschler, University of California Press, 1982; Of (Make Ready, 106) 94/95: reproduced spreads from The Moderns. 

Précis

1) Grid structures afford complexity and idiosyncrasy; intertextual reference to text of Of (itself the subject of an essay in Make Ready, 106).

2) Spreads reproduced at multiple scales, some overlays; due the the heavily-gridded page structure of the book and the abutted layout here, page edges are unclear and the impression is of an expansive collage of small frames of images, text and solid rectangles; captions overlay reproductions obscuring text (a flattening of hierarchy) In another example of a technically specific caption, the futility of describing the physical object is tacitly acknowledged.>>>

3) As above grid structures afford complexity and idiosyncrasy reflective of the diverse materials being represented; provides flexible structure to produce very varied spreads reflective of character of material, from underlying unifying structure.

 

 

 

96/97 ‘/’

Lexicon

note on books; Dennis McNulty,>>> Obscure Flows Boil Underneath; multiple views in documentation; Framework/Rupture; What Time is this Place?, Kevin Lynch; MIT Press; Green on Red Gallery; Imitlin; Munken, Tatami, Idem SD.

Précis

1) The single privileged view; an account of how the book attempts to relay experience and encounter.

2) On p.97 the spreads are collaged such that the page spaces merge and form a continuous montage. The spaces within this is are ambiguous.

3) The cover is modelled on the green of the Lynch book What Time is this Place?; the model used as an entrypoint for a retelling of practice and multiple exhibitions. Use made of all available material to affect transposition.

Tuxedo Junction, 1960
We photograph texts to make them images. Text as image, image as text in an Amplification (Genette) of what is already there. This is a text in an artist’s book. The book as armature, and the surrounding architecture or super-structure of its coming into being (artist, curator, commissioner; profile, exhibition context, gallery, audience etc.) already exist at the same time as text and image. The text cannot be published (seen) outside of these pragmatics of context. The effect of photographing the text changes the material presence, overtly signals ‘image’ since it is reproduced photographically, but through printing and reproduction it becomes, just like all other elements on the page, an arrangement of ink on substrate. It’s ‘signing’ as photograph relies on a notion of the photographic object, or the notion of an original document or artifact.

Fig. 68 Tuxedo Junction

Transposition and Mutual Constituency

‘The Minimalist Object and the Photographic Image’, an essay by Alex Potts, is reproduced in its entirety in Tuxedo Junction, 1960, the first book I make with Gerard.121 121. Potts, A. (1999) ‘The Minimalist Object and the Photographic Image’, Sculpture and photography: Envisioning the Third Dimension. Cambridge: Cambridge University Press We reproduce the entire essay as photographic images – the pages of the book laid open and photographed on a timber background, captioned as ‘Eighteen photographs depicting… an essay by Alex Potts’.>>> I was unaware of the Potts text until working with Gerard on this book, and its reference to Smithson’s views on photographing his work stayed with me, although the particular resonance it has for my practice only became evident while writing this thesis. The uncertainty that comes with presenting iterative versions of an image (multiple views) ‘diverts the[se] space[s]’ (de Certeau, 1998: 30) and can bring other types of information into view. Potts is speaking of Smithson’s concern as articulated in ‘Art Through the Camera’s Eye’ (1996) with undoing, through a multiplicity of images ‘the framing closures of a single privileged view’ (1999: 184).122 122. Smithson, R. (1996) ‘Art Through the Camera’s Eye’ 1971/1991’, Jack Flam (ed.), Robert Smithson: The Collected Writings, Berkeley: University of California Press. Potts further notes... ‘He (Smithson) was quite explicit that in photographing his environmental work, the photographer was not to represent it as object or image but to project an encounter with it…’ (ibid.) These two thoughts resonate with me as they encapsulate much of what I have learned through practice.>>> In Make Ready in what must have been a subconscious reference I write:

Fig. 69 Make Ready, 96
Multiple views can help to disrupt a fixed reading. Using all the available documentation material, the spreads in Obscure Flows Boil Underneath ISBN: 978-1-907020-82-7 are arranged to provide ‘impossible views’, actual experience as an amalgam of memory and the present. Two simultaneous perspectives of one object are shown, with inset views of a video projection in the preceding room of the gallery, alongside three frames from the video. Elsewhere, a sculpture photographed from two opposing views is sub-divided across four pages. We see one view split at its centre, turning the page once for its mirror image, and again to see the remaining half of the first image. We must manipulate the pages to complete the view, just as in the physical space we must move around the object.

The 2011 book Obscure Forms Boil Underneath which I made with Dennis McNulty includes photographs taken at his exhibition Framework/Rupture staged at Green on Red Gallery, Dublin in 2008. My particular interest in this book was the rupture between experience and representation.123 123. Available at: https://www.greenonredgallery.com/exhibitions-list/dennis-mcnulty-framework/rupture [ Accessed 22 March 2025]>>>  While I experienced this exhibition first hand, this was not always the case with the books I produced with Gerard, but my encounter with Dennis’ exhibition helped to crystalise both my difficulties with or resistance to installation photographs as art book ‘currency’, and the reconceptualising of the book as exhibitionary space (see Make Ready, 104). A Late Evening in the Future presents documentary material from three exhibitions over an extended time-period. Bloom-Christen and Grunow (2022) in their discussion of the use and purpose of vignettes in an ethnographic context refer to Abu-Lughod’s observation that anthropologists produce ‘fictions’, although these are not necessarily ‘fictitious’ (Bloom-Christen and Grunow, 2022: 11).>>> In ‘Art Through the Camera’s Eye’, Smithson describes the ‘open landscape’, wherein multiple views ‘reveal a clash of angles and orders within a sense of simultaneity’ (Smithson, 1996: 374). I encounter this essay some time after making A Late Evening in the Future yet it reads as a hidden intent describing what the book achieves. 

A Late Evening in the Future: Signal Spectre System was published in 2018 by Verlag für moderne Kunst, and relates to a series of three exhibitions by Gerard Byrne, at Frac des Pays de la Loire; Carquefou, Kunstmuseum St.Gallen; and the Australian Centre for Contemporary Art, Melbourne. The book was published in German/English and French/English editions and is distributed internationally by Verlag für moderne Kunst. I designed and supervised production of the book, and it was edited by me with Gerard Byrne and Sven Anderson. This large-format (‘coffee table’-sized) book in hardcover and dust-jacket has extensive colour reproductions and high production values, and contains written texts by five authors.

In the course of developing each book with Gerard, different ways of working, different strategies are employed, each challenging and increasing the tolerances of a publication of its sort. As a longitudinal practice enquiry read from within my practice, their development is legible as a linear progression, but viewed in isolation each book (and particularly A Late Evening in the Future) requires a significant effort on the part of the reader to enter the respective constellations they enact. Is this a reasonable expectation?

No Way In
In conversation with Gerard (12 January 2023) he suggests that for all its achievements A Late Evening in the Future does not provide a way in for the reader. He’s laughingly recalling an instance from the making of the Loch Ness book where to our mutual delight words in the curator’s text became completely obscured and illegible, a result of the system or ‘dogma’ I had imposed on the book design. At the time we played out the argument – ‘Why should the book conform to the text’s assertion of authority over the page?’ I relish these moments when systems collide and failure is exposed. We later recant as it is the reasonable thing to do, but it somehow feels like a loss. For Gerard, with A Late Evening in the Future this thinking goes too far. Ultimately I disagree, and this thesis goes some way to investigating why. The book, viewed afresh by me with the distance of five years since its making, seems the most extreme in the series, and perhaps an exhaustion of the potential of this approach, but only because it is so radical. It’s curious to see it this way now – at the time of making we were unaware of this, or that it would be the last in the series trajectory.

Fig. 70 No Way In

Transposition, or ‘serious Transformation’ (Hypertext to Hypotext)
Exemplar: A Late Evening in the Future: Signal Spectre System: Gerard Byrne (2018)

 

I Am Sitting at a Table (2)>>>

In front of me is A Late Evening in the Future, the most recent of the books I have produced with Gerard, and it starts at full tilt: On the cover, reproduced with high-gloss varnish is an ‘in-between’ (or transitional) film image of a face, degraded by the interference of the display monitor on which it has been rephotographed for the book. In fact there appears to be seven slightly differing profiles ghosted on top of one another. Echoing this layering, the words ‘Signal’, ‘Spectre’, ‘System’ are rhythmically spaced out above, and just offset from this in larger type the main title ‘A late evening in the future’. Below and centred is typeset ‘Gerard Byrne’. (Fig. 71A)

On opening the book the inside flap of the dust jacket carries a short, rather opaque written statement in two languages. The endpapers reproduce a score or ‘Permutations’ of an exhibition schedule which resemble pages of computer code, but there’s no reference to what this actually is. Precise timecodes are accompanied by informal references (‘16: 15: 41: 00: A Don Judd’; ‘16: 19: 43: 19: Annie’s Mum’). On turning the page the book’s contents – information typically contained within the bookblock itself – is listed on the endpaper. The half-title page opposite overlays editor and publisher names on two montaged photographs of what looks like A4 pages with a schedule pinned to a wall, but the photographs are almost bleached out and really this looks more like an abstract colour composition: You might make a connection with the preceding ‘Permutation’ (and somewhere later in the text this is referenced), but for now it probably remains obscure. (Fig. 71B)

Turning to page two we cut directly into the first of six consecutive spreads of complex photo-montages. The subject of the camera’s multiple gazes is ambiguous. The images depict elements of audio-visual equipment and gallery staging – chairs, screens, projectors, but the ‘works’ – the films projected in the space and which we might expect to see – are confined to fragments or echoes, oblique- and through-views in the spaces, with only an overlaid or ghosted presence. Relative scale between the images is discontinuous with the chairs, projector and stand on the left-hand side at a smaller scale than those on the right, and thus a distorted sense of perspective is conveyed. This composite image contains many of the formal elements that recur through the publication, in particular architectural spaces populated with prominent technical apparatus for the display and presentation of audio visual material. In this sense the spread serves as ‘scene-setter’ for the rest of the books concerns. It is within these ‘theatrical’ confines or stage(d) set that all of the individual works which are sequenced and presented, and modulations to this are effected through lighting and screening sequence choreography, collectively forming the work of the exhibitions.

The next spread shows an installation view on the left, with the remaining two-thirds of the spread filled with black ink, effectively reading as a ‘blank’ space, and with such a large page size this creates a dramatic sense of absence. I turn the page and we are in close-up, with overlaid images of three projectors bathed in green light. It’s hard to make a correlation between the projectors and their projected images as things do not align, and the subject of this montage seems to be more so the projectors in the foreground than the middle distance images that they produce. On the following spread two main images seem to be slipping into the gutter at the centre of the book. It turns out there may be three, or even four images here, a mix of installation views and film stills, but it’s hard to tell them apart. The last spread in this segment is very low-lit, with green hues on the left, and purple hues on the right. A large room is depicted but we seem to see mostly the back of things: video screens, a wall maybe, and superimposed on each page are two ghostly profiles, on the left a woman and on the right a man. The pages are so ink-saturated here that it might seem like a printing error. (Fig. 71C–E)

Following this the first written text begins; a title block and author’s name, then paragraphs of text (in this copy it’s in French although there is a German edition too). It feels cooler, thinner now. We have entered a different space: there’s no let-up in the ink coverage, but we have switched to monotone, and this accounts for the discernible switch in atmosphere or temperature. On turning the page again we see another title block, author’s name and essay text, this time in English, but on the facing page the text continues in French. It takes a while to adjust to this with French and English on alternating pages, out of sync by one page. In fact I get tripped up by this as I work my way through the book. All the type is set white against black and amidst multiple, layered image fragments, and although care is taken to ensure legibility I’m conscious of this interference as we read. Images accompany rather than illustrate the written text and they often relate only indirectly. (Fig. 71F)

Fig. 71 I Am Sitting at a Table (2)

A Late Evening in the Future enacts and is exemplar of two key aspects of my thesis enquiry. The first of these is in viewing it through the lens of ‘Transposition’ (Genette), and the second is in regard to the ‘collaborative’ process which I characterise as a mutual constituency, one of several mutual constituencies that are evidenced by my outputs, and are discussed elsewhere in the thesis.+ ‘Transposition’, which Genette describes as ‘serious Transformation’, is for him the most important Hypertextual practice – itself part of his multi-part conceptualisation of Transtextuality – in which a text is derived from a previous one by means of direct or indirect transformation. Properties of Transposition as I have applied them to my practice are drawn out in Images or Shadows (2011) and A Late Evening in the Future (2018); the former as hypertext to a practice through various intertextual modalities arranged as discursive constellation (see 98–100 (Images or Shadows) / ‘Subject’); the latter a hypertext to the spatiotemporal event of exhibition. I will expand here upon how I have applied this theoretical framing, and how the books become metatext to Gerard’s practice. I contend that the subject matter of the books – while premised around the exhibitions or works to which they refer or for which they were commissioned – are equally the representation of a body of work within the book paradigm, or, the book as exhibitionary space. In this framing Gerard’s wider practice is understood as the Text, and as such affords the inclusion of material beyond the exhibitions or works: reference material; process work (Foretext, Genette); transtextual reference; alongside material originated specifically for the books, and where the book is their primary exhibitionary site. Gerard’s practice is thereby enabled and extended through the book paradigm and the possibilities and conjunctions this produces. It fashions another discursive space and this Transposition brings about transformation. In a generic sense this is one of the fundamental motivations of my practice. Roles of curator, editor, artist, producer, and institution are amalgamated in this interstitial form, one which comes about through my practice framing. The difference in approach here reflects the space of my authorship. In constructing a Transposition I must work with and through the available material and its (re)presentation. The transposition occurs through the structuring and sequencing of the material for presentation, the processes through which it is subjected, and the discursive space created through which the viewer can bring their own transtextual references. The space of my work is in this remaking. It becomes productive through this transposition as it creates a new encounter with material derived from a source but referring transtextually to the original, rather than failing in any attempt to ‘reproduce’ a spatiotemporal phenomenon. It speaks to the potentiality of the medium where the book always outlives the exhibition, thus its value is in its ability to recast material, availing of its affordances to complexify any reading.

A Late Evening in the Future reproduces material and texts relating to exhibitions by Gerard staged by in three art institutions, and although much of the screening material is common to the three exhibitions, their arrangement and sequencing (physical and temporal) in the space is unique to each setting. The screening material draws on major bodies of work by Byrne spanning more than 15 years. My Transposition (Genette) from this material is firstly in forming an amalgamation of three built architectural spaces as a unified conceptual paper space, with spreads and page-turns serving as proxy for spatial navigation. The book makes material translation from light and surface to ink and paper, and the representation of spatiotemporal documentation is arranged as a (fictitious) simulation of multi-image, multi-view encounter.>>> In this sense the book is also a Transmodalisation (1997: 277)  – a further type of transposition – in that the mode of presentation (the exhibition) has been changed to that of the book with its attendant affordances. Making no apology for the fact, the mechanisms of the book are exploited using differing inputs (documentation, still images, and text, rather than the spatiotemporal elements of film and sound) to produce another version of the work but with a change of mode.

The transposition then is multi-modal, and has unique characteristics over the exhibition experience in relating the material: It presents image fixity – although I may erode this through superimposition, documentary images are fixed and therefore propose fixed views of an object otherwise only perceived in a spatiotemporal and proprioceptive manner; it affords the possibility to show unseen or otherwise imperceptible images >>> for contemplation, in particular the in-between frame or single image (‘images that are quite simply beyond natural optics’, Benjamin, 2008: 6); it provides a fixed sequence/navigation and thereby a partial, narrative sequence, which can be cut into by the reader in the way they access the pages; it produces a hypermedial space mixing images from multiple sources, and qualities, layered with various textual material; it creates a compression of temporality – synchronic views – multiple temporalities can be presented simultaneously; it is a compression of spatiality where multiple simultaneous views otherwise not available can be presented and this can create or navigate compositional space and juxtaposition; and as a flattening device: where staged props, screens and space and viewer-participant-as-actor merge on a set depicted in images, revealing them as inadvertent participant in the work’s completion, reading and presentation. >>>

Page 198 of Images or Shadows shows a frame from Gerard’s film A Thing is a Hole in a Thing it is Not. To the right is the actor who plays Frank Stella, close-ups of whom appear on the cover of the French edition of A late evening in the future. Even though I have approached both books as Transpositions, in comparing image usage we get a clear indication of two radically different approaches. (Fig. 72) While it is clearly the same actor in both cases, the cover presentation is abstracted to such a degree that the original visual connection to the specific work is almost lost. In fact all of the material in A Late Evening in the Future is homogenised within the specific visual language environment of that publication: It is as if the material of the films has been ingested. Specially made photographs (there are a few in the book) show film images on a screen transitioning between single frames such that movement and fidelity/representation are stretched and abstracted. Since we can not perceive single frames of a film nor those moments of transition (frames which capture not much more than a blur or spectre of an image) but only their effect which we perceive as continuous motion, this composite image on the cover is otherwise unseeable. A much more common image typology, the screenshot or single frame, is however equally unseeable. In Images or Shadows we can pore over this, read it in relation to the caption, in relation to the text; we can fixate on details. While watching the film however each of the 25 frames per second forms our perception of a continuous whole. Images or shadows for the most part though not exclusively, ‘faithfully’ presents each still from a film framed in its entirety (without cropping), and reproduced to the best of the technical capabilities of the file and the reproductive possibilities of the paper, ink, printing press and its operator(s). It is here that we see a divergence in approaches: A late evening in the future tries to create through the affordances of the book, an experience: it is a re-enactment, a dramatisation, a restaging, a reversioning on paper of scenes from exhibitions in three distinct locations (and in this respect it has deep resonance with Gerard’s work, much of which re-enacts written accounts).124 124. Muhle refers to Byrne’s ‘archival reconstructions’ as being at the intersection of two available strategies of re-enactment: The emotional involvement produced in an historical re-enactment on the one hand, and it’s antipode a ‘critical’ approach which through use of commentary or the V-Effect distances the spectator, drawing attention to the construct of spectacle. (2011: 184) It attempts to (re)create the experience of encounter with material in the space, with the implicit understanding that to do so is impossible. Hence it is also a presentation of the experience of a book. I draw on all the self-reflexive capabilities of the book form to simultaneously immerse the reader in an experience, and to repeatedly draw them out of this impression or illusion by reminding them of the artifice of the book as a reproductive mechanism. By contrast in Images or Shadows I do not attempt to engage with impressions of the gallery or spatiotemporal experience. Within the book space it makes use of its (transtextual) mechanisms and possibilities to create a discursivity amplifying the concerns of Gerard’s practice while giving space for them to develop in the mind of the reader. Here the staging is that of book language yet with the same self-reflexivity and distancing strategies. Repetition, replacing, visual puns, rhymes and parallels etc. extend or make connections visible across the material while drawing attention to the artifact of the book, puncturing its apparent homogeneity. This sets up (in book format) the ‘discursive situation’ (Muhle, 2011: 176) of the work itself for the viewer-reader. 

 

 

98–100 (Images or Shadows) / ‘Subject’

Lexicon

captioned spread referring to technical specifications only; contextualising text on following spread; reproduced spreads from Images or Shadows; various papers: Trucard, Claro; Folens book publishers; E.P. Thomson, The Making of the English Working Class, 1963; ‘Architecture, Television, Archeology: Gerard Byrne’s Subject’, 2009; image and text typologies.

Précis

1) Cover image for Images or Shadows which appears on the cover of Make Ready is reproduced here in duotone.

2) Variety of scale of reproductions within spreads and varied scale of spreads themselves amplifies variety of image typologies, made uniform by duotone treatment.

3) Quantity and variety of material reproduced destabilises any sense of monograph, and asking of the reader that relationships of text and image are reevaluated; each work represented through multiple material typologies.

Images or Shadows (2011) was published by the Irish Museum of Modern Art to accompany Byrne’s survey show Gerard Byrne: Through the Eyes, and the entire practice is in the mix. For this Gerard has given me numerous hard-drives of material. It’s a publication for a major museum, accompanying a survey show, and with nine commissioned texts it suggests there is something definitive, exhaustive about this. As I work through the material though its clear to me that Gerard’s work is always set in relation to orthodoxies: found texts, sites, images, and the making of images are successively interrogated. 

I Am Sitting at a Table (3) (Slight Return)>>>
I page through the book now trying to recall and understand again its organising principles, and one of the more unusual structural devices is that the nine written texts are threaded throughout the publication. Each essay is accompanied by related imagery, and sometimes images which connect to that imagery, rather than the writing itself. I have drawn on research, and reference or supplementary material from Gerard’s archive in addition to film stills, production stills, and exhibition documentation to construct discourse. The initial effect is disorientating. 

The first essay appears sleeved in amongst production stills and reference material. There’s never more than a couple of columns of text on a spread and the text is stretched  so thinly that it feels like footnotes to the images. In truth this came about by accident. While I’m working on the first draft I read the texts, aligning images which I think are relevant. There are crossovers everywhere so I decide to illustrate the same works in each instance with different images in order of their occurrence. Each essay (each fresh perspective then) is supported by new views from these works in different configurations. In this process I end up with too many images, so I cluster them between essays, making them into what feels almost like distinct visual essays in between, and these are threaded together by captions which Gerard writes in response to my first draft. To further divert the concreteness of the essays I thread the endnotes for each essay through these ‘visual essays’. McDonagh’s essay for example, the body of which ends on page 49, is concluded by its endnotes on page 58. In a way it activates these as a separate text forming with the images an array of reference material. Friedrich’s Two Men Contemplating the Moon referenced on page 49, is only illustrated on page 64 amidst a sequence of photographs by Byrne entitled A Country Road, A tree. Evening, since both works make oblique reference to Beckett’s Waiting for Godot. The text on page 49 alludes to this, but the book relies on reader recall, counting on you to carry the thought and make the connection.

Maeve Connolly’s essay opens on pages 70–71 (Fig. 73A) with a three-sides-bleed image (a view of the campus on which Byrne’s Subject was shot), a title block, author’s name and a single column of text. The photograph might be an artwork, a production still, a research image, but we can’t tell as the caption from the previous page only identifies its location. Connolly is talking about Subject, but also about New Sexual Lifestyles, and 1984 and Beyond. On turning the page we have another single column of text, and five inset images, and opposite this a full page photograph of an article in the Irish Times. Again the narrative captions help link the images to Connolly’s text but their status as artworks, stills, or reference material is unclear. On turning the page again is a full page photograph from a 1968 issue of Union News. It’s part of the material Byrne gathered while making Subject, but Connolly does not make reference to it. Anyway, the essay has momentarily disappeared. Opposite instead is an exhibition installation view, and beneath this a photo of a deer herd in the Phoenix Park. The deer again! – we’ve already seen them on page 61, opposite a photo of the site of a traffic accident. Connolly’s text resumes on page 76 in two short columns, the last sentence of which reads:

A quotation from the preface to Thompson’s book, largely written at Leeds, is also presented as a wall text: 

… you would expect the quote referred to would follow within Connolly’s essay, but I remove it instead, and, taking a full page opposite present it in facsimile, set in Gill Sans as it would have appeared on the wall of Gerard’s exhibitions. This ‘image’ is then enveloped by Gerard’s caption narrative, intersecting and effectively becoming a shared image with Connolly’s essay.125 125. This is discussed in Make Ready, 100 In an instance of the text becoming image – the separate plains of type and image are no longer distinct… (Fig. 73B)>>>

A similar device occurs later on. Really it’s a reference to it. On page 101 is an installation view of 1984 and beyond at the Kröller Müller museum. The black wall carries a quote, this time from Perry Millar’s study of Jonathan Edwards. Its place in the exhibition comes from Byrne’s fascination with Fried’s ‘Art and Objecthood’ which also contains this quote. Actually the quote has also become part of Byrne’s photo series Images or shadows of divine things. We’re many layers deep in references here. This is what I’m grappling with as I design the book. I enlarge a photograph of this text on the wall across the following two page spread – the image becoming text or type.126 126. This is an inversion of what we do in Tuxedo Junction, 1960, where text becomes image On the following spread is a photograph of the book Tuxedo Junction which I have just made with Gerard. A hand holds open the pages, and we can see the dustjacket on which is a reproduction of the entire ‘Art and Objecthood’ essay. (Fig. 73C)

In looking at pages 152-53 I am reminded, firstly, that although we’ve already made Tuxedo Junction, I am as yet to meet all of Gerard’s practice. The single image on the left-hand page is from the Loch Ness body of work, and we will make a separate book on this (Gestalt Forms of Loch Ness) two years later. In this photo is a tree on the banks of the loch. One of its main branches has been truncated – it’s cut off in a peculiar way, parallel to the horizon, while the rest of the tree is intact. The tree is in the mid/foreground but there’s nothing else remarkable aside from this graphic figure of the tree. On the opposite page are two more photos: above depicting an exhibition space – a room with walls painted black, and in the right foreground a tree sculpture. On the wall to the left are three photos in a line. Left of these is a framed print of the tree photo I’ve just described, and the photo on the right is of a tree prop. We learn from the caption on this page that it is a reconstruction of Giacometti’s tree-prop designed for Waiting for Godot (the original, the caption tells us, was destroyed). Back to the tree sculpture. Maybe it’s a prop too, not a sculpture. It’s quite roughly made, and this photograph is over-exposed so it’s bleached out, presumably because of the spotlight we can see aimed towards it. Looking back to the black wall, the centre photo is of a filling-station from Gerard’s Images or shadows of divine things series. The photo must be behind glass as across it is a distinct reflection of the tree sculpture/prop. Beneath this on the page is another photograph, at similar scale but closer cropped. We understand it to be a view of the street from within the gallery. Outside it’s blue-grey, perhaps a late afternoon. Prominently in the centre of this image though is the reflection of the tree again. It’s all glowing and golden, and subtly fades out at its edges. It has a slightly ethereal quality. Seen from this side its form is not dissimilar to the tree I first spoke about, over on the other page. Even though this is one of the quieter spreads in the book there’s a lot going on now. The tree on the left is part of Gerard’s fifteen year enquiry into the Loch Ness myth, taking in the history of the photographic image and its assumed truth. The ‘gestalt form’ of the tree is a little bit like the form of the ‘monster’ that appears in some of the research: it’s a tree alright, but it looks like it could be something else. We pick up this idea and carry it to the opposite page, seeing in the tree reflection other possibilities: Below we see a reflection of the tree, not the thing itself, while in the photo above it’s over-exposed, and it’s different to the version in the photo on the black wall. Both photos combined give us a sense of what the room looked like, black (not white) walls, doorway, track lighting, the spotlight above, and from the photo of the street we know there’s a floor to ceiling window in the room and we learn something of the surrounding area. Together they describe the mechanisms of exhibition but give us no real sense of being there. We’re more inclined to read across the spread, and ponder different kinds of trees, different forms, in different places. We are trying to add things up.

Fig. 73 (A–C) Pages from Byrne, G. (2011) Images or Shadows. Dublin, Irish Museum of Modern Art.

Various Intertextual Modalities Arranged as Discursive Constellation
Exemplar: Images or Shadows: Gerard Byrne (2011)

Unlike A Late Evening in the Future (2018), Images or Shadows does not engage with relaying (Transposing) the gallery experience to the page. As exhibitionary space its focus is the encounter, use and affordances of the book, its (transtextual) mechanisms and possibilities, to create a discursive constellation in which the concerns of a double discourse (that of Gerard’s practice and my own) are amplified and given space to develop in the mind of the reader.>>> Again, self-reflexive devices of repetition, replacing, visual puns, rhymes and parallels etc. extend or make-visible connections across the material while drawing attention to the construct of the book, puncturing the assumed homogeneity of a book of this sort published in conjunction with a survey exhibition. The museum required a catalogue, but while there are overlaps there is no clear correlation between that which was exhibited in the galleries and the material presented in the book. The relatively prosaic task – making a book to accompany a survey show of works by Gerard Byrne – is opened up to areas of discourse around reproduction, commentary and (re)presentation. 

Each of Gerard’s works has multiple external references which I may or may not be familiar with. In the time during which I’m working with him on a book I am unlikely to become well versed in all of these, and may only acquire cursory knowledge. Additionally each writer brings with them numerous references and framing with which I may be unfamiliar. The documentation and written components are at a remove from Byrne’s output – produced as they are by others each with their own separate intentions (although Gerard also makes documentary photographs himself), yet they add to the totality of Byrne’s (textual) work. Leaning again into Benjamin’s notion of ‘literary montage’ I see it as my task, and indeed the task of the book, not to say but only to show (Benjamin, 2002: 460). It is the task and the privilege of the reader to form meaning from this discursive constellation. 

Each writer’s text is presented broadly within the conventions of a book of this type. The type is clear and legible, and it follows the Paratextual norms and Genette provides a long list of these including title; a subtitle; marginal, infrapaginal, terminal notes etc. As such each is afforded importance within the publication. Their interweaving with images and captions however, while not undermining their integrity, creates a rupture in book convention, which although not necessarily apparent on first glance, has a cumulative and somewhat disorientating effect while reading. An essay text of 2,000 words can span 20 pages or more, thus diluting its density or sense of purchase within the totality of the book as the writing appears to be slipped in between image sequences and reading is discontinuous. Standard columns of text do not fill the page, but instead end mid-page to amplify breaks in an argument or to make pleasing compositions. The reader might easily assume an essay has reached a conclusion only for it to continue some pages later. This disrupts the narrative arc of the text, breaking it into fragments which are both supported and interrupted by the images, an inversion of the conventions of museum publications, where essays substantiate the visual material which is typically presented as a discrete component of ‘Plates’. As a reader encountering the book the arrangement has a tangible effect in dissolving the otherwise weighty presence of so many written texts in a book of its scale. In terms of page revenue each essay is broken down across multiple pages with sometimes isolated columns of text (e.g. p.176 of Images or Shadows), but it also affectively challenges the conventional dynamics between writing and image.

In each of the books with Gerard I am suggesting that the written texts may be seen as one amongst many material typologies, and all are subjected to representation within the book paradigm and the transformation that this brings about. Each written presence is lessened, seen as typology rather than authority. Even aside from all this, presenting so many written framings of Byrne’s work has the effect of dispersing the importance of each, but there is a productivity in this: a constellation – a proposal of (many) ways of reading into and across the works.

 

 

101 ‘MadonnaWarhol’

Lexicon

February 1985, The FACE magazine; Madonna, Andy Warhol, Neville Brody; photo-mechanical artwork; Patrick Hall: 50 Years of Painting; The Model; Limerick City Gallery; Circa Art Magazine; Everything is Something Else’; Gerard Byrne, Through the Eyes; Irish Museum of Modern Art; signature, imposition; reuse, palimpsest, overlay.

Précis

1) References formative cultural examples and obsolete processes (see Make Ready, 9]; Foretext, Intertextual. eidetic references to my practice and external references; the model (precedent); economy; constraints; self-reflexive devices; reuse (bricolage, détournement).

2) Reference material is described in text but not illustrated; conflates projects across many years (Circa [Make Ready, 50], Patrick Hall, Gerard Byrne); reproduces production diagrams; elements are overlaid and awkwardly abutt text; referenced item only partially visible (bleeds into gutter).

3) Self-reflexive device of redeployed design connecting various outputs; palimpsest, appropriation; brings together recurring devices I employ.

In Economy
On the sliding axes of my bricolage (Fig. 5), economy is one pole, and by 2010 the economics of necessity is a firmly established principal for me: the appropriate level of production and no more (wherever that might be), and this can in turm articulates part of your intended dialogue. Alike with mastery, economy and excess are legible as intentions. The Though the Eyes (Fig. 74) exhibition guide is a large, single, folded, untrimmed sheet, one side of which was printed in the print run for a section of the Images or Shadows book. On the reverse of this the design for the cover of the guide mimics the design of the book cover, and I add a written overview of the survey show, and this is forms the exhibition guide, serving a dual purpose. The first is pragmatic: by adding copies to the print run of one signature of the book I was able to cost-effectively provide for the gallery visitor a more generous guide with high quality image reproductions than would otherwise have been possible.>>> The second is conceptual: by leaving the sheets untrimmed, the signs of the print production process (colour bars, trim marks, page imposition, perforated folds) remain, thus bringing the viewer into dialogue with a publication which is speaking not just of the images reproduced on the printed sheet, but of the reproduction process itself, and of the reproduction and representation of images. Abstracted from the book, the sheet are none the less part of the book. Folios (page numbers) are non-sequential due to the imposition – two pages from the book (85 and 89) reproduce essay text, here disembodied from the complete essay with no author acknowledgement. One page even ends with an incomplete sentence. The essay although partly legible thus becomes an image, a sample of itself. This is reprieve or iteration of a device first employed in Tuxedo Junction, 1960,+ where texts become images of themselves, while as quotations they appear (eidetically) intertextual (Genette, 1997), one text within another, even as they have been commissioned specifically for the publication in which they appear. 

 

 

102/103 ‘Number 1’ / ‘Of a Perfect Pair’

131 131. The title is a reference to the King Crimson album Three of a Perfect Pair, on which Bill Bruford was a composer/performer.

Lexicon

Damo Suzuki Network; Incubate Festival, Tilburg, the Netherlands; Thread Pulls; Bill Bruford; Pro-mark, American Maple; 2B/5B (stick sizes); artifact, evidentiary material.

Précis

1) Improvisation; aleatoric; verisimilitude, artifact, evidence; sound event, temporality, recorded artifact  and material object.

2) Material presented as evidence/artifact. Narrative written around artifacts.

3) N/A.

 

 

 

104/105 ‘Gestalt Forms of Loch Ness: Grid Site Sequence’

Lexicon

Gerard Byrne, Gestalt Forms of Loch Ness: Grid Site Sequence>>>; MK Gallery, UK; Fondazione Galleria Civica, Trento, 2012; Loch Ness myth; Information Design; Brian Dillon; The book as exhibition space; Fibonacci Series; Analysis, Field-survey.

Précis

1) Transtextual modalities; self-reflexive description of process; the book as exhibitionary space (first mention of this); precedents (Land Art books of the 1970s); the evidentiary nature of material and verisimilitude, the photographic image.

2) Cover and spreads represented at multiple scales, not directly illustrative of the written text; some spreads abutted, some bleed; duotone and tritone originals converted to duotone; harsh cropping, text and image overlays.

3) As per above, in the book itself reproductions not directly illustrative of the written text, rather they exist as parallel, asynchronous texts, concurrent layers in dialogue.

 

 

 

106/107 ‘Of’

Lexicon 

of de Blacam and Meagher; Tom dePaor; 12th International Architecture Exhibition – La Biennale di Venezia, Dublin City Gallery, The Hugh Lane; Charlemont House, Rutland Square; J. Caulfield, 1st Earl of Charlemont; W. Chambers; General Register and Census Office, Ireland; H.T. O’Rourke; Municipal Gallery of Modern Art, Gilroy McMahon Architects; Sculpture Hall; Corot; Villa Medici; Gall Editions; Georgia, M. Carter; J. Dolan, San Gallo Oratory; Aer Lingus; J. Dolan; the twin towers; Lear jet livery; various papers: Munken, Furioso, A-series sizes.

Précis

1) Of as precursor to Make Ready as book and writing typology; Of was designed and written simultaneously, thereby the visual appearance informed the writing, and the writing was shaped by the appearance on the page; co-writing;>>> metatext (the book itself), and the eidetic miniature reproduction both of Of and Irlanda [Make Ready, 84] within it (the referent) made from the same files; Corot painting reproduced in the book and visible in installation views; verisimilitude (through the Corot painting especially); Foretext, precedent (material included in Of).

2) Spreads reproduced at various sales, page edges are ambiguous; no cover shown; image within image, reproduction of reproduction.

3) Metatext; transtextual references; visual puns (e.g. A-sizes diagram); authorial presence, a distancing device to separate the hypotext from the hypertext.

Of Metatext

For the Venice Biennale (2010) the practice of de Blacam and Meagher forms part of the text of an exhibition, itself a text on exhibiting, archive, and publishing, staged in the context of an international Biennale. The of de Blacam and Meagher exhibition and Irlanda publication are hypertext to these hypotextual concerns, and the ways that some of these are played out are discussed in 82–85 ‘Irlanda’, particularly in relation to the viewer-reader encounter and the transtextual modalities of the presentation. At the Venice Biennale the wider thematic concerns of publishing and exhibition are used to frame and explore how to present the work of an Irish practice in this context. Of was published two years after the Venice exhibition, on conclusion of its tour to four venues in Ireland and its relationship to the exhibition of de Blacam and Meagher is firstly metatextual. Of in a sense too an act of appropriation (a text is taken and put in service of another discourse), but appropriating a text is more explicitly discussed in the Gall film These Islands, Slievemore, Dooagh, Keel East, Co. Mayo (2013), in which a ‘readymade’, the concrete henge, conceived and built by others serves as text and subject of my film – the space of authorship is either seized or created through appropriation. 

In Of we are appropriating (or commandeering) for Gall’s purposes, the discourse of the Biennale. Gall is essentially an independent venture performed through the borrowed stage of other events or institutions. Of, a Gall edition, is financially supported by the Irish Architecture Foundation, while Irlanda itself is state funded, yet published under the Gall imprint. These modest shifts put national representation in tension with the authorship of Gall.

Of (2012) was written and edited by me with Tom dePaor, funded by the Irish Architecture Foundation, and published by our Gall Editions imprint. Organised into a colophon and 25 essays after Francis Bacon, Of is a meta-book – a book about a book – while also a book which reflects on its own making.128 128. Bacon, F. (1625) ‘Of Studies’ from Essayes or Counsels, Civill and Morall. Oxford: Oxford University Press. It refers to the exhibition in Venice – dismantling the conceits and constructs of the exhibition, and of the book itself. Using elements of the exhibition’s mechanisms as prompt, issues of archive, copy, exhibition and distribution, presentation, representation, fact, truth, verisimilitude, authorship and authority are considered both through the text, and through the form and presentation of the book itself.

Genette’s Metatext ‘unites a given text to another, of which it speaks without necessarily naming it’ (1997: 4), and Of does not refer directly to the work of de Blacam and Meagher, discussion and representation of which is left aside as this can be found in the Irlanda publication. In this sense we could see Of as a companion or reader to Irlanda, but it exists as a discrete enquiry. Where other outputs in this thesis such as A Late Evening in the Future transpose a spatiotemporal encounter into that of the book as an exhibitionary space, Of, in a set of 25 essays takes apart constituent elements in the making and presentation of the Irish Pavilion and reconstitutes them as a playful reflection on exhibition-making. In forming a commentary on this they make occasional reference to the work of de Blacam and Meagher but the primary ‘informing text’ is more oblique: It takes as its subject the given conditions of national representation at an international biennale; the thematic framing of the biennale (‘People meet in architecture’); the dilemmas of exhibiting architecture; the privileged and rarefied setting of Venice; alongside reflections on paper, books, printing, the library, storage and archive.130 130. In 2010 the curator of La Biennale di Venezia was Kazuyo Sejima and she selected the theme ‘People meet in architecture’. As such its informing texts are far-reaching chronologically and in subject matter, bringing together many disparate strands in discursive constellation. In a similar fashion to Reservoir (which serves as reader to Temperance), this builds up a surrounding (con)text of interweaving fragments combining writing, drawings, and photographs. As I did with the N3 book. exhibition views are Augmented by found photographs which may illustrate or divert from the writing. Some of these images are captioned but the captions rather than explain the image typically are ‘at an angle’ to them and provide another level of commentary, the tone of these recalling Ong’s ‘give-and-take’ of glosses or marginal comments found in manuscripts ( 2005: 130) which I reference with regard to the structure of this written thesis. 

In Reservoir authorial presence is overtly articulated in a singular appearance of a hand holding open a page – the reader is being shown a book (Fig. 59), while in Of the writing implicates our spectral presence through its authorial tone, which by turns makes comment and proclamation rather than offering any kind of objective voice. The book then is also about our working practice, and an assertion of our authorial role, articulated through these opinions. Of’s writing is a composite of our conversations, and of our findings through this process, all framed slightly tongue-in-cheek, and this tone too brings the reader in contact with the presence of the ‘authors’. The text willfully strays into many transtextual references including typeface design, technical aspects of print reproduction, and more straightforwardly intertextual references to other publications including those of Gall Editions and the official Biennale publication, which includes photographs not included in the exhibition.131 131. Edited photographs of the country house, Ibiza, Spain, and church, Firhouse, Dublin are reproduced in People Meet in Architecture, Biennale Architettura 2010, Participating Countries/Collateral Events (2010). Venice: Fondazione La Biennale di Venezia and Marsilio Several of the illustrations are eidetically Intertextual in that they are actual reproductions made from the source files of Irlanda, reduced to fit this new page size. These take on a curious presence as they are legible both as reproductions but also are readable as text, albeit it at a scale that might require a magnifying glass. 

Fig. 59 Maybury, P. and dePaor. T. (2010: Plate 17), Reservoir. Dublin, Gall Editions. 

">

In Genette’s Architextuality (1997: 4), the text is not supposed to declare its generic quality – that is for the reader to decide, but here much of the material is presented as archetype or template, as if taxonomic in nature.>>> To this effect two spreads from the ‘Photography’ volume are represented on page 54 as placeholder spreads, the photographs having been removed to support the evocation of a contact sheet in the writing on the page opposite. A similar presentation is used in later spreads (e.g. page 122 of Of) thus equating the arrangement of elements on the page with elements in the room. This type of device brings to the fore the carrier (the meta-discourse of presenting architecture), while the content (the practice examples and their surrounding discourse) shifts to the background. 

Of Mutual Constituency


2012. I am standing at the garden wall in full sun trying to get a mobile signal. It’s four in the afternoon and it’s still hot, a perfect dry heat filled up with the constant sound of cicadas. I’m on holidays in the mountains of the Ardèche and Tom is on the phone convincing me that I can write. He says I should just start, writing what I know about. About what is on the page. I’m unconvinced but decide to try anyway. We’ve had this idea to make a book about the curation of the Venice biennale, about all the underlying and unspoken ideas, what for us it really was about, and the holidays seems an ideal time to start work. I stay up late that night writing about type, about paper, finding a way in through small things at first. I email a draft and we talk again early the next morning. Tom sees something in it. In fact he’s excited, it’s the start of something. We don’t have an editorial structure yet, or a methodology for how to (co-)write, but these will come about, as things usually do, through our conversations. I get into the habit of writing late into the night, and we review this in the mornings. Tom is sending stuff my direction too now. I’m hooked! It’s through writing Of that Make Ready later opens up to me as a possibility. We continue this process back in Dublin, and the pattern of early morning phonecalls scrutinising the writing goes on for a couple of months. Some parts come easy, while with others we discuss at length the structure of a sentence or the merits of one word over another. There is though an ease to it, and a lack of hierarchy or ownership, it is becoming a collective text. 

~

<p>Pages 18–19 in hand-annotated copy of <em>Of (2012) dePaor T, Maybury, P. Dublin: Gall Editions/Irish Architecture Foundation</em></p>

A Thursday evening in late summer, we’re upstairs in the Irish Architectural Archive, suits on for the launch of Of

I’ve made a film loop of hands turning through the pages of the book, and this projects upwards from an inclined floor-standing monitor, a leftover prop from the 2008 Biennale.132 132. The Lives of Spaces was Ireland’s National Pavilion exhibition at the Venice Biennale, 2008. It was curated by Nathalie Weadick and Hugh Campbell and included Delay, an armature and one person cinema, a study for Pálás Cinema in Galway by Tom dePaor, and Relayer, the film I made for Delay. Nathalie speaks first, giving an overview of our curation, before introducing us, and Tom and I in turns read passages from the book. We’ve picked out some favourite segments – I choose the one with the joke about page-turning, where you have to turn the page to read… ‘page–turning’, the last word in the sentence. I act this out. It’s a different thing to read a text aloud and I need to mark up the pages with pencil to be sure I phrase and pronounce things correctly.

Fig. 75 I Am Standing at the Garden Wall/ A Thursday Evening in Late Summer

Of was consciously co-written as an exercise in drawing out an experience and knowledge exchange. There are many commonalities at the interstices of each of our practices, and Of affords an enquiry into these overlaps, through which to communicate the discursivity of our work as Gall. Tom and I each contrived subjects that we could write about, and this naturally generated further research adding to existing knowledge. Each draft was then subjected to line by line discussion and revision, to achieve an evenness of tone and writing style, with each of us adopting tropes of the other in service to this. We sought a singular voice as an entity with no distinction made between us.>>> From early on I began to design the pages of the book as part of this writing process. The typographic language informed the tone of the writing, and its scale and arrangement on the page supported the format of short essayistic passages.133 133. ‘The writing, editing and making of the book were an integrated collaborative process. As co-authors we made a conscious decision early on to make the writing visual, to regard the writing of the text as part of the making of a book object. The authorship of design was not regarded. Instead of writing in isolation, and later considering its visual form, the visual presentation was developed in conjunction with the writing, and images were considered as part of this process. Image and text are given equal weighting.’ Peter Maybury interviewed by Eamon Spelman, 19 August 2024. Available at: https://www.100archive.com/articles/code-magazine-issues-3-and-4 [Accessed 22 March 2025] This also forced the issue early on of the ‘page spread’: Rather than writing in an environment of undifferentiated single pages as would be the case in Microsoft Word, writing in spread proposes the opposite page, one which can be more dominant than the other, and invites the possibility of illustration and caption. This means the writing develops alongside imagery, with captions acting as a bridge between them, and across the book this serves as a unifying device. Just as with the writing, each image selection was an outcome of conversation, and this simultaneous writing-designing mechanism serves to disturb the conventions of exchange between writer and designer. By shifting this into the writing space it diverts hierarchies of control, either that of writer dictating outcomes and/or of graphic designer imposing their will on appearance: Decision-making instead is born out of the productivity of both. The imagery added to this a multivalency as the images (by multiple authors) dilute any singularity and allude to a broader discourse, with material reaching back as far as a 9th century CE manuscript. 

 

108–111 ‘November 2011’

Lexicon 

Slievemore, Dooagh, Keel East, Co. Mayo; An Bord Pleanála case reference: PL16.RL2965; Board of Appeals; These Islands; 27–29 October 2012; field recordings; Gall; Tom dePaor; Gunnera tinctoria; The Everyday Experience; Irish Museum of Modern Art; Nathalie Weadick; Irish Architecture Foundation; de Blacam and Meagher Architects; Dining Hall, Trinity College, Dublin; Irish Pavilion, 2010 Venice architecture biennale installation view, The Everyday Experience; Irish Museum of Modern Art; These Islands; Gall chair.

Précis

1) Boundary, ready-made, found or appropriated ‘text’ available for commentary; description, permission, role; graphic designer, exhibiting artist; field-recordings (disciplinary foldback).

2) Installation view and film still accompanied by cross-referenced essay which moves through multiple (transtextual) references, and reference to practice (see Make Ready, 117 wayfinding).

3) Property, commonage, ownership, boundaries, description, appropriation, site, film and text, separation of sound and image; transtextual reference to practice – see Make Ready, 82 (Gall chair).

‘… appropriation frequently effects a more decisive journey away from the informing text into a wholly new cultural product and domain, often through the actions of interpolation and critique as much as through the movement from one genre to others.’
(Sanders, 2016: 35)

These Islands, Slievemore, Dooagh, Keel East, Co. Mayo (2013/7) is a single channel HD video with stereo sound, of 9:46 duration, filmed, directed, and edited by Peter Maybury. These Islands was first exhibited at the Irish Museum of Modern Art. This is a filmed response to the unauthorised development on commonage at Slievemore, Dooagh, Keel East, Co. Mayo. A concrete structure 4.5m in height and 30m in diameter comprising 26 piers and lintels and recalling a henge, it was the subject of controversy having been erected over a weekend without planning permission, and was, after appeal, declared an unauthorised development with orders for its demolition and the return of the land to its prior condition. This ‘unauthorised development’ is appropriated as a found image or ‘text’ embodying issues of land ownership, boundary, public and private, community, authority and description. 

Inter Alia (2013), co-authored by Tom dePaor and Peter Maybury, was presented as a parallel contextual text when the film first exhibited, and was subsequently published as a discrete text in San Rocco – What’s Wrong with the Primitive Hut?134 134. San Rocco (2013) Milan: San Rocco.. The text is an account of the incomplete construction of the unauthorised development structure; the ensuing dispute through the High Court; and the subsequent appeal and inspection on behalf of the Planning Board and the ensuing determination.135 135. Curiously this text was used (unauthorised) as the research basis of a text in Foley, M. (2014) ‘Development of exempted development’, The Brief, The Official Journal of the Irish Institute of Legal Executives, 2014. Dublin, The Irish Institute of Legal Executives.


The Intertextual Modality of Appropriation 

The intertextual modality of Appropriation in These Islands, Slievemore, Dooagh, Keel East, Co. Mayo (2013), is examined through the film itself, through its original staging for exhibition at the Irish Museum of Modern Art, and through its subsequent incorporation, with These Islands, Ballysadare, Co. Sligo (2017) into a diptych forming part of the exhibition I See Earth: Building and Ground (2022). Both These Islands films take a ‘found’ subject as text for appropriation (the ‘henge’ at Achill;  the abbey at Ballysadare), through which to reflect on issues of property, materials, boundaries, resources and ownership.>>>

I first visit the Achill site as a text for appropriation, and revisit it within the work as site of bricolage (the film itself is appropriated for I See Earth), and in the thesis for its self-reflexive devices, and for its questioning of the evidentiary nature of visual and audio material. The first These Islands film takes as a given or found object the unauthorised development on commonage at Slievemore, Dooagh, Keel East, Co. Mayo. As an entity this structure is ambiguous. Although renowned for being erected over a weekend (and left incomplete after the issuing of a court order to desist), it was clearly a sizeable and thoroughly planned project. Significant ground work was done in advance, carving out with trucks a turning circle in the bog and banking the spoil around the this. Foundations were poured in readiness for the siting of the structure’s piers and lintels which were pre-cast in concrete in Co. Galway and transported by truck on the weekend they were erected. The structure is attributed to (bankrupt) builder and property developed Joe McNamara who chose not to let his underlying intentions be known, although he is notorious for previous protests including in 2010 driving a cement mixer bearing the lettering ‘TOXIC BANK ANGLO’ into the gates of Leinster House (the Irish Parliament). McNamara in his referral to the An Bord Pleanála Board of Appeals argued the development should be exempt from planning by making reference to certain exempt developments such as ornamental garden, lighthouse, beacon, buoy, burial ground, self-feed silo or assembly yard, but ultimately claiming its purpose was unimportant. The Board however determined that the structure was unauthorised as its function was unclear and did not sit within existing exempt categories.136 136. Online searches now return results referring to it as sculpture, Stonehenge replica, and it is listed as an attraction on Tripadvisor.

On reading of this structure reported in the Irish Times in 2011 (Fig. 76) the initial appeal (beyond the incongruity of this structure on the front page of a national newspaper, and its collision with adjacent headlines), was its relationship with the land.137 137. Available at: https://www.irishtimes.com/news/mcnamara-behind-mysterious-achill-henge-1.17867 [Accessed 28 March 2025]  Rather than enquire into the developer’s intentions we saw this as a ‘text’ available for appropriation. Tom and I immediately decided that we would visit it and that I would film this encounter, thus the footage for These Islands is thought about as field-recordings. I vividly remember walking from a distance through the bog towards the structure and recording successive views along my approach. High winds meant the camera shook while on the tripod. Most of the audio was hampered by wind-thumps (I wasn’t adequately prepared). The establishing shots show the surprising slightness of this large structure when seen across the scarred bog commonage. Reaching the gravelled track near the structure I recorded the sound of my footsteps and my breathing as the camera hopped unevenly in my hands, and the camerawork reflects the uneven footing beneath. While I walked the mud-track perimeter I allowed the camera to tumble and sway as I made my way around, consciously embedding my physical presence in the footage – a V-Effect that would constantly draw the viewer to the spectacle and construct of the film. I wanted to capture a sense of the encounter but at the same make the viewer aware of this footage as one encounter, not a definitive representation of the structure. I was after all entirely external to its existence, an intruder. This framing in turn shaped my own attitude and encounter giving me objective distance. On noticing the hollowness of the piers I took to throwing stones and rubble at them, recording the sounds – I was ‘playing’ the otherwise silent structure as sound source, as if to yield another type of information from it. As the light changed and the weather calmed the impression was different, and I filmed locked-off shots in a more conscientious effort to gather multiple viewpoints.

Thus the manner in which the structure was filmed, and my subsequent editing and presentation were concerned not for the intentions of its ‘author’ but for the ways in which it resonated with or intersected with Tom’s and my shared concerns as Gall. We saw the structure and its surrounding context – economic decline and collapse, the contestation around description – as armature through which we could explore implicit links to land, property, ownership, resources etc. In the first instance it seemed obvious to appropriate the structure – to work without permission or approval – since this is precisely what the structure itself achieved in its appropriation of commonage. The first act of our appropriation then was to film it, and through this to distance the structure from its initial framing (as henge, and enraged builder), by making my presence evident in the filming (through breathing, footsteps, or the action of throwing stones to generate sound), and by expressing the artifice of film (hand-held shots, non-synchronous sound, discontinuous/jump-cuts, sound ‘pops’ and wind-thumps etc.). The film offers no context, but instead recontextualises the filmed material through opening footage of Gunnera tinctoria, an invasive species, which has many correspondences regarding land, description, ownership and colonialism.

Informing Text

Kostelanetz (1978: 28) makes a distinction between the art book which is ‘honorific’ and ‘book art’ which is in itself constitutes an artwork. My publications are not honorific of the source material, but take the material as ‘informing text’ from which a ‘wholly new cultural product’ is developed. This approach is characteristic of appropriation which comes about ‘through the actions of interpolation and critique’ (Sanders, 2016: 35). Johnson (1987: 116) refers to this as ‘borrowing’ of property, while the intertextual is both ‘misreading or infiltration’ and ‘violation’ of property. The poles of these – honouring and violating – present powerful poles of practice (see Fig. 5). The expectation of graphic design is that of honouring, and objectively presenting material, while the realities of my practice are to violate, not just the informing text but the means and materials of its transmission. These constituent parts play a role in the reception of the material which I must draw out and reveal in each iteration.

‘The gallery is illuminated by These Islands, a diptych of films recorded on Achill Island and at Ballysadare by dePaor’s long-term collaborator Peter Maybury, transforming a static exhibition into an animated lightbox of big landscapes and ever-changing light.’ 

Available at: https://architecturetoday.co.uk/tom-depaor-unveils-i-see-earth/ Allen, I. [Accessed 22 March 2025]).

Fig. 5 The above diagram indicates some of the parameters that come into effect in making and positioning of a work, and below are examples of how this might be applicable to specific outputs. In the below iterations I chart out emphasis or bias. The axes though are intentionally not aligned as this would imply an artificial equivalence or weighting.

">
<p>People assemble for the opening of the exhibition, 26 February: Tom dePaor: <em>I See Earth: Building and Ground</em>, VISUAL, Carlow, 2022 (Photograph: Maybury, P.).</p>

These Islands blue
Tom and I are standing in the large room at VISUAL. It’s Monday morning and the gallery is closed to the public, so Anthony, the technician, has set up projectors and laptops on tables which we can wheel around the space to test my two These Islands films. They will need to be reedited as a diptych but before this we need to understand how they work spatially. The films provide essential framing for Tom’s exhibition, giving context to what will be in the room, and situating Gall (the work Tom and I make together) inside of Tom’s practice, while at the same time the films are attributed to me. They must also perform the very practical function of light-source in which to view the other works, an interplay that will produce complex kinetic shadows and superimpositions. Although none of the other elements of the exhibition is there, as soon as we turn on the projectors we both know it’s all wrong. Tom has designed a central element for the room consisting of three blue light strips spanning 4 metres, and although it’s still being fabricated we can tell it just won’t work with the films. The blue will diminish the colours and density of the films, and the films will defeat the graphic impact of the blue strips of light. Anyway the mix of colour and black & white in the two films is jarring at this scale. We test lots of permutations including floor projection but nothings work. The sound though is fantastic! So good in fact I suggest we ditch the films and keep only a spatialised soundtrack. We drive back home feeling something between fear and dejection but we’ve been in these scrapes before. It’s a kind of confidence game: we both believe we can resolve it, but right now we have no idea how. About 10 kilometres from home I suggest we make the films blue. This solves everything! If the films are blue there’s no clash – the blue light is additive, and better still it harmonises my two films, and locates them in the room on a clear visual plain through which the exhibition can be seen. 

Fig. 77 These Islands Blue.

Repurposing, and Resistance to the Singular Account

For this iteration the function of the films was quite different. Tom wanted to use film projection to light the main exhibition space where newly fabricated work (reimaginings of previous projects) would be displayed. Tom’s new works made from 6mm round bar were effectively three-dimensional drawings. The films are first functional, providing a modulating light-source. The original footage from both films has undergone substantial Transformation, overlaid with blue light, and the two sources have been (re)edited (both Condensation and Augmentation) to form a spatialised diptych of 10 minutes duration. For this, some previously unused footage from both is introduced. As imagery they provide contextual framing and make a statement of conditions on the island of Ireland: a literal backdrop. Arranged on opposite walls it is only possible to view both films simultaneously from oblique views, where seeing one full projection square-on involves turning your back on the other. The sound is (alike with the IMMA installation) detached from the footage. I reuse the configuration (and hardware) from Landfall to spatialise signals across two stereo-pairs. For the most part individual sounds are directed towards to their correlating image, but this too merges for the viewer-reader who may be viewing one image and hear sound relating to the opposite screen. All of this contributes to a sense and the intention that the films are now ‘material’ available for repurposing or appropriation. There is no wish to preserve the original form or intentions of the films, only to make new use of them. This resistance to a definitive version is pragmatic (the material is a handy quarry, or the to-hand tools of the bricoleur) but it also offers an opposition to the notion of an artwork which would typically have a definitive iteration.

 

 

112 ‘Undesigned’

Lexicon

The Everyday Experience; Irish Museum of Modern Art; Irish Architecture Foundation; These Islands, Gall; font choice, ‘the decision deferred in repetition’.

Précis

1) Mastery, anti-mastery; ‘no-style bricolage’.

2) Transtextual reference to practice – see Make Ready, ‘November 2011’, 108–111 (These Islands); image and text overlay/clash; text, artwork; installation views obscure each other.

3) Low-quality newsprint production, ephemera; The everyday of type selection.

The Literature of Graphic Design
I’m a little irked to read in ‘The Literature of Graphic Design’ (Thomson) that for practicing designers ‘libraries are resources for visual inspiration and information on current styles and trends, new technologies, and professional news.’138 138. Thomson, E. (1993) ‘The Literature of Graphic Design’, Art Documentation: Journal of the Art Libraries Society of North America, Spring 1993, 12 1, 7–11. Chicago: The University of Chicago Press on behalf of the Art Libraries Society of North America Stable. It seems like a slight. Thomson goes on to contrast this with the needs of the graphic design scholar ‘who relies on the research methodology and tools used by historians and social scientists’. This reads to me like further qualitative distinction. While I do not raid libraries as ‘a treasury of visual ideas’, neither have I approached them as a scholar. In practice my literature and reference material derive from the material from each project; the people I work with; the context(s) in which my work is situated (from the nightclub to the gallery); lived experience; and any number of disparate sources. It’s ad hoc, a bricolage, but out of this my central enquiry into communicating artistic knowledge takes hold. It is through this written thesis that I can now articulate its mechanisms, but approaching this task feels at first like a superimposition, as so much of practice is in response to contingency.>>>

Fig. 78. The Literature of Graphic Design

The Language of Graphic Design

The graphic designer inevitably responds to the visual culture of graphic design, and this is a vocabulary in which people are conversant. Graphic design is after all ‘the public art’ (FitzGerald, 66: 2010), and ‘the dominant visual medium of our culture.’ (FitzGerald, 1997: 21). Part of this discourse ‘is that of fashion’ (Clarke, 2003: 177), and I draw on this common understanding, fluency and expectation to create a transformation.139 139. ‘… every form of alienation needs something to be alienated from; any deviation or rupture of illusion has to build up a world of illusion in the first place’ (Pantenburg, 2011: 159)

Style First
For FitzGerald ‘Graphic design’s current evaluation methods continue to emphasise aesthetic achievement… Good design is defined as high formal accomplishment, such as can only be realised through the patronage of elite cultural or commercial clients.’ (FitzGerald, 2010: 126). This is certainly true of much graphic design output, and prizing production values and trends of professionalism short-circuits the importance of being attuned to a wider cultural context, and the complexities this might afford. In Fiske’s articulation of intertextuality he makes a distinction between horizontal and vertical intertextuality. The horizontal relations are the primary links – for Genette this might be the Hypotext and the Hypotext – while the vertical relates to secondary texts – criticism, journalism, gossip and conversation (Genette’s metatext). I think we can see this horizontal plain as a more linear time, while the Vertical cuts across this, and is more ephemeral: fashion or taste at a given moment. These relationships are dynamic, and change over time. I am interested in these shifting values and perceptions of visual material only in their productivity as points of reference. I will use and reference current cultural tropes (I am not above or beneath fashion) but amongst a constituency of elements, a bricolage which emerges from the material and which exist outside of stylistic dogmas. My use of stylistic affectations is measured against the context and lifespan of a project. 

No Style
As Foucault observes, all discourses are ‘objects of appropriation’ (2020: 211). I have coined the term ‘no-style bricolage’ to describe part of my approach regarding my bricolage that comes about through the foldback and mutual constituencies of context and medium and technique. It’s adapted from Scalbert (2013) who in his writings on 6A Architects talks of contingencies, situations and fortuitous collisions which bring about production that is outside of any definable style.140 140. These non-decisions help to illuminate the meaning of bricolage. Through them, unpredictable events seem to overtake the will, the intentions and the authorship of the architects. For sure Keaton and Tati have a distinctive style of acting, but it cannot be said of their jokes that they are typically Keaton’s or Tati’s. Rather they arise form the fortuitous collision between an artefact and a situation, a door handle and a toothache, an inner tyre and a funeral. For this reason, there can be no style, not even individual styles of bricolage. (Scalbert, 2013: 140) Importantly in place of style the learning, and the visual language come from the particular conditions of each site of publication, ensuring that the discourse develops around the subject matter rather than having the undue interference of a style (Pater’s ‘clearly authored visual language’, in 6/7 ‘1968’ / ‘1969’ / ‘Discipline’ / ‘1981’) superimposed upon it (2021: 300).

 

 

113 ‘9 March 2012’ / ‘Silence’

Lexicon

Occupy Movement; Central Bank Plaza; silent films, ‘broadcast quality’.

Précis

1) Precursor to Landfall (2020); residue, trace; available and appropriated texts; authorship; audio-vision; synchresis, technicity, artiface revealed, the V-Effect.

In ‘Silence’ (113) I refer to my way of working as a methodology. This is a first articulation of my bricoleur methodology. Emic/etic; mastery, production values, timbre.

2) Single image, with two parallel texts.

3) Available and appropriated texts; authorship; audio-vision; synchresis, etc.

‘Bahktin situates the text within history and society, which are then seen as texts read by the writer, and into which he inserts himself by rewriting them. Diachrony is transformed into synchrony, and in light of this transformation, linear history appears as abstraction. The only way a writer can participate in history is by transgressing this abstraction through a process of reading-writing; that is, through the practice of a signifying structure in relation or opposition to another structure.’

(Kristeva, 1980: 65)

<p><strong>Fig. 79</strong> Still from <em>Landfall</em> (2020) showing a photograph from 9 March 2012, one of the origin points of <em>Landfall</em>.</p>

No Style Bricolage
On 9 March 2012 I make a suite of poor resolution photographs as people, overlooked by uniformed police, stand around in small clusters at the site of the recently dismantled Occupy settlement on the plaza outside the Central Bank in Dublin. A large chalk circle has been drawn on the ground, within which are symbols and messages including ‘We are the 99%’. This gesture seems deeply poignant, and although I don’t have a good camera with me I’m compelled to make something with my photographs. The gathering of people, and the images give me a connection with the vastness of the problems we are facing and the scale of the efforts of those who have participated.

Fig. 79 No Style Bricolage

Landfall ostensibly comprises documentary or observational footage shot in the Republic of Ireland over the period 2012–19. The material was recorded by me using a DSLR camera, in a Direct Cinema tradition (single camera, available light etc.). The footage consists primarily of tripod shots with panning, zooming and varying focus-points, and a small element of hand-held footage. Exceptionally, two sequences were recorded using a mobile phone camera. The camerawork intermittently makes itself conspicuous through abrupt movement, focus-finding etc., bringing a self-reflexive element. In contrast, much of the soundtrack is heavily processed in post-production using Ableton Live software – where I combined direct sound (recorded either in-camera or using an additional audio recorder); sound generated using analogue synthesizers; Foley techniques; and field recordings from non-contiguous sources.141 141. Foley (named for Jack Foley) is the production of sound effects that are added to films during post-production. They may emulate or simulate natural sounds Often there is no actual correlation between sound and image as the sound has been entirely synthesized, but the viewer imposes one. The film is a succession of vignettes which combine to form interrelated observations on the island of Ireland as a set of conditions – geographical, political, ideological – with themes of contested ground, boundaries, containment, resources, energy, systems, and structures emerging. Chronology and geography are disrupted, thus correspondences across the material are explored through sequence and juxtaposition and recurring motifs or themes.142 142. see Landfall Exhibition Leaflet found in Appendices, detailing all footage locations and shooting dates.

I am Standing Outside the Circle

Landfall has an intertextual relationship with Make Ready. The book predates the film by five years, but in making Landfall this suite of images was catalyst. In Landfall, as there aren’t many photographs from that day to work with, I compensate by filming a segment staged in an office with images displayed on a computer screen. Woven into this is filmed footage I had made previously of the Central Bank façade, and audio gleaned from Occupy demonstrations. I borrow this device of a staged office setting from Faraut’s Regard neuf sur Olympia ’52, but in my film the archivist is conspicuously absent from the frame putting both maker and viewer at a distance from the material – I am the outsider.143 143. Regard Neuf Sur Olympia ’52 (2013), [Digital film] Faraut, J. France, Films à Cinq.  I return to this device though in On Being There (2022), where my corporeal presence (hands mostly) performs the task of locating my role as caretaker and archivist reviewing material, opening out rolled drawings across a table, handling objects, or digitising analogue 35mm slides. In On Being There this device distances the authorship of the material under review (Tom’s practice and our work as Gall) from the authorship of the film and any reading of the material that it might evoke. In Landfall it serves to remind the viewer that they are watching a construct of film and sound, and calling into question both their Political Intertextuality and that of the filmmaker. We are reminded how all evidentiary material, particularly that pertaining to be documentary or reportage is to some degree a construct, and that its verisimilitude should be interrogated.

<p>Still (51: 54) from Landfall (2020)</p>

Beep Plz
I arrive on my bike, with my usual rucksacked alibi of tripod, camera, and sound equipment. I set up and stand amongst them to film this small gathering. There isn’t much talking going on as the traffic noise is so loud, and movement is constant along the footpath in front of the building that has been occupied. The people gathered on the steps are preoccupied, so my vague efforts to assimilate go unnoticed. People at a protest are surprisingly indifferent to cameras – I am, after all, checking them out, not quite sure of their politics.>>> 

I cross the street to frame and film the demonstrators and the occupiers. A larger group has gathered now, but this segment of road with high volume of buses is inhospitable to people, and particularly to protest. Banners get blown out of the way, someone speaks through a megaphone… it’s hard to hear… 

At one point I walk away and start packing up, before rethinking: I haven’t captured anything worth having. Whatever their politics (and I can work this out later), this kind of action is worth recording. I make my way back up the street as occupiers on the top floor, each of whom is masked with an oversized cut-out face of then Taoiseach Leo Varadkar, try to attach a banner from the windows. The masks make their efforts comical as they battle the wind, trying hopelessly to weigh it down with water bottles. In the editing process I am alert to how easy it would be to ridicule this inherently comical action. The comedy is indeed partly at their expense but perhaps more so in seeing the recognisible face of an elected leader with fixed smile struggling to accomplish what becomes an absurd task. I’m drawn in by this yet I feel outside of this event – it is an initiative of others, and while my presence here offers tacit support, perhaps my more honest intention is that of gathering material. They have occupied a building owned by a property developer (this is slightly ambiguous for me as the basement is and has been for many years a rehearsal room for bands including mine – a sub-cultural mainstay) and this is something I am never likely to do.+ It feels dangerous. Perhaps this is an action for people without young families to care for? Perhaps I am too conservative or lack their courage. It makes me question how I think of myself. Filming this gives me vicarious participation, but no sense of belonging.

Fig. 80 Beep Plz.

What we require of the photographer is the ability to give his picture a caption that wrenches it from modish commerce and gives it a revolutionary use value. But we will make this demand most emphatically when we – the writers – take up photography.

(Benjamin, 2005: 775)

De-centring Authorship: The Outsider, Author as Producer/ Producer as Author

As I film an Extinction Rebellion Action am I participant or observer? Am I counted? Does my presence signify approval? Does the demonstration or action voice my views? Is my filming an endorsement? Can I be transparent whilst present? By the inclusion of this filmed material in a work am I endorsing it? For the graphic designer, any role in communication must be a form of consent, at least an endorsement as something acceptable within the profession. As a producer I must reflect on this, while the professional practitioners must ask themselves what are they willing to accept and subsequently endorse through awards and publications. As attendee at a demonstration I feature in the headcount, I walk the routes, I assemble, and I listen. In this sense I am participant-author, or reader-writer – contributing to the dissenting voice(s). My presence implies an endorsement.>>>

I am shooting with semi-professional equipment, lightweight and portable, carrying everything in a rucksack on my bicycle, and as such this is not legible as the equipment of a television crew, and I am alone, whereas TV reportage almost always comprises a crew at least of camera, sound, and reporter. None the less my identity is provided by my camera, my tripod, my microphone which form a distancing device, in a sense making my presence invisible – people are used to cameras, assume their presence, and are largely unconcerned by them. Behind this ill-defined identity or cover provided by the camera I move and operate freely, as far as my self-confidence will allow. People make way for, and tolerate a camera. Sometimes too they talk to or perform for it.+ The camera as spectator/observer is supposedly impartial, recording events which unfold. This is of course immediately challenged by my selective presence at various events or gatherings. Some recordings in Landfall may be conspicuous by their absence. This may have been purposeful, or more likely as a result of other things going on in my life, since all of the filming occurred in ad hoc fashion and without planning. When I could, I packed my bag and went to film. Then there is the way events are filmed. As I work alone, there is only one camera point of view at any one time. As I film I react, with notions of what could carry a scene, or capture an emotion or energy in its specificity or generalisation. The sound, often recorded separately, is asynchronous, and used to spatialise or charge the imagery.

In one sense each segment in Landfall represents a found text, a ready-made. Material, images, voices, and various discourses are appropriated in filmic segments, and reframed by their constellation amongst other segments to construct another (larger) framing. Each protest or demonstration is a text authored by those who assemble and participate. Each of the marches featured in the footage has been called by an entity, or campaign, (for example the National Homeless and Housing Coalition; Right2Water). Within this, political groupings make their presence felt with flags, banners, and chants. Reluctantly or willingly there is a collective authorship of disparate make-up ostensibly unified but often factious. By walking together the individual merges with these disparate voices, and is in some way complicit. It is not possible to clearly articulate a singles genda. As a filmmaker with my camera (a banner too?), I find myself within this and outside of this. Of course my filming of footage also results in the exclusion of other events. Why are these not reflected? Is it simply because I was not there, did not record the footage? Does Landfall represent a total view, or is it indicative? The film asks questions then of its author/originator/scriptor, and through this my political intertextuality is intelligible. 

Whereas in documentary, events and locations are identified, Landfall transitions from one segment to the next without identifying locations. Material is gathered together for the viewer-reader to make sense of based on their own frame of reference. Landfall makes use of visual rhyming, juxtaposition, détournement even(?), particularly through its dual screens – to prompt the viewer to look afresh at (sometimes) familiar spectacles. Annually for St. Patrick’s Day festivities a fairground micro-architecture is installed in front of the Custom House, a location originally intrinsic to all trade at Dublin Port, and adjacent to the contemporary Irish Financial Services Centre (IFSC).+ Footage of this is preceded a few minutes back by views of the once-intended site of Anglo Irish Bank, which we see consecutively both abandoned and at an advanced stage of construction, having later been purchased by the Irish Central Bank, the original location of which we will see later.144 144. Simon Carswell provides a detailed account of Anglo’s growth and collapse and its implications for the Irish economy in Carswell, S. (2012) Anglo Republic: The Definitive History of the Bank That Brought Ireland to Ruin. London: Penguin. + All of this takes place along the banks of the once navigable River Liffey (something legible to those with local knowledge) with underlying narratives emerging through the sequence, where an account or (perhaps cynical) critique of the financial collapse of the early 21st Century can be inferred (Fig. 81).

<p><em>Landfall</em> (2020) ‘March4repeal’, Dublin, 8 March 2017</p>

Gardaí in hi-vis cluster; a bus passes by; the camera sweeps right, then left, holds on a hand-painted placard, then cuts to a pink card held aloft. It’s framed such that the hand, holding it is more or less centred while the card sways under the gentle straining of raised arms. Just in front and to the left is another pink card (exactly the same). The two momentarily merge so that the full screen is pink, with the hand at the centre. As the card to the left billows we see beyond it the words ‘No more waiting’. I hold and manoeuvre the camera to try and maintain this framing. Everything is modulating. The footage has been slowed to amplify this. It’s nine seconds before the silence is interrupted by the sound of a gathering crowd. The segment lasts another 32 seconds before we are released from this framing and we get to see more of the attendees.

Fig. 82 No More Waiting

The shot has strong graphic resonance and composition: the flatness of the image contrasts with the scale of the assembled kinetic body of people; the swaying hand has a stillness that seems to perfectly embody the patient determination of the crowd, and as I filmed I was anticipating the edited sequence. Training the camera on this framing was both a workaround to the limitations of a single camera –  a limitation that requires me to formulate a useable result from what I can capture – and an instance where the camera is not impartial. This is no longer the camera as objective observer, but an instance in which I am seeking out emotional resonances through graphic impact. I am responding to the empathy of the crowd. I am fully implicated here as participant/supporter amongst the mix of voices, which I put into discursive constellation.

Maybury, P. (2018) Hear the Drummer, single channel video with stereo sound.

Hear the Drummer (7 July 2018)
I’m cycling home from a disappointing gig in the Iveagh Gardens. It’s 11pm or so and as I near O’Connell Street I hear the drummer. He has a full drumkit set up outside Foot Locker and he’s playing solo. I have been meaning for some time to film him, and now seems like my chance. I speak with him briefly and get his agreement before racing back home to pick up my equipment, always ready in a rucksack. I return and set up as quickly as I can, tape a microphone to a lamppost and just as I manage to get the camera level on the tripod I press record as two passersby begin to dance as if to camera. To look at it now it appears set up, choreographed, but everything is chance. The two don’t know each other, but respond to each other, and Jason the drummer is improvising. It’s like a set piece, but then the moment dissipates, the beat shifts, the energy trails off, and people move on. The evening continues much like this – the intensity builds then ebbs. A cast of characters emerge during filming – three musicians with a shopping trolley (who will later appear, again by chance, in another segment of Landfall) arrive and jam; people dance, rap, sip beer, wave branches and linger, or move on. It’s a balmy evening and the drummer transforms the setting and the atmosphere. The public street becomes homely, accepting, it is reclaimed by its occupants. Playing finally ceases when Gardaí arrive and politely ask the musicians to stop – there have been complaints from nearby hotel guests. The irony of this is not lost on anyone.

Fig. 83 Hear the Drummer

In Landfall (2020) footage of a street drummer borrowed from my film Hear the Drummer (2018), is enfolded for its thematic resonances.145 145. See appendices for Survey of appropriation in Landfall. Here the footage is eidetically intertextual – although reedited as part of the whole, the footage and sequences are largely unaltered – so is both appropriated from another of my works but critically too is ‘appropriated’, taken as ready made, raw material, claiming authorship of the footage even as the footage is dependent on the authorship of the spontaneously unfolding events and musical performances of which the footage comprises. This is multipart– 1) the intertextual quotation/ borrowing from my own work and 2) the appropriation of what is contained within the footage and soundtrack 3) By recontextualising the footage other resonances emerge and inferences can be made. While reference to the public domain is implicit in Hear the Drummer, this theme becomes amplified in Landfall, and the relatively commonplace tradition of busking appears as an act of resistance.

 

 

114/115 ‘You Melt Words’

Lexicon

You Melt Words, Thread Pulls; Gavin Duffy; C/F Records; UB40, Madam Medusa; Allied Irish Bank; Edward Lovett Pearce, Parliament House, College Green, Dublin, 1803; Bank of Ireland; Central Bank; Anglo Irish Bank; Stephen Quinn; The Joinery.

Précis

1) Transtextual reference; bricolaged recording setup; working across media, disciplinary foldback (music, graphic design, film). 

2) Image and text overlays; abutted video stills; various image typologies: scanned artifact, photographic reproduction; video stills.

3) Commentary on economic collapse; transtextual reference to Landfall (Anglo/ Central bank paused construction site).

‘It all felt so possible, instinctive and essential.’ 146 146. Thread Pulls, Boys of Summer, Twinkies, Catscars, Laura Sheeran, School Tour, Children Under Hoof, Sunken Foal, Somadrone and so many more like-minded people were creating and writing intoxicating, exhilarating music. Supporting each other, playing in makeshift venues, people’s houses, art spaces and squats. It all felt so possible, instinctive and essential.’—Katie Kim, The Thin Air, No. 2 May/June 2022

—Katie Kim, The Thin Air, 2022

<p>Flyer for Box Social All Day Festival (2009). (Designer unknown).</p>

Thread Pulls Also Play House Parties (27 June 2009)147 147. Available at: https://thumped.com/bbs/threads/10th-box-social-mini-fest-saturday-27-of-june.73570/ [Accessed 22 March 2025]
It’s a beautiful sunny afternoon and Patrick Kelleher is standing next to the flowerbed crooning wistfully into a microphone, accompanied by a backing track of slightly kitsch drum machine and organ sounds. People are scattered throughout the house and along the lawn. There’s beer being served from a shed down the end of the garden. It’s the first set in a long day of music. Almost 12 hours later Gavin and I are playing in the front room. There’s space for a drumkit and amps in the bay window and somehow about 40 people have squeezed in, pressed right up against us. I’m surrounded by drums but Gavin is standing in the audience. The notion of a stage is dissolved as everyone moves together in joyous exuberance. People talk with us during the set; a cymbal gets dislodged and someone puts it back in place for me – it’s a conversation. As we play each song the room sways and heaves.

<p>Maybury, P. & Duffy, G. at the Joinery (Photo: Driscoll. M)</p>

I Know This (19 October 2012)
We’re in the Joinery again, this time to launch our latest EP, and we want to create a total environment. Of course this should be done with minimal means. I’ve designed large posters for the gallery space at the entrance and we lean striplights against the wall, dramatically lighting them. We play almost in the dark, lit only by two task lamps taken from my office – one over the drums, and one clamped above Gavin’s head. I’ve put together an hour-long video from fragments and outtakes of the promo videos that I have made for the EP. Low-lit footage of spinning bowls, drums, vibrating rocks, and hands, make thematic or textual links with the EP artwork, and this is projected across us and onto the screen. The room is packed and we’re playing almost in the round. I can feel people behind me, close beside me and across the room close up to Gavin. We’re playing an entirely new set, testing out new modes. Some of this stuff is slow-moving, and this idea has evolved from playing out live so much – we want to bring the audience with us, deep into the sound, and duration seems the way to do it. I Know This takes more than eight minutes to unfold. A steady groove, with intervals of verse or chorus, it’s more about tonal modulations than a song. With a skeletal sound of just drums and bass, some reverb and delay, progressive shifts in patterns and accents draw you in. We’re all immersed in what we’re hearing.

Fig. 84 Thread Pulls also Play House Parties/ I Know This.

Author as Producer: Collective Authoring

The Joinery opened in 2007 as a shared studio space but a significant music programme evolved in response to the need for a performance space for a tide of people making music less suited to pubs and larger venues.148 148. The Joinery was a not-for-profit art space in Stoneybatter, Dublin, which encompassed gallery/project/performance spaces and small studio/workspaces. Set up in 2007 by Miranda Driscoll and Feargal Ward, the Joinery provided a platform for emerging artists and musicians to experiment and explore their practices. The Joinery could be seen as a site for experimentation – for making, exhibiting, performing and discussing. http://thejoineryarchive.org/about/about. [Accessed 22 March 2025] There is always a deficit of venues in Dublin for music that might require close listening, and any available space becomes a locus for activity and contributes substantially to shaping the music that is produced at a given time. The Joinery was the locus for much of this musical activity in Dublin from 2008–2013. This was not necessarily legible nor did it attempt to be legible, as a subculture, indeed the Joinery received Arts Council funding, but as an ad hoc site of cultural activity those who gravitated towards it – performers and audience, facilitated by the organisers – developed as a subculture.149 149.  ‘The second subcultural category is ‘oppositional’, representing loosely organised resistance to social institutions, values, and practices. A fair amount of punk, metal, rap, folk, and reggae is oppositional. An ideological convergence takes place between creators and consumers of these musics. Oppositional subcultural music confirms political positions and cultural orientations by reinforcing alternative ideologies and actions. These objectives are met not only by the lyrical content of the music, but by its signature textures and atmospheres as well. Oppositional subcultural music is part of the resistance to the “tendencies” of a society’s socioeconomic elite to “reproduce… its structure of domination”’ (Hall cited in Lull, 1992: 29)

Thread Pulls played our first show in the Joinery on 22 November 2008 on a bill with E+S=B. This was one of the first gigs while the venue was finding its identity as an artists’ studio, gallery and performance space. There was no nominal headline band, and indeed there was no stage. There was a rudimentary vocal PA but the sounds of the instruments came from the acoustic drums, and guitar and bass amps. The Joinery ran on a profit-share basis, and the money on the door (€5 admission) had a 70/30 door split in favour of the performers. Over the next five years The Joinery became a home venue for us. The Joinery was significant in two distinct ways with regard to authorship for me. Firstly the nature of the place itself, and secondly for how it manifested as a subcultural site over time. 

Without a defined stage, the room could be configured differently for any gig, and importantly, as there was no stage there was no hierarchy between bands, or between bands and performers. These aspects gave us parameters and a space in which to try out ideas around sound and performance. Effectively playing in the round, and with the other performers in the audience created a sense of unity, changed how it felt to perform, and consequently how we were received.>>> Non-hierarchical billing and staging, along with the friendly door price and BYOB policy gave a collective sense to any event. Across successive gigs there we would learn better how to use the space, arranging equipment, making use of lighting and projection to further flatten hierarchy. For one of our gigs we bought fluorescent green strip lights, and the glow flooded the entire room so that neither performers nor audience were privileged. We left the lights at the venue afterwards and they were frequently reused, becoming a signature visual element, and photos from the Joinery from this period are often bathed in green light, becoming a recognisable signifier of the place (Fig. 85). 

As there was a limited PA (essentially for vocals), we developed ways of working around this, and this in turn shaped our overall sound. A conventional PA is directional – it faces outwards from the stage. Split into a stereo signal it separates sounds from performers in an effort to create a full room sound, but with this any sense of localised sound is lost. The sound of the voice, the trumpet, bass, or drums all come from the same place in the room. With only a vocal PA we were able to optimise localised sound, combining acoustic and amplified elements. My hybrid drumkit fused acoustic drums and electronic signals which I fed through adjacent large amplifiers, creating a single sound from the drumkit. The vocal PA was located near Gavin, and his voice and processed trumpet sounds passed through this. A bass guitar amplifier opposite the drums completed the sound. Through this we could more precisely control timbre, something often left to (or lost to) a house sound-engineer who will superimpose their taste and sense of what is correct onto a band’s sound. As a consequence we developed a more autonomous gigging setup such that when we played in more conventional venues we retained much of this timbral control.

While these pragmatic issues helped to shape the development of Thread Pulls performances, there was another current of authorship at a subcultural level and recognising that I was part of this has been significant for me in conceptualising notions of authorship, participation, collaboration and community. It’s tempting to think that this community of people who attended Joinery events had a single or coherent ethos or operating principles but in fact the audiences were remarkably diverse. I would meet people there whom I knew from the art world, as well as music (the two are usually quite distinct), but I was not part of a close-knit ‘scene’. Different events would attract entirely distinct audiences. Scenes are often identified or claimed retrospectively but cultural activity like this at the Joinery is based around contingency. That Miranda and Feargal were open to letting the remit of the place evolve led to a collective co-authorship. It was a collective entity of audience, performers and organisers who as contributors defined what the Joinery became, and Thread Pulls contributed to this. There was a collective authoring of a creative space, a reconfiguring within existing subcultural networks and a forming/furthering of them. Thread Pulls was sited within networks of venues, promoters, independent releases, rehearsal rooms, composition and recording strategies; and working with friends. We, like each contributor brought our network constellation to the Joinery, where multiple entities mingled and cross-pollinated. The Joinery was not outwardly identifiable nor self-defining as a subculture, but by its nature (a unique, independent cultural facility and venue with flexible programme strategy and profit-share policy with artists etc.) it constituted subcultural activity. It did not ‘conspicuously’ define itself in relation to the mainstream or ‘more orthodox cultural formations’ (Hebdige), nor did The Joinery or the people who loosely constituted this field of activity. Unlike a museum, which is by nature establishment, The Joinery, or indeed an independent music label, or a promoter/venue network exists only in response to a need and because of the participants, and opportunity. When circumstances shift, they are gone, the hole closes over. Over time people reconfigure and new outcomes may result. This impermanence vs. the permanence of the museum is both tacit objective and requirement. Although no one intentionally sets something up anticipating its demise, it always becomes clear in retrospect how things have a moment, before circumstances shift.

 

 

116/117 ‘Economic Thought Process’

154 154. The title is a reference to an exhibit in Underground (Make Ready, 64)

Lexicon

Time signatures; common time; Peter Gabriel, Solsbury Hill; 7/4; Thread Pulls; 5/8 Rhythm Here, Gavin Duffy; CF Records, Irish Museum of Modern Art; Royal Hospital Kilmainham; vinyl lettering; minimising architectural intervention. 

Précis

1) Economy, efficiency, expediency across sites (music and spatial/graphic design); disciplinary foldback; level of intervention into site (text).

2) Text and single image, paired essay and description with accompanying image.

3) Economy, energy transfer/ ‘total energy’, efficiency; minimal architectural intervention; framing/ enveloping.

 

 

 

118/119 (How to use Fool’s Gold)

Lexicon

How to use Fool’s Gold; Sarah Browne; IKON, Birmingham; CAG, Vancouver; Project Arts Centre, Dublin; On Excess, Acceleration and Expenditure;  Rodin Inconnu; Sketches of Universal History Compiled from Several Authors by Sarah Pierce; Sarah Pierce; The Artist Talks; It’s Time Man. It Feels Imminent; ICA; Monk’s Garden; Barbara Clausen;  Ireland at Venice, 2005; Book Works; The Showroom; Rike Frank; Musée du Louvre and le Ministère d’Etat Affaires Culturelles: Paris, 1962); Henri Mardyks; Again, A Time Machine.

Précis

1) ‘a kind of cumulative understanding’; self-reflexive: reusing/ eidetic reproduction of previous publications, related publications as ‘graphic quotation’ or appropriation; transtextual practice references.

2) Aample spreads and covers at various scales, accompanied by short process descriptions; these pages document or include publications rather than being used as illustrative material to ideas proposed in associated essays. Their focus is on other forms of working together.

3) Self-reflexive/ eidetic quotation; making material correlation between ink and light etc.; appropriation.

 

 

 

120/121 (Object Registry)

Lexicon

Object Registry, Barbara Knežević; Japanese fold; A Leisure Complex; Dennis McNulty; The Antiques Roadshow, BBC; Collective, Edinburgh.

Précis

1) Examples of material translation/ Transposition (Object Registry); exhibitionary space and Transposition, Foretext (A Leisure Complex).

2) As per 118/119 sample spreads and covers at various scales, accompanied by short process descriptions; these pages document or include publications rather than being used as illustrative material to ideas proposed in associated essays. Their focus is on other forms of working together; A Leisure Complex is similar to that of N3; I am provided documentation from which I make a response; Transposition into newsprint format. 

3) Material translation (Object Registry): This book itself is framed as an object in the registry, assigned no. 11; thus a catalogued item which is represented by the thing itself in place of a reproduction or stand-in. A Leisure Complex materialises site-specific and performative work, newsprint frames and supports this temporality.

 

 

 

122/123 (A Modern Panarion)

Lexicon

A Modern Panarion: Glimpses of Occultism in Dublin; Pádraic Moore; Dublin City Gallery The Hugh Lane; Theosophy; Gunilla Klinberg, Lunar Cycle; Dorje de Burgh, Derek Jarman, Bea McMahon, Garrett Phelan, Richard Proffitt; various papers: Sirio, Carabic, Luxo; David Cabianca, Cardea, Emigré fonts.

Précis

1) Contains elements of approach evidenced more fully in other publications (use of materials, spatial representation etc. as translation).

2) Overlaid/ layered sampling of spreads; silver foils and blue paper translated/ flattened by duotone reproduction.

3) Form and materials used to amplify esoteric nature of content; presentation of exhibition documentation employed in fragments to eschew representation e.g. images of wallpaper are used as decorative divider pages.

 

 

 

124/125 (Benchmark)

Lexicon

Ark (Benchmark); Gall; Tom dePaor; Dublin City Council; River Dodder; Malin Head, Co. Donegal; Vertical Datum; Temperance.

Précis

1) Speculative/unrealised projects exist through their documentation; further work on boundaries, resources etc.

2) Unpublished prior to this.

3) Climate collapse; flooding, retaining, remedial measures, boundary, measure, resources etc.; parallels with Temperance (rainwater collector initially sited at confluence of rivers).

 

 

 

126/127 ‘Unarchiving’/ ‘Vantage Point’

Lexicon

Floppy disk; SyQuest; Zip; Jaz drive; CD-R; DVD; plug-ins; analogue tape; Steve Albini; Jorge Luis Borges’ Library of Babel; ‘It must contain all useful information, but mostly it is gibberish’; ‘Why is the engineer who recorded Nirvana still using analog tape?’, Steve Guttenberg; Great Sugar Loaf, Dublin.

Précis

1) Reflection on storage devices and media; archive, libraries, technologies, quality; intuition and insight; capture, storage, and release over time.

2) Simple combination of text with related image.

3) N/A.

Fig. 86 Make Ready, 127
Sometimes it’s nice to be led by the order of your ideas and to be surprised by the outcomes. In the process of making, you form a view of the material through the strategies you employ, but once all the technical checks are completed and editing ceases, the changes take place only in your perception. An adjustment occurs between expectation and material outcomes, and it can be a while before it’s possible to experience the effect of those strategies with a sense of remove from the process. It can take a while before you’re able to see the view.>>>

Decentring Authorship

Kristeva defines three coordinates of dialogue: writing subject, addressee, and exterior texts (Kristeva, 1980: 65–66). In displacing the author: subject-addressee and text-context form a ‘synchronic literary corpus’ (ibid.: 66) In the short text above I am reflecting on the writer-as-reader, and from this vantage point towards the end of my thesis, it resonates with the reading-writing process described by Kristeva (ibid.: 65).  Stepping back from the outputs, what do they indeed achieve or signify in relation to their particular discourse and in regard to graphic design discourse? Of course we all reflect on what we have done in an effort to improve. In the heat of practice we make contingent decisions which will steer us away from our intentions. Being attuned to this process has been instrumental for me, but the evaluation mid-process is only completed by post-production evaluation. Only then can we see how something really performs when it meets an audience, until then it is speculation. Distanced by time from the making process, I too become the audience and reader of the work, and can newly align intent, outcomes, and surrounding conditions.

 

 

Conclusion

Full Circle

In my experience practice is based on contingency, and theory and methodology are not articulated or indeed formed from the start. The hunger for the practitioner is to practice, and discoveries are made in the field. I think it would be fair to say that this is the case for all of my practitioner friends. We are thrust into process and production, and it is through repetition of this over time that style and strategy cohere. Practice though is not about articulating underlying theories, and is all about getting better, going deeper into the material itself. There is little chance to reflect on how your practice is formulated as jobs stack up and deadlines clash, and the pragmatics of everyday life cut in. If you’re not busy you spend your time worrying about whether or not the next job will ever materialise, or in downtime you try and make the work you feel you should have been making, if circumstances allowed. I tend to over-commit, and involved myself in so many projects it was non-stop for years. Post economic collapse, around 2014 and prior to Make Ready things were slowing down. Offset looked like a chance to relaunch myself, and only by dint of this did I take the time to reflect, with the alibi of productivity (a new book to make) and self-promotion. This was not though an academic reflection, it was a continuation of practice, enveloping all of my interests, one of which is writing. As a reflection it is a symbiotic exploration of idea and form, a playful (re)enactment of material. I certainly intended to reveal the complexities of practice, but as an on-going set of conditions, rather than as critical enquiry. Make Ready revels in the pun, in placement and collision as a continuation rather than summation of practice. This written thesis by contrast is motivated by the need to make this knowledge available and transferable outside the context of a singular practice.

By virtue of prior publication there is a certain post-rationalisation in this enquiry. The outputs were made without an explicit knowledge or articulation of bricolage, transtextuality, or any of the other theoretical framings through which I situate myself through writing. That is not to say they are untrue – just like the Vignettes the accounts are fictionalised but not fictituous – and the revelation of these for me has transformed my practice and my ability to talk about practice. This gets its most regular testing out in the classroom where I work closely with students on their emerging projects. It has also brought new fluency to how and what I produce, so it seems if I can learn from my practice then others might too.

Capture, Storage, and Release

I began this thesis process with my construct of Energy Transfer already in place, a perspective that emerged through practice and first articulated in Make Ready. I saw this as a commonality across my outputs more than any mode of operating.>>> I practiced without a described theoretical framing or methodology. As I searched for this towards a thesis, Energy Transfer as a tripartite construct of Capture, Storage, and Release, was something I eventually returned to as a framing for publication, and its constituent parts. Discussing music, and drumming at the end of this thesis closes a circuit beginning with the drum strike and my Energy Transfer construct). If Energy Transfer describes a model for the constituted parts of any publication, my musical activity seems the clearest, most direct or expedient way of identifying a common strand in all of my practice pursuits. The process of Capture, Storage, and Release is harnessed in the activity of composition, rehearsal, and performance.


My practice from its earliest efforts has been interstitial (across mediums and practice), but always close to or alongside subject matter, disciplines, areas of personal interest, and to people. I am working in areas in which I am either part of that culture or where that culture has significance in my life and world view, informed by the nightclub, the gallery, and the socio-political conditions in which I live. The degree to which something is either sub-cultural or more establishment oscillates across the outputs – with Thread Pulls I am making music within and around an adhoc cultural locus, and rehearsal, recording, performance, and release all take place within this extended network, while national representation at the Venice Biennale is its polarity. In other instances I am operating at the interstices of disciplines (graphic design and architecture for example,) external to that particular culture or discourse and yet operating within it. Thus my insider and outsider status gives tension to my operative position. This positionality is further informed by my Political Intertextuality (Miller, Friedman) shaping how I make choices in the Capture, and Storage of communicative material, and on its Release in turn, the Political Intertextuality of the viewer-reader informs their perception. Technique, timbre, and sign (the tools of my bricolage) amplify ideas through material and medium, contributing to the Transformation (Clarke) that occurs in the preparation or Storage of material. Transtextual modalities are employed to develop a dialogue between phenomena and materials, and text, disrupting or decentring the text for its audience to read into it, to set it going (Barthes, 1978: 163). 

‘… a multiplicity of photographic images that would undo the framing closures of a single privileged view.’
(Potts, 1999: 184)

I could almost take this sentence from Potts as a summation of my intent in approaching a publication: An undoing of fixity, of orthodoxy, and in its place polyphony, multiple views, a discursive constellation to which the viewer-reader can add his/her own story. The viewer-reader is discussed throughout this thesis as each production is an open text, subject to their reading and activation. 

Transferring Energy

In my thesis I identify a bricolage methodology through which I enact my practice enquiry, formulated by my Energy Transfer construct, and given context through existing theoretical paradigms, particularly Transtextuality (Genette), and the emergent concepts of Mutual Constituency (with people, and through material, formal and technological transformation), and Appropriation, determined by my operative position. My bricolage methods give me the freedom to move across sites and mediums, such that while I make a film I may not be recognised as a filmmaker; I curate an exhibition but I may not be considered within the discipline of curation; I work within architectural discourse but I am not an architect. The implications from the multiplicity of situations that arise from this have determined the interstitial character of both practice and outputs. Each situation offers its own contingencies, and a ‘foldback’ of knowledge and working methods emerges between the various modes of delivery. Even working within an existing paradigm (book, film, or exhibition) results in a testing and straining of the conventions and parameters of their description. Material is arranged in discursive constellation, amplified by the medium in preparation for the viewer-reader. These are the affordances of my graphic design practice. While my outputs reside within a broad category of the Arts, the resonances of a wider culture are reflected in the work and reflect back on that culture. 

Insider/ Outsider Positionality

In reflecting on Thread Pulls and the venue the Joinery, I realise that many of the aspects of that activity have informed my understanding of the criticality of my operative position. Zines, notes Duncombe, (1997: 187) are ‘a culture produced by people, not merely for people’ and this sentiment serves to locate my role in practice, where an insider/outsider duality permeates. With the graphic designer label comes an assumption of transparency, that of giving form to the ideas of others. The authorship of graphic design is not so much contested as overlooked. With each of my outputs the degree of my proximity to the site, subject, and subject matter varies, but I am never at a remove: I have an investment in the culture to which I am adding, which in turn colours how and to what I apply myself. Graphic design however remains an intruder in most authorial processes, and its presence or affect is suppressed, denied, and ignored. This outsider status has been a productive turn for me and the manoeuvrability in this guise has lead to the publications in this thesis.

Duncombe (1997: 187) notes that ‘the dominant society is totalising’ and a way to escape this is through imagining an alternative. The sub-cultural network that accumulates around musical activity is both an act of imagination and a political act, as well as something that just seems essential. In neoliberal ideology (an ‘individualisation’ of society), ‘creative’ change comes from the individual, not through connecting with others (Mould, 2020: 60). Sub-cultural networks by contrast are inherently collective, relying on good will, generousity, and connections. The first motivation of someone participating in this world around music may not be one of defiance, but it is through this act of imagination that a space and autonomy opens up and indeed a resistence or alterative becomes legible, thus empowering the participant. This sub-cultural framing situates me within the culture on which I am reflecting. 

Authorial Role, Appropriation, Mutual Constituency

Despite the death of the author in 1967 this determination persists: This thesis requires the production of my authorial voice; Books have names on the cover, which designate authorship, sometimes by omission of others, and with that the implications of the author’s name (the author as a text). Played out across the Byrne books is a commentary on this, where my role is progressively acknowledged in a more formal way, even if assumptions of the role of the graphic designer persist. Miller’s (1988) insistence on the subjectivity in the act of writing undoes the notion of an eliminable authorial presence, but rather than undermining the productivity in the acknowledgment of the author’s death this enforces that we are all readers first, and that as readers we write into the already written. It further engrains too Barthes’ assertion that it is the reader who produces the work as a ‘text’. 

The persistence and demise of the author, and the writer as reader collide through appropriation. These Islands, Slievemore, Dooagh, Keel East, Co. Mayo (2013) in particular is firstly a reading of a cultural text, but one which bypasses the intentions of its ‘author’, rerouting or repurposing it in a newly delineated context. Brought inside the gallery through film and sound, rubbing up against discourse on art and architecture, the structure as text is reread both by us (Gall) and by this audience (some of whom may be audience to the structure outside of these confines). Tom often foregrounds the sublime in our combined enquiry through Gall and this easily co-exists with my own focus of interest as part of an ensemble of interconnected concerns interrogating issues of authorship, boundaries, description, and permissions, and forming an exploration of exhibitionary/ publishing spaces and discursive forms. 

This is one of the ways in which a mutual constituency emerges – both the interests of Tom and his practice, and mine are equally served through our combined enquiry, determining the material and its arrangement through the contingencies of practice for its audience. This is equally the case in working with Gerard, where his practice enquiry and my own on-going enquiry into communicative order are mutually constituent. Thus the book emerges as exhibitionary space, a space which I identify and examine through borrowing Genette’s ‘Transposition’ (1997: 212). The monological or honorific task of art publications is revisited as a discursive space through which the mechanisms of publication serve to fashion a new encounter that is parallel to rather than placeholder for actual encounter or experience of lived phenomena. A Late Evening in the Future is ostensibly a document of a number of interrelated shows, but we developed (or rerouted perhaps) this publication opportunity into a material Transmodalisation (ibid.: 277) of aspects of the museum encounter. The book both opens up gaps between the phenomenon and the capacity of recorded material, and closes in on correlations which have visceral characteristics, premised, as Tracy (2019) notes of the Essay Film ‘on the recognition that even the keenest insight pales in the face of an ultimate unknowability.’

In Landfall my authorial voice (before any others) is foregrounded (my name is on the cover so to speak), drawn as I am to reflect through film and sound on my socio-political surrounds. Yet this film is charged my the multiple (appropriated) authorial voices which populate the footage. The mutually constituency in this is film is one of technicity, where the processes of gathering material (techniques of Direct Cinema for example), and the combination (the ‘irresistible weld’) or Synchresis (Chion) of image and sound, meets with the expectations of material which might purport to be documentary, and through which the verisimilitude of this evidentiary material may be challenged.

Multi-Modal Presentation

You, the reader, will have encountered this thesis in either print or brower-based format, or possibly both. Paper has virtues over the digital in its materiality: we are fundamentally tactile beings and the presence of the artifact can make the digital pale in comparison. Conversely the dynamic and kinetic availability of everything all at once through the hypertextual mechanisms of a browser can make a paper-based offering seem limiting. That the material in both modes is essentially the same is an enactment of thesis concerns, where the conditions of presentation dramatically inform its reception, and as such each is a Transposition of the content through the affordances of media. 

In its writing style the multiple text typologies enact ideas of synchrony and multivalency, as well as a decentring of any singular narrative. Equally the repurposing of the Make Ready structure is both reflective of a bricolage methodology, and an amplication of the relationships between theory and the contingencies of practice. In this particular thesis reading, certain ideas are foregrounded, but following the model of Make Ready is to suggest that other readings are also possible. This was the closest and most dynamic way I could conceive to relate the theoretical through practice, and to bring the reader closer to the actualities of practice in an effort to make the transfer of knowledge from my enquiry more effective. Theory and practice in this case certainly are mutually constituent.

Bibliography

Bibliography

Aguirre, P. ‘Writing on the Wall: Interview with Experimental Jetset’ (2022) [online] Available at https://www.academia.edu/73248498/Writingonthewall_Jet_Set_Peio_Aguirre_ENG [Accessed 22 March 2025].

Anderson, S. (2018) ‘Notes on Signals, Spectres and Systems’. A Late Evening in the Future: Signal, Spectre, System, 39–46 Vienna: VfmK Verlag für moderne Kunst GmbH.

Bailey, P. (2018) A Line Which Forms a Volume. Stuart, M. & Bailey, P. (eds.). London: London College of Communication.

Barthes, R. and Heath, S. (1978) Image, Music, Text. New York: Hill and Wang.

Benjamin, W. (1999) The Arcades Project. Massachusetts, London: Belknap Press.

Benjamin, W. (2008) ‘The Work of Art in the Age of Mechanical Reproduction’, The Work of Art in the Age of Mechanical Reproduction. London: Penguin.

Blauvelt, A. (2003) ‘Towards Critical Autonomy or Can Graphic Design Save ITSELF?’ Emigre: Rant 64, 38–43. California: Emigre/ New York: Princeton Architectural Press.

Blauvelt (2013) The 2013 D-Crit Conference: A. ‘Graphic Design: Discipline, Medium, Practice, Tool, or Other?’ [online] Available at: https://vimeo.com/showcase/2359892/video/66385792 [Accessed 22 March 2025].

Bloom-Christen, A. and Grunow, H. (2022) What’s (in) a Vignette? History, Functions, and Development of an Elusive Ethnographic Sub-genre, Ethnos. [online] DOI: 10.1080/00141844.2022.2052927 Available at https://doi.org/10.1080/00141844.2022.2052927 [Accessed 22 March 2025].

Bolter, J.D. and Grusin, R.A. (1999) Remediation: Understanding New Media. Cambridge, MA: MIT Press.

Borsuk, A. (2018) The Book. Massachusetts: The MIT Press, Massachusetts Institute of Technology.

Bourriaud, N (2002). Relational Aesthetics. Dijon: Les Presses du Réel. 

Bringhurst, R. (2004) The Solid Form of Language: An Essay on Writing and Meaning. Kentville: Gaspereau Press.

Buzon, D. ‘Design Thinking is a Rebrand for White Supremacy: How the Current State of Design is Simply a Digitally Updated Status Quo’ [online] Available at: https://dabuzon.medium.com/design-thinking-is-a-rebrand-for-white-supremacy-b3d31aa55831 [Accessed 22 March 2025.

Carswell, S. (2012) Anglo Republic: The Definitive History of the Bank That Brought Ireland to Ruin. London: Penguin.

Chion, M. (2017) Audio-Vision: Sound on Screen. New York: Columbia University Press.

Clarke, J. (2003) ‘Style: The Creation of Style’, Resistance Through Rituals Youth Subcultures in Post-War Britain, 175–191. Hall, S. and Jefferson, T. (eds.). London and New York: Routledge. 

Davis, E. (2002) ‘Recording Angels: The esoteric origins of the phonograph’, Undercurrents: The Hidden Wiring of Modern Music. London: Bloomsbury.

dePaor, T and Maybury, P. (2013), ‘Inter Alia’, San Rocco – What’s Wrong with the Primitive Hut? 8, 142–5. Milan: San Rocco.

de Certeau, M. (1988) The Practice of Everyday Life. Berkeley, Los Angeles, London: University of California Press.

Denisoff, R.S., and Peterson, R.A. (1972) Sounds of Social Change. Chicago: Rand McNally.

Denzin, K. & Lincoln, Y. (2013) The Landscape of Qualitative Research. London: Sage.

Derrida, J. (1978) ‘Structure, Sign, and Play in the Discourse of the Human Sciences’, Writing & Difference. Chicago: University of Chicago Press; and London: Henley, Routledge and Keegan Paul Ltd.

Drucker, J. (2014) Graphesis: Visual Forms of Knowledge Production. Cambridge, Massachusets; London, Harvard University Press.

Duchamp, M. (1999) À l’infinitif. Hamilton, R. and Bonk, E. (eds.). The Typosophic Society: Northend Chapter.

Duncombe, S. (1997) Notes from the Underground: Zines and the Politics of Alternative Culture. Bloomington, In: Microcosm.

Fiske, J. (2011) Television Culture. Oxford and New York: Routledge.

FitzGerald, K. (1997) ‘Fuel Full Pull Poll Pool Cool Cook Book’, Emigre: Design as Content 44, 14–28. California: Emigre. 

FitzGerald, K. (2010) Volume: Writings on Graphic Design, Music, Art, and Culture. New York: Princeton Architectural Press.

Forde, G. (1991) ‘The Designer Unmasked’, Eye 23, 57–68. London: Eye Magazine Limited.

Friedman, S. (1991) ‘Weavings: Intertextuality and the (Re)Birth of the Author’, Influence and Intertextuality in Literary History, 146–180. Clayton and Rothstein (eds.). Madison, Wisconsin: The University of Wisconsin Press. 

Foucault, M. (1979) ‘What is an Author?’, Textual Strategies 141–160, Josué Harari (ed). Ithaca: Cornell University Press. 

Foucault, M. (2020) ‘What is an Author?’, Aesthetics: Essential Works 1954–84. UK: Penguin.

Genette, G. (1997) Palimpsests: Literature in the Second Degree. Lincoln and London: University of Nebraska Press.

Gilloch, G. (2002) Walter Benjamin: Critical Constellations. Cambridge: Polity Press in association with Blackwell Publishers Ltd.

Goggin, J. (2012) ‘2009: Practice from Everyday Life: Defining Graphic Design’s Expansive Scope by Its Quotidian Activities’, Graphic Design: Now in Production, 54–56. Blauvelt, A. and Lupton, E. (eds.). Minneapolis: Walker Art Center.

Goodwin, A. (1992) ‘Rationalisation and Democratization’, Popular Music and Communication. Lull, J. (ed). Beverly Hills, CA: Sage.

Hall, S. (1979) ‘Culture, the Media and the “Ideological Effect”’, 315–348, Mass Communication and Society. Curran, J. et al (eds). Beverly Hills, CA: Sage.

Hebdige, D. (2003) Subculture: The Meaning of Style. London and New York: Routledge.

Heller, S. (1996) ‘The Man who Invented Graphic Design’, Eye 23. London: Eye Magazine Limited.

Heller, S. (2018), ‘Octavo: Eight Historic Issues’ Print. [online] Available at: https://www.printmag.com/daily-heller/octavo-eight-historic-issues-unit-editions/ [ Accessed 22 March 2025]. 

Hutchinson, J. (1997) The Bread and Butter Stone: On Memory. Dublin: The Douglas Hyde Gallery.

Hutchinson, J. (ed.) (1999) Utopias. Dublin: The Douglas Hyde Gallery.

Hutchinson, J. (2005) Huts. Dublin: The Douglas Hyde Gallery.

Jackson, M. (2017) ‘After the Fact: The Question of Fidelity in Ethnographic Writing’, Crumpled Paper Boat: Experiments in Ethnographic Writing. Pandian, A. and McLean, S. (eds.). Durham: Duke University Press.

Jensen, K. B. (2016) ‘Intermediality’, The International Encyclopedia of Communication Theory and Philosophy. Jensen, K. B. and Craig, R.T. (eds). Hoboken, New Jersey: Wiley & Sons.

Johnson, B. (1987), ‘Les fleurs du Mai Arme. Some Reflexions on Intertextuality,’ A World of Difference. Baltimore and London: The Johns Hopkins University Press.

Juncosa, E. (2011) ‘On the Subject of the Existence of Monsters’, Images or Shadows, 135–142. Dublin: Irish Museum of Modern Art. 

Jones, T. (ed). (1990–91) i-D 80, 38–51; 89, 22–25; 93, 38–43. 

Kim, K. (2022) The Thin Air, 2, 29. Coney, B. et. al. (eds.)

Kittler, F. A. (1999) Gramophone, Film, Typewriter. Stanford, CA: Stanford University Press. 

Koonts, L. (1995) ‘Table Coffee Talk’, Emigre 36: Mouthpiece, n. pag. California: Emigre. 

Kristeva, J. (1980) Desire in Language: A Semiotic Approach to Literature and Art. New York: Columbia University Press.

Lafuente, P. (2011) ‘Texts, Paratexts, Hypertexts’, Images or Shadows, 3. Dublin: Irish Museum of Modern Art.

Leroi-Gourhan, A. (1993), Gesture and Speech. Cambridge/ London: The MIT Press. 

Liestman, D. (1992) ‘Chance in the Midst of Design: Approaches to Library Research Serendipity’, RQ, Summer 1992 3 (4), 524–32 American Library Association. 

Lévi-Strauss, C. (1966) The Savage Mind. London: Weidenfeld and Nicolson.

Louridas, P. (1999) ‘Design as Bricolage: Anthropology Meets Design Thinking’, Design Studies 20 (6). [online] Available at: https://www.sciencedirect.com/science/article/pii/S0142694X98000441 [Accessed 22 March 2025].

Lull, J. (1992) ‘Popular Music and Communication: An Introduction’, Popular Music and Communication. Lull, J. (ed). Beverly Hills, CA: Sage.

Lupton, E. (1991) ‘The Academy of Deconstructed Design’ Eye 3 (1). London: Eye Magazine Limited. [online] Available at: https://www.eyemagazine.com/feature/article/the-academy-of-deconstructed-design [Accessed 28 March 2025]. 

Lupton, E. (2012) ‘The Designer as Producer’, Graphic Design: Now in Production. Minneapolis: Walker Arts Centre.

Lupton, E. & Blauvelt, A., (eds.) (2012) Graphic Design: Now in Production. Minneapolis: Walker Arts Centre.

Maybury, P. (1997) The White Book. Self-published.

Maybury, P. (2015) Make Ready. dePaor, T., McNulty, D. (eds). Dublin: Gall Editions/Ways& Means. 

Maybury, P. (2015b) ‘Peter Maybury’, Ways&Means, n. pag. Dublin: Ways&Means.

Maybury, P. (2022a) ‘Your Sound Position’, W/HERE: Donohoe, D., n. pag. Available at: https://daviddonohoe.bandcamp.com/album/w-here [Accessed 22 March 2025].

Maybury, P. (2022b) ‘Throw Away’, Throw Away. Maybury, P. & Nugent, C. (eds.). Dublin: Image Text Sound Editions.

McCarthy, S. (2013) The Designer as Author, Producer, Activist, Entrepreneur, Curator & Collaborator: New Models for Communicating. Amsterdam: Bis Publishers.

McCoy, K. (1990) ‘The New Discourse’, Cranbrook Design: The New Discourse, McCoy, K. and McCoy, M. (eds.). New York: Rizzoli.

Meggs, P. B. and Purvis, A. W. (2011) Meggs’ History of Graphic Design. Hoboken, New Jersey: John Wiley & Sons, Inc.

Menon, C. & Patteeuw, V. (2018) ‘Magazine Architecture’, Karel Martens and The Architecture of the Journal, OASE, 100. NAi Publishers. [online] Available at: https://www.oasejournal.nl/en/Issues/100 [Accessed 22 March 2025].

Mermoz, G. (1995) ‘On Typographic Reference (Part One)’ Emigre: Mouthpiece 36, n. pag. Sacramento: Emigre.

Miller, N (1988) Subject to Change: Reading Feminist Writing. New York: Columbia University Press.

Muhle, M. (2011) ‘Re-Enacting Art History’, Images or Shadows, 174–188. Dublin: Irish Museum of Modern Art.

Mukařovský (1984) ‘Poetic Reference’, Semiotics of Art: Prague School Contributions. Titunik, I and Matejka, L (eds.). Cambridge: MIT.

Mould, O. (2020) Against Creativity. London and Brooklyn, NY: Verso. 

Müller-Brockmann, J. (2007) Grid Systems in Graphic Design: A Visual Communication Manual for Graphic Designers, Typographers and Three Dimensional Designers. Salenstein: Niggli.

Pantenburg, V. (2011) ‘Medium Promiscuity: Notes on Gerard Byrne’s Film and Video Work’, Images or Shadows, 157–166. Dublin: Irish Museum of Modern Art. 

Pater, R. (2021) CAPS LOCK: How Capitalism Took Hold of Graphic Design, and How to Escape from It. Amsterdam: Valiz.

Penman, I. (2002) ‘On the Mic: How Amplification Changed the Voice for Good’, Undercurrents. London: Continuum. 

People Meet in Architecture: Biennale Architettura Participating Countries/Collateral Events (2010), Venice: Fondazione La Biennale di Venezia and Marsilio. 

Potts, A. (1999) ‘The Minimalist Object and the Photographic Image’, Sculpture and Photography: Envisioning the Third Dimension. Cambridge: Cambridge University Press.

Poyner, R. (ed.) (1991) Typography Now: The Next Wave, 53. London: Booth Clibborn Editions/ Internos Books.

Rock, M. (1996) ‘The Designer as Author’ Eye 20. London: Eye Magazine Limited. [online] Available at: https://www.eyemagazine.com/feature/article/the-designer-as-author [Accessed 28 March 2025].

Rock, M (2013) ‘Fuck Content’, Multiple Signatures: On Designers, Authors, Readers and Users. New York: Rizzoli International. [online] Available at: https://2x4.org/ideas/2009/fuck-content/ [Accessed 21 March 2025].

Rose, S. (2017). The Lived Experience of Improvisation: In Music, Learning and Life. Chicago: Intellect Books.

Scalbert, I. (2013) Never Modern. Zürich: Park Books.

Shaw, P. (1996) ‘The Definitive Dwiggins no. 81 – Who Coined the Term “Graphic Design”?’ [online] Available at: https://www.paulshawletterdesign.com/2018/01/the-definitive-dwiggins-no-81-who-coined-the-term-graphic-design/[Accessed 21 March 2025].

Shaw, P. (2020) ‘The Definitive Dwiggins no. 81A—W.A. Dwiggins and “Graphic Design”: A Brief Rejoinder to Steven Heller and Bruce Kennett’. [online] Available at: https://www.paulshawletterdesign.com/2020/05/the-definitive-dwiggins-no-81a-w-a-dwiggins-and-graphic-design-a-brief-rejoinder-to-steven-heller-and-bruce-kennett/ [Accessed 21 March 2025].

Silberman, M., Giles, S., and Kuhn, T.J. (eds.) (2021) Bertolt Brecht: Brecht on Theatre. London, New York, Oxford, New Delhi, Sydney: Bloomsbury Academic.

Simondon, G. (1980) On the Mode of Existence of Technical Objects. University of Western Ontario.

Simondon, G. (2017) On the Mode of Existence of Technical Objects. Minneapolis: Univocal Publishing. 

Smith, D. (2008) ‘Delayed Departures: Cinema/Venice Architecture’, The Lives of Spaces, 135–145. Campbell, H., Martin-McAuliffe, S., Ward, B., Weadick, N. (eds.). Dublin: Irish Architecture Foundation/ UCD.

Smithson, R. (1996) ‘Art Through the Camera’s Eye’, Robert Smithson: The Collected Writings. Jack Flam (ed.). Berkeley: University of California Press.

Stiegler, B. (1998) Technics and Time, 1: The Fault of Epimetheus. Stanford: Stanford University Press. 

Tarfuri, M. (1980) Theories and History of Architecture. New York: Harper & Row.

Théberge, P. (1997) Any Sound You Can Imagine: Making Music/Consuming Technology. Hanover & London: Wesleyan University Press.

Thrift, J. (2000) ‘8vo: type and structure’ Eye 37. London: Eye Magazine Limited. [online] Available at: <https://www.eyemagazine.com/feature/article/8vo-type-and-structure> [Accessed 21 March 2025].

Thomson, E. (1993) ‘The Literature of Graphic Design’, Art Documentation: Journal of the Art Libraries Society of North America, 12 1, 7–11. Chicago: The University of Chicago Press on behalf of the Art Libraries Society of North America Stable.

Tracy, A. (2019) ‘The Essay Film’. [online] Available at: https://www.bfi.org.uk/sight-and-sound/features/essay-film [Accessed 28 March 2025]. 

Triggs, T. (2010) Fanzines: The DIY Revolution. San Francisco: Chronicle Books.

van Toorn, J. (2009) ‘Design and Reflexivity’, Graphic Design Theory: Reading from the Field, 102–106. Armstrong, H. (ed.). New York: Princeton Architectural Press.

van Toorn, J. and Crouwel, W. (2015) Excerpts from ‘The Debate: The Legendary Contest of Two Giants of Graphic Design’. Monacelli Press. [online] Available at:  https://designobserver.com/feature/the-debate/38883/ and https://designobserver.com/feature/the-debate-part-2/38884 [Accessed 22 March 2025].

VanderLans, R. (ed.) (1990) Emigre: Sound Design, 16 n. pag. California: Emigre Graphics

Walker, S. (2023) ‘Design is… Lost’, The Design Journal: An International Journal for All Aspects of Design 26. [online] Available at: https://www.tandfonline.com/doi/full/10.1080/14606925.2022.2154962 [Accessed 21 March 2025].

Walters, J. (2010) ‘Joost Grootens: Paper planet’, Eye 78, 68–83. London: Eye Magazine Limited.

 

Filmography

Maybury, P. (2022) On Being There. Single channel digital video with stereo sound. Duration: 1:00:00. 

Maybury, P. (2022) These Islands: Diptych. Dual channel video with dual stereo sound. Duration: 15:00. 

Daly, F. (2021) The Mirror of Possible Worlds: Kiarostami on Aran.

Maybury, P. (2020) Landfall. Dual channel digital video with dual stereo sound. duration: 1:00:00. 

Maybury, P. (2020) Dysart 050920-120920. Single channel digital video with stereo sound. duration: 20:21.

Maybury, P. (2018) Drape. Single channel digital video with stereo sound. Duration: 6:34.

Maybury, P. (2017) These Islands: Ballysadare. Single channel video with stereo sound. Duration: 5:00.

Maybury, P. (2015) A Study. Single channel video with stereo sound. Duration 10:00.

Clarke, P. & McCafferty C. (2014) Drawing on Life.

Maybury, P. (2013) These Islands, Slievemore, Dooagh, Co. Mayo. Single channel video with stereo sound. Duration 9:46.

Faraut, J. (2013) Regard Neuf Sur Olympia ’52. France, Films à Cinq.

Magan, R. (2011) dBMgallo. DVD/ digital film), Dublin: Irish Architecture Foundation. 

Maybury, P. (1999) Gucci/ Trash/ Canvas/ Points. Single channel video with dual stereo sound. Duration: 5:13. 

Discography

5/8 Rhythm Here (2012) Thread Pulls. C/F records, CF/F34 (vinyl, 45RPM, digital download). Available at <https://www.discogs.com/label/17493-CF-Records> [Accessed 28 March 2025]

New Thoughts (2010) Thread Pulls. Osaka, OSALP18 (vinyl, 33RPM, digital download).

New Thoughts (2010) Thread Pulls. Osaka, OSACD018 (CD, digital download). Available at <https://www.discogs.com/label/820252-Osaka-Records-Limited> [Accessed 28 March 2025].

Summer Songs (2004) Thread Pulls. Dublin: 9-pt. Records.

Fluorescent Series (2006) Thread Pulls. Dublin: 9-pt. Records.

 

List of Figures >

Fig. i Beginning at top left this diagram sets out publications under consideration, framed by the Make Ready book, in relation to my practice, and adjacent to this the interrelated and constituent parts of the written thesis, all of which is surrounded by a number of external and contextual factors.

Fig. ii Schematic diagram of the pages of the print version of this thesis.

Fig. 1 Maybury, P. (2015), Make Ready, installation view, The Library Project, Temple Bar, Dublin. (Photograph: Maybury, P.).

Fig. 2 Maybury, P. (2015), Make Ready, Exhibition floorplan, The Library Project, Temple Bar, Dublin.

Fig. 3 Maybury, P. (2020), Landfall, Exhibition view, Project Arts Centre, Dublin. (Photograph: Maybury, P.).

Fig. 4 Maybury, P. (2022), On Being There, Exhibition view, VISUAL, Carlow. (Photograph: Maybury, P.).

Fig. 5 The above diagram indicates some of the parameters that come into effect in making and positioning of a work, and below are examples of how this might be applicable to specific outputs. In the below iterations I chart out emphasis or bias. The axes though are intentionally not aligned as this would imply an artificial equivalence or weighting.

Fig. 6 Make Ready, 11 ‘Pragmatic Decisions’

Fig. 7 Make Ready, 127 ‘Vantage Point’

Fig. 8 Maybury, P. (2022), On Being There, film still, layering scaled paper model and exhibition view of Delay/Relayer (2008) in The Lives of Spaces, Palazzo Giustinian Lolin – La Biennale di Venezia.

Fig. 9 A sound-recordist determines their sound position through microphone placement. (Photograph: Maybury, P.).

Fig. 10 ‘The Existing Communicative Order’ Maybury, P. on stage at Offset 2015, Bord Gáis Energy Theatre, Dublin (Photographic image is a composite, photographers unknown).

Fig. 11 Make Ready, 128/ ‘Energy Transfer (Slight Return)’

Fig. 12 Maybury, P. (2015) still from one of the videos made for my Offset presentation.

Fig. 13 Make Ready, 8 ‘Unlearning’

Fig. 14 Diagram illustrating a theoretical framing of my practice.

Fig. 15 Diagram illustrating a theoretical framing of my practice within the construct of Energy Transfer.

Fig. 16 Make Ready: A Cover is a Paratext. Maybury, P. (2015) Make Ready. Dublin: Gall Editions/Ways&Means.

Fig. 17 Byrne, G. (2011) Images or Shadows as depicted on the cover of Make Ready (2015).

Fig. 18 Make Ready, 5

Fig. 19 Make Ready, (inside Front Cover)

Fig. 20 Ways and Means. Maybury, P. (2015: n. pag.) Waysandmeans. Dublin: Ways&Means.

Fig. 21 Hardsleeper, 1999. (Photographs: Maybury, P.).

Fig. 22 This Page Printed. Yours Will Too.

Fig. 23 Maybe I’m Not a Graphic Designer Anymore?

Fig. 24 Make Ready, 7 ‘Discipline’

Fig. 25 No Thanks

Fig. 26 Mapping practice in the context of the Gerard Byrne books.

Fig. 27 Make Ready, 7

Fig. 28 A Late Evening in March. Sven and I consider page permutations while Gerard looks on through the lens of his camera. (Photograph: Byrne, G.)

Fig. 29 Byrne, G. (2018), A Late Evening in the Future, Inside flap of dust-jacket.

Fig. 30 Make Ready, 9

Fig. 31 Misuse (Origins)

Fig. 32 Make Ready, 10–11

Fig. 33 From the Nightclub to the Gallery

Fig. 34 Elements of work by Christine & Irene Hohenbüchler are woven into a feature on clothing designer Hussein Chalayan. CODE 4, (1996: n. pag.).

Fig. 35 Spread from Dublin French Film Festival 1997 catalogue (1997: 38–39).

Fig. 36 Make Ready, 128/ ‘Energy transfer (slight return)’

Fig. 37 I Fashion A Studio In A Victorian Living Room: Architectural Survey magazine (1953), shows façade of 12 Lower Liffey Street, Dublin where I had an office from 1997–2003. (Image Courtesy: Irish Architectural Archive).

Fig. 38 Make Ready, 27

Fig. 39 Freeze (Touched by Love). Installation view, Arthouse, Dublin, 1998. (Photograph: Maybury, P.)

Fig. 40 Spread from Maybury, P. and dePaor. T. (2003) Circlebook. Dublin, Gall Editions.

Fig. 41 Film still from Maybury, P. (2008) Relayer. Single channel video with stereo sound. Duration 15:00.

Fig. 42 Maybury, P. and dePaor. T. (2015) Film still from A Study. Single channel video with stereo sound. Duration 10:00.

Fig. 43 Film still from Maybury, P. (2020), Drape. Single channel video with stereo sound. Duration 10:00.

Fig. 44 Maybury, P. (2020), Film still from Dysart 050920–120920. Single channel video with stereo sound. Duration 10:00.

Fig. 45 On Going There/ On Not Being There

Fig. 46 Make Ready reproduces files from the N3 (1999) book including a spread with a single page image opposite a grid of images of video footage shot by Magan, R. during the making of N3. This was the only publication of this material prior to it being incorporated into my film On Being There (2022).

Fig. 47 Make Ready, 30

Fig. 48 Make Ready, 8

Fig. 49 Make Ready, 32

Fig. 50 Running tests in my office for the dual screen version of These Islands in advance of the I See Earth exhibition at VISUAL, Carlow, 2022.

Fig. 51 Maybury, P. and dePaor. T. (2013), These Islands, Slievemore, Dooagh, Co. Mayo, installation views, The Everyday Experience, Irish Museum of Modern Art, Dublin, 2013–14. Curator: Nathalie Weadick, Irish Architecture Foundation. (Photograph: Maybury, P.).

Fig. 52 Maybury, P. and dePaor. T. (2013), These Islands, Slievemore, Dooagh, Co. Mayo, Installation view, NUI, Galway; Architecture at the Edge: 2017 (Photograph: Maybury, P.).

Fig. 53 2005

Fig. 54 Underground (2008), exhibition launch, ROAD Records, Dublin.  (Photograph: McNulty, D.).

Fig. 55 Delay armature. Reproduced in The Lives of Spaces (2008). Campbell, H., Martin-McAuliffe, S., Ward, B., Weadick, N. (eds.). Dublin: Irish Architecture Foundation/ UCD. (Drawing courtesy dePaor, T.)

Fig. 56 Being There

Fig. 57 Maybury, P. and dePaor. T. (2010), Temperance, mild steel, 3000 x 3000 x 1000mm. Installation view EV+A 2010, Hunt Museum, Limerick. (Photograph: Maybury, P.).

Fig. 58 Maybury, P. and dePaor. T. (2010), Temperance. installation view VISUAL, Carlow, 2022. (Photograph: Maybury, P.)

Fig. 59 Maybury, P. and dePaor. T. (2010: Plate 17), Reservoir. Dublin, Gall Editions.

Fig. 60 Maybury, P. and dePaor. T. (2010), Reservoir. Dublin, Gall Editions.

Fig. 61 of de Blacam and Meagher (2010) installation view, Chiesa di San Gallo, Venice. (Photograph: Alice Clancy).

Fig. 62 I Am Sitting at a Table (1): Irlanda: of de Blacam and Meagher (2010: 78–79). Dublin, Gall Editions.

Fig. 63 of de Blacam and Meagher (2010) installation view, showing invigilators t-shirts with ISBN 978–0–9566293–0–2 are visible. Chiesa di San Gallo, Venice. (Photograph: Alice Clancy).

Fig. 64 Photograph taken during filming of Magan, R. (dir.) (2011) dBMgallo. Dublin: Irish Architecture Foundation. (Photograph: Clancy, A.)

Fig. 65 Energy transfer/Aura

Fig. 66 Make Ready, 86 (New thoughts)

Fig. 67 Make Ready, 88–89. Thread Pulls, Twisted Pepper, Dublin, 7 January 2012. (Photograph: unknown).

Fig. 68 Tuxedo Junction

Fig. 69 Make Ready, 96

Fig. 70 No Way In

Fig. 71 I am sitting at a table (2) (A–G) Pages from Byrne, G. (2018) A Late Evening in the Future: Signal Spectre Systemm Anderson, S., Byrne, G., Maybury, P. (eds). Vienna, Verlag für moderne Kunst (Frac des Pays de la Loire, Carquefou / Kunstmuseum St.Gallen / Australian Centre for Contemporary Art, Melbourne).

Fig. 72 (left) Images or Shadows page 198 (detail of film still); (right) A Late Evening in the Future dustjacket (French edition, detail).

Fig. 73 (A–C) Pages from Byrne, G. (2011) Images or Shadows. Dublin, Irish Museum of Modern Art.

Fig. 74 Through the Eyes is the title of Gerard’s exhibition at the Irish Museum of Modern Art for which we made the Images or Shadows book (2011). While you might expect an exhibition guide to be modest in size and easy to use as you visit the show, this guide is made by extending the print run of one section (a signature of 8 pages) of the book. The pages are imposed for printing, thus images turn upside down and texts appear as fragments. On the reverse of the sheet we print an introductory text and a cover image. In effect the guide is a repurposed sample of the book, rather than a guide with reproductions.

Fig. 75 I Am Standing at the Garden wall/ A Thursday Evening in Late Summer

Fig. 76 My copy of The Irish Times, Wednesday 30 November 2011.

Fig. 77 These Islands Blue: People assemble for the opening of the exhibition, 26 February: Tom dePaor: I See Earth: Building and Ground, VISUAL, Carlow, 2022 (Photograph: Maybury, P.).

Fig. 78 The Literature of Graphic Design

Fig. 79 Still from Landfall (2020) showing a photograph from 9 March 2012, one of the origin points of Landfall.

Fig. 80 Beep Plz. / Still (51: 54) from Landfall (2020)

Fig. 81 Landfall (2020) 4:01 & 8:21 New Central Bank headquarters under construction and the same site formerly owned by Anglo Irish Bank

Fig. 82 No More Waiting

Fig. 83 Hear the Drummer

Fig. 84 Thread Pulls also Play House Parties/ I Know This. Flyer for Box Social All Day Festival. designer unknown; Maybury, P. & Duffy, G. at the Joinery (Photograph: Driscoll. M)

Fig. 85 E+S=B (David Carroll, Anthony Carroll) performing in the Joinery, 2012. (Photograph: Driscoll, M.).

Fig. 86 Make Ready, 127

Glossary >

This short glossary is a compilation of some technical terms referred to in the text. It is written from my practice perspective, and other more general definitions or descriptions may be found elsewhere.

ASA and ‘pushing’ film 

ASA (or ISO) is a measure of the light sensitivity of film. Film rated as 100ASA typically had a very smooth character while 400 ASA film had a more visible grain. By ‘pushing’ the film (rating it in the camera at either 400 or 1600 ASA) it was possible to shoot in lower light but also to amplify the characteristic (and perceived as desirable) grain of the film. On our SLR film cameras in the late 80s and early 90s we ‘pushed film’, and my preferred material at that time was Ilford FP4 or HP5. ‘Pushing’ film is completed in processing where the exposure time to chemicals is altered.

Colophon

Publisher imprint with information about authors, various credits, details of publication and publisher, found at either beginning or end of a book. We provide a more oblique definition of this in Of:

The colophon they say, developed from the tablet inscriptions appended by ancient near eastern scribes. Its original greek meaning was to summit or finish. Colophons name the owner, the commissioner, the identity of the scribe, the contents and their purpose. After 1500 this data was often transferred to the title page. From 1799 a statement of printing appears under the terms of the Unlawful Societies Act on the title verso and with the private press movement of 1890 the colophon became convention, with statements of limitation, paper, ink, binding and other technical details. Some books featured a separate note about the type. Commercial publishers later adopted the colophon at either the end of the text or the beginning. Some books are substantial colophons.

(Maybury, dePaor, 2012:1)

Colour Bars

Colour bars, registration marks, and crop marks are elements which form a ‘control strip’ outside the finished area of a printed sheet. The printer will refer to and measure colour bars to check ink density before proceeding to the production run.

DAW (Digital Audio Workstation)

The DAW as I refer to it is a physical audio recording hardware resembling conventional mixing desk (with pots, fader, inputs and outputs), and with a software interface. In the case of the Roland VS-1680 which I used the display is a small LCD screen. Studios now are more typically laptop- or desktop-centred, with peripheral hardware.

Duotone (also Monotone, Tritone)

Duotone describes a two ink printing process where images are separated into two constituent plates which when printed in combination achieve a distinctive, richly tonal ‘black and white’ image. Monotone images are printed in a single ink (Black, or any ‘spot’ [Pantone]) colour. Tritones are a more nuanced version of a duotone, where the three inks, often Black, and two grey inks produce the finished, highly detailed reproductions.

Endmatter

Paratextual material preceding and proceeding the text proper in a book, including Frontispiece, half-title page, colophon etc.

Field Recording

Recordings (typically audio) made outside of a recording studio. Mine are made with various portable audio recorders and small microphones. Since I do not use specialist equipment they tend to capture a wide spread of audio information. I apply this term to some video recordings are they are made with this same strategy.

Font

A single style or weight of type, part of a Typeface.

Foredge

The outer, vertical cut edge of a book, opposite the spine.

Guide Track

A temporary recording used as placeholder or guide. It would be typical to put down a guide vocal so that other musicians can track a song before a more focussed performance of the vocal is recorded, typically as a composite of several takes.

Imposition

The arrangement of individual pages on a large sheet or signature, such that when the sheet is folded, and cut, consecutive book pages are in sequence.

Make Ready

In printing the term refers to waste sheets fed through a printing press prior to a print run, in order to set ink levels, density and blanket pressure to achieve the desired image quality. My definition given in Make Ready appears on the inside front cover of the book.

Pantone Matching System (PMS)

Printing industry standardised inks and associated colour matching system.

Pixelvision

‘Pixelvision’ (PXL2000) cameras were toy video cameras marketed by Fisher-Price in 1987. Recording onto Compact Cassettes they produced highly grainy, shimmering black and white images, and sound. 

Postscript

A page description programming language with converts information from a graphics programme  such as Indesign into a language from which the printer/ image-setter can produce prints or plates.

Repro Camera

The Repromaster process camera was made by Agfa-Gevaert in the 1970s–80s and was an essential tool to photographically resize type and prepare images for plate-making in the printing process. I used a Repromaster 3 in the late 80s and early 90s, becoming technology proficient, but also discovering (through accident of under or over-exposure) its expressive potential.

Show-through

When an image or text printed on one side of a sheet is partially visible through the sheet on the verso. Variously referred to as ‘shine-through’ or ‘strike-through’.

Signature

A large sheet with multiple pages (8 or 16) is printed on both sides and folded in sequence to produce a section or signature of a book.

Spontaneous Composition

I use this term, which I first encountered in music to describe a way of composing, but it has useful application visually also. It is a purposeful mode of composition, but without any prior discussion, planning, or predetermined form or structure, allowing unformulated thought to manifest through sound and/or materials. It is obviously defined by the parameters of the instrumentation and the players.

Working drawings

Scaled, dimensioned drawings used in construction.

 

Appendices >

Appendix 1: Related Exhibitions, Talks/ Lectures/Conferences

Greensleeves (2017) Exhibition contributor. McCormack, N (curator.). Dublin: National Print Museum. [online] Available at: https://www.nationalprintmuseum.ie/green-sleeves-an-exhibition-of-the-irish-printed-album-cover/ [Accessed 28 March 2025].

Greensleeves: Design and Music Symposium (2017) Dublin: Typography Ireland / National Print Museum. Available at: https://typography.ie/files/Green-Sleeves-provisional-programme.pdf [Accessed 28 March 2025].

Exhibition Histories (2017), Irish Museum of Modern Art. Speaker and Panellist. ARC/IMMA, Dublin.

Sheffield Hallam University (2016), Visiting Lecturer and two-day workshop host.

Dublin Art Book Fair: The Future of the Book (2015), Panellist, Temple Bar Gallery, Dublin.

Creative Mornings (2015), University of Chester, Visiting Lecturer.

Face Forward Type Conference (2015), Interview with McCormack, N. TU Dublin, Dublin.

Offset Conference (2015), Opening Speaker, Main Stage, Bord Gáis Energy Theatre, Dublin.

Offset Conference (2015), Discussion Panellist, Bord Gáis Energy Theatre, Dublin.

Make Ready (2015), Gallery Talk with Meesters, M. and Gerard Byrne, B. (Moderator).

Make Ready (2015), Gallery Talk with Students from TU Dublin Visual Communication.

Make Ready (2015), Gallery Talk with Students from NCAD Visual Communication.

Maybury, P. (2015), Make Ready Exhibition. The Library Project, Dublin.

Ulster Festival (2014, 2015), Guest Speaker. Ulster University, Belfast.

The Book: History and Practice Workshop (2012), Seminar Speaker. UCD, Dublin.

Of (2012) Book Launch and Reading. Presented by the Irish Architecture Foundation at the Irish Architectural Archive, Dublin.

Curating Architecture (2011), Speaker & Panellist. Irish Architecture Foundation/ School of Architecture UCD/ Art in the Contemporary World, NCAD, Dublin.

Irlanda: of de Blacam and Meagher:Ormeau Baths Gallery, Belfast (2011).
Limerick City Gallery (2011)
Lewis Glucksman Gallery, Cork (2011).
City Gallery The Hugh Lane, Sculpture Hall (2011).
Chiesa di San Gallo, Venice (2010).

<p>Maybury, P. (2023) ‘Make Ready: Productive Disruption and Interstitial Sites of Graphic Design Practice’, Roundtable ‘spatial presentation’, TU Dublin, 9 October 2023. (Photograph: Maybury, P.).</p>

Maybury, P. (2023) ‘Make Ready: Productive Disruption and Interstitial Sites of Graphic Design Practice’, Roundtable ‘spatial presentation’, TU Dublin, 9 October 2023. (Photograph: Maybury, P.).

Appendix 2: Make Ready Spatial Presentation, TU Dublin, 2023

On 9 October 2023 I make a Roundtable presentation to supervisors and my study cohort, arranging my thesis as a ‘spatial presentation’. Presenting in this way enacts many of the intentions of my writing through engaging the viewer-reader in a discursive space. Although conceived initially only as a means of interim presentation, the reception and outcomes of the roundtable session redouble my sense of the importance of the spatial arrangement of the text, and the relationship of the writing to the physical outputs.

Below is the introductory note provided at the presentation:

This ‘spatial presentation’ is a display in draft form of some of the written material of my thesis viewed in conjunction with some of the printed publications to which it refers, arranged across a room. The presentation is simple, based on economy and contingency – using available mechanisms for display. The room is the site of encounter. As no pre-reading has been circulated you will obviously only be able to dip into the writing to gain an impression of its modalities. I am testing out the performance and enactment of key characteristics of my practice though the writing and its formal presentation as an iteration in the development process of the final thesis submission. This presentation will serve as a benchmark to evaluate my progress in situating my practice outputs within a critical enquiry. I am testing out the (irreducible) need for the published artifacts to be present to complete a reading of the practice in conjunction with the written thesis. One of the claims of my thesis is that the publications shape discursive constellations, and I am hoping that through the material I have prepared you as reader set it going.

 

Appendix 3: Landfall Exhibition leaflet

<p>Exhibition checklist to accompany Maybury, P. (2020) <em>Landfall</em>, <em>Where We Live</em>, Project Arts Centre, Dublin, 2020</p>

Exhibition checklist to accompany Maybury, P. (2020) LandfallWhere We Live, Project Arts Centre, Dublin, 2020

Appendix 4: Survey of Appropriation and Sound Manipulation in Landfall

Notes taken from exhibition hand-out, with timings and additional comments on audio added

 

0:00  Landfall (opening sequence) Sruwaddacon Bay, site of landfall (blended synthetic and ambient sound)

3:47  Bellanaboy Bridge Gas Terminal, Co. Mayo, 14–17 April 2014 (blended synthetic and ambient sound)

4:01  Anglo-central. Former Anglo Irish Bank headquarters

8:01  future Central Bank of Ireland headquarters, North Wall Quay, Dublin, 17 March 2014; 27 June 2016 (blended synthetic and ambient sound)

8:24  St. Patrick’s weekend, Custom House Quay, Dublin, 16 March 2013 (blended synthetic and ambient sound,

9:49 unidentified ambient sample, repitched)

12:21 Wind turbine, Dunneill North Wind Farm, Dromorewest, Co. Sligo, 1 August 2014 (fully synthetic sound)

15:43 Hive inspection, Blessington, Co. Wicklow, 30 June 2016 (blended synthetic and ambient sound)

19:05 Apollo House, Tara Street/ Poolbeg Street, Dublin, 11 January 2017 (banner sequence fully synthetic sound [to 20:21])

22:17 Hear the drummer, 47-49 O’Connell Street Lower, Dublin, 8 July 2018. Musicians: Jason McNamara (the drummer), Cillian Byrne, Alex Moore, Robbie Reilly (Trolley musicians) (footage appropriated from Hear the drummer)

22:40 Housing crisis march (called by the National Homeless and Housing Coalition), Custom House to GPO, O’Connell Street,Dublin, 28 May 2016

23:42 ‘Right2water’ march, Dublin, 17 September 2016 (fully synthesised sound [improvised drum pads] until 25: 58 audio from screen footage. Housing crisis and Right2Water footage run in paralle.

28:40 Black dog, Avondale House & Forest Park, Rathdrum Co. Wicklow, 28 April 2013 (ambient and synthesised sound. Black dog appears at: 29:37, first seen in on screen footage from North Dakota Access Pipeline protests from Right2Water march)

30:38 Hear the drummer

34:05 Gorse fire, Old Military Road, Co. Wicklow, July 2019 (audio is processed drum improvisation)

36:29 Remnants of the Rundale System, Boranaraltry, Co. Wicklow, 18 June 2016 (processed ambient sound)

37:28 Mobile phone user, Limerick–Dublin bus journey, 2 February 2018; After Occupy, Central Bank Plaza, 9 March 2012 (two segments run in parallel. Processed audio from both sources)

38:34 ‘March4repeal’, Dublin, 8 March 2017 (processed ambient sound)

41:19 Hear the drummer (this segment includes trolley musicians)

43:50 ‘Extinction Rebellion’, Fast fashion action, O’Connell St., Dublin;

48:14 Extinction Rebellion camp, Merrion Square, Dublin, 19 October 2019 (sound bleeds from previous segment, then processed ambient sound, beginning with trolley musicians improvisations. At 45: 40 drum improvisation blended with processed audio from trolley rap. Audio over camp segment is from O’Connell Street return, appropriated from trolley musicians)

49:52 Hear the drummer

50:39 (audio), 50 42 (footage) ‘Take back the city – Dublin’, occupation of premises at North Frederick Street, Dublin, 17 August 2018 (blended audio from both segments. 52:25 River Dodder Flood Alleviation Works, Phases 2c/2d/2e, under construction, Dublin, 23 June 2016

53:49 Sutton to Sandycove Sea Wall Works, Clontarf Road/ Bull Island, Dublin, 22 & 29 June 2016

55:19 Bellanaboy Bridge Gas Terminal, Co. Mayo, 14–17 April 2014 (audio blended ambient and processed drum improvisation. Audio continues across next segment)

56:06 Contractors on behalf of Irish Water install water meters, Windsor Avenue, Dublin, 20 March 2014 (processed ambient sound)

57:48 Hear the drummer (this segment includes trolley musicians)

Appendix 5: Text written for A&U Magazine, 2023 (unpublished)

24 August – 25 October 2023

Each time I return I find myself looking to remake the same photographs. They act as a kind of register. On my first visit I just take snaps – something of a reflex, we take photos to evidence a moment. A little later it becomes more purposeful. Walls have been added, imposing another order on the found conditions of the site. I’m using my camera to try and make sense of this.

In 2017 we publish some of these photographs in Desert (from the Notations set) alongside notebook pages, and as we leaf through it we see evidence of successive alterations to the place, the same view repeated, only each time different. I like this idea of photographs as notations, on a par with, or as a parallel enquiry to the notebook. Neither presents what is actually there, only an idea of it, a projection into, or onto a place. By now I have been photographing –this– place for 17 years. On my most recent visits to make the photographs shown here, I find that some of my preferred views, the ones we see as iterations in Desert, are no longer available. These new photos contain all of the previous decisions and indecisions, alterations and adjustments, but those single views or registers seem now only to exist as part of a complex singular entity. In trying to assimilate this, firstly for myself, I’m constantly drawn to the view of one thing seen through another and another. Yet even in the more simple compositions everything resonates. There is the thrill of standing behind the camera, shifting its position, adjusting the framing, not sure what I’m looking for but sure when I see it. The viewfinder flattens everything, and through this a sequence of relationships seems to pop vividly into alignment, fleetingly making it legible. Then the shutter closes.

Through the camera the threshold of inside and outside is not distinct, and with this the scale of negotiations. Every surface, from the thinnest possible (paint), operates equally within the frame. Light modulates wildly through the trees, through the doors, windows, openings. No two seconds, no two frames are the same. Nothing is fixed.

I take some sixteen hundred photos over four visits during a month, photographing all I can each day, until my energy, and the light drains. Editing is another and equal task. No longer in the moment, I have to re-enter the photographs trying to see in them what I saw at the time. It’s the same framing, but without the charge of the sound, the air, the light, the breeze, it’s quite different. Many are easily discounted, but my shortlist remains long. It’s difficult to privilege one view over another since they all exist simultaneously, and yet equally no view is real, just a momentary abstraction. I think we definitely ‘take’ photos: we take from what is there, while what is there, the place, remains unchanged, inscrutable. If the photos are any good they carry some sense of a momentary insight. But only one possible insight.

Appendix 6: Review of Thread Pulls (2010) New Thoughts album in Brainwashed Magazine, 2011.

Heavy on percussion, the group have honed their rhythmic edge into a surgical knife. Stark, effective bass lines (sometimes just two notes) complete the rhythmic picture, adding a muscle to the rigid bones of the drumming. There is a vaguely ritualistic feeling to the music, for example on Starts/Ends, where the percussion dances around itself to create a cathartic and engaging sound. Gavin Duffy’s immediate bass playing drags the music from this weirdly transcendent place back to the dance floor.

Without naming names, there are many artists who spend their time perfecting the ultimate post-punk album, drawing their inspiration from albums recorded 30 years ago and adding nothing more than a superficial glossiness to ideas that were once revolutionary but are now just a historical reference. So few artists try and break away from the past to create their own sound. While in the past I have heard the echoes of Sonic Youth, Throbbing Gristle and PIL in the music of Thread Pulls but on New Thoughts these influences have been pulverised and converted into Peter Maybury and Duffy’s own vision.

Duffy’s vocals are the other main ingredient to Thread Pulls unique sound. Sometimes adopting an odd but bewitching falsetto, not unlike a bleaker version of The Tiger Lillies’ Martyn Jacques, Duffy cannot be accused of being a boring vocalist. On Sink and Swim, his voice rises up through the music sharply, demanding my attention. Elsewhere he delivers the mantric lyrics in a more controlled fashion such as on Joujouka Reminder where all the elements of Thread Pulls’ sound come together perfectly: the beat and word fusing into each other.

Throughout New Thoughts, Thread Pulls repeatedly up their game and make their previous releases pale in comparison. All the elements that I liked about their music (the rhythms and instrumentation in particular) have been streamlined and improved, the end result being a very lean and focused album. I have not seen them live in a while but I will be doing my best to catch them as soon as I can because they are obviously riding on the crest of a wave of inspiration.


Review no longer available at: <http://brainwashed.com/index.php?option=com_content&view=article&id=8609: thread-pulls-qnew-thoughtsq&catid=13: albums-and-singles&Itemid=133> [Accessed 17 November 2019]

 

Appendix 7: Thread Pulls, Live Performances 2010–2012

20/10/2012 Queens University Students Union, Belfast.

19/10/2012 The Joinery, Dublin.

15/09/2012 Incubate Festival, Tilburg, Netherlands.

13/09/2012 Patronaat cafe, Haarlem, Netherlands.

12/09/2012 ACU, Utrecht, Netherlands.

28/07/2012 Summer Lightning, TBG&S, Dublin.

19/03/2012 with Wu Lyf, Whelan’s, Dublin.

18/02/2012 with Errors and Remember Remember, Grand Social, Dublin.

12/02/2012 with Tune-Yards, Button Factory, Dublin.

14/01/2012 with Iceage, OT301, Amsterdam.

12/01/2012 Eurosonic, Groningen.

07/01/2012 with Logikparty, Twisted Pepper, Dublin.

31/10/2011 with You’re Only Massive, Project Arts Centre, Dublin.

10/09/2011 with E+S=B & DJ Montezuma, The Joinery, Dublin.

20/08/2011 with The Angry La’s, Gårdaskolan, Gothenburg.

19/08/2011 with Munnen, Grolsch Block Party, Stockholm.

09/08/2011 Kilkenny Arts Festival.

01/07/2011 with Twinkranes, Crane Lane Theatre, Cork.

30/06/2011 with Twinkranes, Roisin Dubh, Galway.

25/06/2011 with Twinkranes, Whelan’s, Dublin.

19/06/2011 with Grinderman, Vicar Street, Dublin.

17/06/2011 with Twinkranes + Third man Theme, The Menagerie, Belfast.

03/06/2011 Distortion Festival: Smash!Bang!Pow!, Copenhagen.

02/06/2011 Dogmeat, Distortion Festival, Copenhagen.

22/05/2011 Wall of Death Club (DJ set), Dublin.

21/05/2011 The Last Sound 7" launch with Legion of Two, The Joinery, Dublin.

30/04/2011 Arrows of Desire Rewriting the Speech (DJ set).

19/03/2011 Terminal Convention, The Crane Lane Theatre, Cork.

04/03/2011 with Catscars, The Joinery, Dublin.

12/02/2011 with The Continuous Battle of Order, Black Box, Hill Street, Belfast.

13/01/2011 Ones to Watch 2011, Whelan’s, Dublin.

23/12/2010 Osaka Xmas Party with Hunter-Gatherer and Hulk,

The Workman’s Club, Dublin.

 

26/10/2010 Small Hours: Fresh Air Festival, Today FM Live Broadcast Performance and Interview. Dineen, D. (presenter) [online] Available at: https://freshairfestival.wordpress.com/2009/11/26/space_and_time/ [Accessed 28 March 2025].


Scandinavian Tour (* with Thulebasen / ^ with Eric Copeland)

17/10/2010 Malmø, Sweden. *

16/10/2010 Gothenburg, Sweden. *

15/10/2010 Stockholm, Sweden. *

14/10/2010 Oslo, Norway. *

13/10/2010 Århus, Denmark. *

12/10/2010 Copenhagen, Denmark. *^

 


‘Rhizomes’ Tour (with Thulebasen and Patrick Kelleher)

11/10/2010 Block T, 1-6 Haymarket, Smithfield Square, Dublin.

09/10/2010 ESB Substation, Caroline Street, Cork.

08/10/2010 The Model, Sligo.

07/10/2010 Club Head Bang Bang, Tralee.

 

06/10/2010 with Charles Hayward. Corsica Studios, Elephant & Castle, London.

29/09/2010 A Night in Memory of Derrick Dalton, Whelan’s, Dublin.

24/09/2010 New Thoughts Album launch with Nightcycles & DJ Montezuma (Rollers/Sparkers). Visuals by Dennis McNulty. The Workman’s Club, Dublin.

 

European Tour (* = Thulebasen)

17/09/2010 Subbacultcha presents @ de Nieuwe Anita, Amsterdam, Holland.

16/09/2010 Poortgebouw*, Amsterdam, Holland.

15/09/2010 Oberdeck*, Hannover, Germany.

13/09/2010 White Trash*, Berlin, Germany.

12/09/2010 Festival of Endless Gratitude*, Copenhagen, Denmark.

11/09/2010 with Cathal Coughlan , Dublin.

05/09/2010 Electric Picnic: Body and Soul, Stradbally, Ireland.

29/07/2010 with These Are Powers, Cap Pas Cap & Grey Mayhem.

19/06/2010 Body & Soul Gathering, Co. Meath.

28/05/2010 Fresh Air with Sunken Foal & Natural History Museum, Limerick.

24/04/2010 with School Tour, ESB Substation, Cork.

16/04/2010 You Look Colder Launch with Patrick Kelleher and Hunter Gatherer.

08/01/2010 with Dark Room Notes, Dublin.

Appendix 8: Make Ready Exhibition Checklist

<p>Checklist of items in the exhibition <em>Make Ready</em> (2015), provided as a leaflet at the exhibition.</p>

Checklist of items in the exhibition Make Ready (2015), provided as a leaflet at the exhibition.

PREVIEW WEBSITE
Currently viewing the preview website,
NOT the live website!